[拼音]:chuanchu shenjing zuoyong yao
[外文]:efferent nerve-acting drugs
作用于植物神经和运动神经的药物。植物神经主要支配心脏、平滑肌和腺体等内脏器官的活动,又称内脏神经,分交感神经和副交感神经。运动神经主要支配骨胳肌活动,又称躯体神经。本类药物主要有两大类:一是拟肾上腺素或乙酰胆碱的药物;二是抗肾上腺或乙酰胆碱的药物。传出神经按神经冲动化学传导物质的不同分为胆碱能神经(其末梢释放乙酰胆碱)与肾上腺素能神经(其末梢释放去甲肾上腺素及少量的肾上腺素)。全部植物神经节前纤维、副交感神经的节后纤维、小部分交感神经节后纤维和运动神经都属于胆碱能神经,大多数的交感神经节后纤维则属于肾上腺素能神经。能与乙酰胆碱结合的受体,称胆碱受体,又分两种。副交感神经节后纤维支配的效应器上的胆碱受体,对以毒蕈碱为代表的一些药物较为敏感,称为毒蕈碱敏感型胆碱受体(M胆碱受体)。神经节细胞及骨骼肌细胞上的胆碱受体,对烟碱较为敏感,称为烟碱敏感型胆碱受体(N胆碱受体)。能与肾上腺素或去甲肾上腺素结合的受体称肾上腺素受体。又分为α 型肾上腺素受体(α 受体)及β 型肾上腺素受体(β 受体)。β 受体又分为 β1(见于心脏)及β2(见于支气管及血管平滑肌)2种。α 受体也分为2亚型:α1 受体仅存在于突触前,α2 则在突触前后均有。在血管,若 α1受体兴奋则血管收缩,α1 受体阻滞则血管扩张。α2受体对交感神经末梢释放去甲肾上腺素有调节作用,α2受体受去甲肾上腺素刺激后可反馈地抑制去甲肾上腺素的释放,若阻断α2受体则作用相反。凡能引起类似胆碱能神经兴奋效果的药物,即能激动胆碱能受体的药物称为拟胆碱药;凡能引起类似肾上腺素能神经兴奋效果的药物,即激动肾上腺素能受体的药物,称拟肾上腺素药。此外,还有一些药物,其本身虽不直接激动胆碱能受体或肾上腺素能受体,但能加强乙酰胆碱与肾上腺素的作用,也属于拟胆碱药和拟肾上腺素药。阻滞胆碱能受体和肾上腺素能受体的药物称抗胆碱药与抗肾上腺素药。
拟胆碱药
与乙酰胆碱作用相似,按作用机理不同可分为以下两类。
直接作用于胆碱受体的药又分为:
(1)完全拟胆碱药。作用完全与乙酰胆碱相似,既作用于M胆碱受体也作用于N胆碱受体,如氨甲酰胆碱。
(2)节后拟胆碱药。作用只限于节后胆碱能神经所支配的效应器内的 M胆碱受体,如毛果芸香碱。
抗胆碱酯酶药能抑制乙酰胆碱的分解酶,使之减少破坏而使乙酰胆碱累积,从而延长乙酰胆碱的作用时间,与完全拟胆碱药相似,如毒扁豆碱及新斯的明等。本类药物吸收后一般能使心率减慢、瞳孔缩小、血管扩张、胃肠蠕动、分泌增加,因而临床上用于青光眼、肠麻痹和血管痉挛性疾病等。常用的拟胆碱药见表 1。
抗胆碱药
能与胆碱受体结合而本身不产生或极少产生拟胆碱作用,却能妨碍胆碱能神经递质或外源性拟胆碱药与受体的结合,从而产生抗胆碱作用,表现为胆碱能神经功能被抑制的种种效应。按照药物所阻断的胆碱受体和部位的不同,又可分为以下几类。
M胆碱受体阻断药
以阿托品为代表,能选择性地阻断节后胆碱能神经所支配效应器上的 M胆碱受体,因此能对抗乙酰胆碱和各种拟胆碱药的毒蕈碱样作用,表现为多种平滑肌松弛、心率加速、瞳孔散大等。
N胆碱受体阻断药根据作用部位不同又可分为两类:
(1)神经节阻断药。如六烃季铵、美加明等,能阻断神经节内的N1胆碱受体,表现为降压,但由于不良反应较多,已极少用。
(2)骨骼肌松弛药。如筒箭毒碱、琥珀胆碱等。能选择性地阻断骨骼肌运动终板内的N2受体,表现为骨骼肌松弛,临床上主要用作手术麻醉时的辅助用药。
中枢抗胆碱药以安坦为代表,能选择性地对抗中枢神经系统黑质纹状体通路的兴奋介质乙酰胆碱的作用。临床用为抗震颤麻痹的辅助用药。常用的抗胆碱药见表2。
拟肾上腺素药
激动肾上腺素能受体的药物。是与肾上腺素化学结构相似的胺类,其作用与交感神经兴奋效应相似,故又称拟交感胺。其化学结构都具有一个儿茶酚结构,故又称为儿茶酚胺类。本类药物的作用是通过兴奋(激动)肾上腺素α和β受体而实现的。根据其对各受体的选择性,又可分为:
(1)主要作用于α受体的拟肾上腺素药,如去甲肾上腺素、间羟胺、甲氧胺等。
(2)作用于α 受体和β 受体的拟肾上腺素药,如肾上腺素、麻黄素等。
(3)主要作用于β 受体的拟肾上腺素药,如异丙肾上腺素及β2受体激动剂如舒喘宁、间羟舒喘宁等。
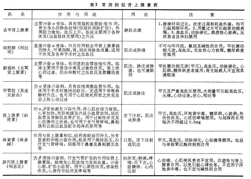
(4)其他,如多巴胺,既可兴奋α 和β 受体,又有兴奋多巴胺受体的作用。这类药物的主要作用为收缩血管、升高血压、散大瞳孔、舒张支气管、弛缓胃肠肌、加速心率、加强心肌收缩力等。临床主要用于升压、平喘、治鼻充血等。常用的拟肾上腺素药见表3。
抗肾上腺素药
又称肾上腺素受体阻滞药。能与肾上腺素能神经递质争夺受体,阻止肾上腺素能神经释放的递质与其受体结合产生效应。根据与 α、β 受体结合的不同,又可分为α 肾上腺素受体阻滞药(简称α 受体阻滞药)和β肾上腺素受体阻滞药(简称β受体阻滞药)两类(表4)。前者具有阻断α 受体效应(如皮肤粘膜血管收缩等)的作用,后者呈现阻断β 受体效应(如心率加速、支气管平滑肌舒张等)的作用。