[拼音]:kuangye guti feiwu
[外文]:solid wastes from mines
开采和选洗矿石过程中产生的废石和尾矿。矿业固体废物的无害化处理和综合利用是固体废物的处理和利用的一个重要内容。
来源
各种金属和非金属矿石均与围岩共同构成。在开采矿石过程中,必须剥离围岩,排出废石。采得的矿石通常也需要经过选洗以提高品位,因而排出尾矿。开采1吨煤,一般要排出200公斤左右煤矸石。从表几种主要金属产品的用矿量来看,提取金属后要丢弃大量矿业固体废物。
随着工业生产的发展,总的趋势是富矿日益减少,金属、非金属生产越来越多地使用贫矿,如20世纪初,开采的铜矿一般含铜率为3%,目前开采的铜矿一般含铜率为 1%左右。这就导致矿业废物数量迅速增加。目前全世界每年约排放矿业废物 300多亿吨。大量的矿业废物造成环境的严重污染。
危害
矿业废物大量堆存,污染土地,或造成滑坡、泥石流等灾害。废石风化形成的碎屑和尾矿,或被水冲刷进入水域,或溶解后渗入地下水,或被风刮入大气,以水、气为媒介污染环境。这些废物中,有的含有砷、镉等剧毒元素,有的含有放射性元素,都有害于人类健康。
无害化处理
目前世界各国采取的处理方法有:
(1)废石堆、尾矿场稳定处理法:为防止废石和尾矿受水冲刷和被风吹扬而扩散污染,可采用下列稳定法:
物理法:向细粒尾矿喷水,覆盖石灰和泥土,用树皮、稻草覆盖顶部。这种方法对铜尾矿最为有效。也可在上风向栽植防风林,并用石灰石粉和硅酸钠混合物覆盖。
植物法:在废石或尾矿堆场上栽种永久性植物。试验证明,铅锌矿钙质尾矿场适于种植牛毛草,铅锌矿的酸性尾矿场适于种植苇草。英国还发现矿山地区自然生长一种禾草,有抵抗高金属含量和耐低养分的能力,能起良好的稳定和保护作用。
化学法:利用可与尾矿化合的化学反应剂(水泥、石灰、硅酸钠等),在尾矿表面形成固结硬壳。此法成本较高,有的尾矿常同砂层交错,化学反应剂难于选择。化学法可以同植物法结合起来处理尾矿。在尾矿场播下植物种子后,施加少量化学药品防止尾矿场散砂飞扬,保持水分,以利于植物生长。美国的科罗拉多、密歇根、密苏里、内华达等州已有效地采用了这种方法。
(2)土地复原法:在开采后被破坏的土地上,回填废石、尾矿,沉降稳定后,加以平整,覆盖土壤,栽种植物,或建造房屋。中国某些地区的粉煤灰贮灰场、铁和铝矿废石场等已完成土地复原,种植植物,发展生产。
废石和尾矿的综合利用
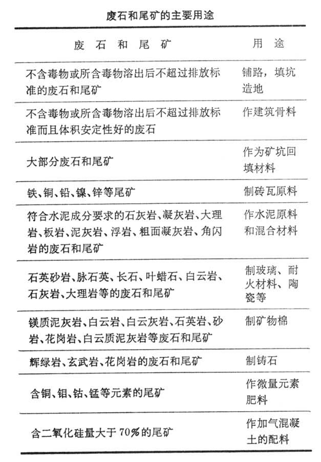
废石和尾矿是多组分的矿物,开展综合利用可以减少堆置用地,能够提供宝贵资源,而且是最有效的控制污染措施。有的金属矿的伴生矿有回收价值,大多数废石和尾矿可制作建筑材料,或者用于农业。美国田纳西州马斯科特锌矿含锌 4%和含石灰石95%,矿石经富集后炼锌,尾矿作农用石灰,废石作筑路材料和混凝土工程骨料,矿石几乎全部得到利用。
废石和尾矿的主要用途举例如表:
有的废石和尾矿含有金属,可设法回收。例如含钒钛磁铁矿石炼铁后,可回收钒和钛。许多铅、锌、铜、镍矿是共生的,应采用综合冶炼工艺,以免其中某些有色金属矿物成为废物。煤矸石可提炼铁及其他金属。目前从废石和尾矿中综合回收金属或材料的技术还不够成熟,因而产品成本较高。