塑料制品

以塑料为主要原料,经过各种加工(见塑料加工)制成的成品或半成品的总称。其特点是质轻,具有耐磨、耐腐、绝缘等性能。种类和规格繁多,用途也极为广泛。

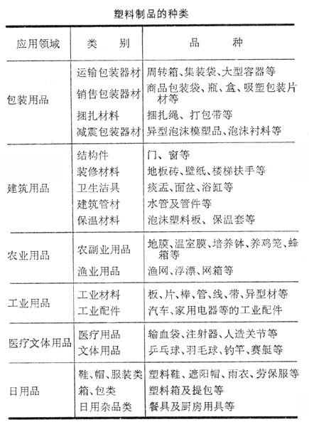
塑料制品尚无统一的科学分类准则。按塑料品种划分为聚烯烃制品、氯乙烯制品等;按加工方法分为注塑制品、挤塑制品、压延制品及涂布制品等。但习惯上多按其应用领域来划分,分为包装用品、建筑用品、农业用品、工业用品、医疗文体用品和日用品(见表)。

图

塑料制品的原材料,除各种合成树脂塑料添加剂外,还根据制品的结构和用途,采用纺织物、纸张和金属材料。例如,人造革以纺织物或无纺布为底基,塑料墙纸以纸张为底基,电工用塑料制品即嵌有铜质嵌件。塑料原料也根据制品使用要求选择,如制造渗透性小的包装膜,则选用聚酯、苯乙烯丙烯腈共聚物等渗透性小的塑料,或多层结构;有特殊性能要求(如耐高温、耐油、耐腐蚀等)的塑料制品,则选用氟塑料、硅树脂塑料等。

70年代以来,开始广泛使用共混聚合物和增强热塑性塑料。

许多塑料制品可直接应用于日常生活中,但大部分塑料制品还是用作各行各业的材料。塑料制品在包装领域中的应用发展迅速。1983年,中国包装用塑料制品的消费量占包装材料总消费量的第 3位。中国农用塑料薄膜的产量,1985年已达25.2kt,占塑料制品总产量的10%,居世界前列。

参考文章