[拼音]:Zhongguo tumu gongcheng jiaoyu
[外文]:civil engineering education in China
19世纪下半叶,为了学习和引进西方的科学技术,一些有识之士纷纷创办培养科学技术人才,其中包括土木工程人才的学校。1895年创办的天津北洋西学学堂(北洋大学、天津大学的前身),是中国最早一所培养土木工程人才的学校。1896~1911年创办的山海关北洋铁路官学堂(唐山路矿学堂、唐山铁道学院、西南交通大学的前身)、南洋公学(南洋大学、上海交通大学的前身)、山西大学堂(太原工学院的前身)、南京高等实业学堂(南京工学院的前身)、同济德文医学堂(同济大学的前身)、清华学堂(清华大学的前身)等都是较早设立土木工程学科的学校。到1949年,中国已有20多所公立和私立的高等院校设有土木工程专业,规模、学制不一,培养了一大批土木工程人才。
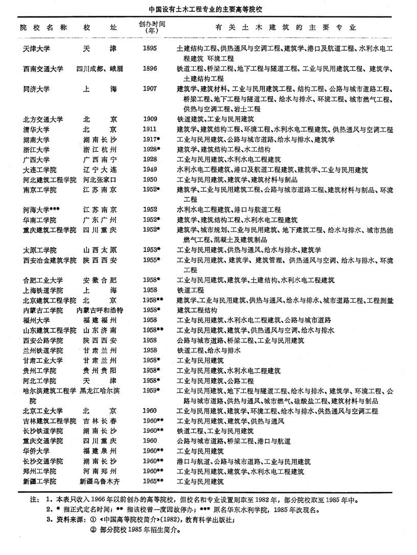
中华人民共和国成立后,中国土木工程高等教育事业得到较大的发展,经过1952年院系调整,组成一批规模较大、专业设置较全、以土木工程为主的理工科大学和建筑工程、 建筑材料、 测绘、公路工程等专科学院。以后在边远地区创办了新的院校。一些工科大学设置了土木工程系或专业,全国已初步形成分布均匀的土木工程高等教育的网络(见表)。
50年代,函授土木工程高等教育开始出现。70年代末以来,土木工程类的夜大学、业余高等院校、干部专修班等形式有很大的发展。