[拼音]:feishui chuli danyuan guocheng zuiyouhua sheji
[外文]:optimizationdesign of unit operation in wastewatertreatment
用最优化的原理和方法设计出效率最高、费用最小、能源消耗最少的废水处理单元过程。废水处理单元过程设计包括确定某一单元过程的操作方式、运行参数和有关设备的基本尺寸等。在对较复杂的大型污水处理厂运用“分解-协调”方法进行最优化设计时,单元过程就是处理厂这个大系统中的子系统。通过单元过程的最优化研究可以了解单元过程本身的特性和影响因素,并有助于大系统的最优化设计。
最优化设计的基本方法是:选择并确定目标和过程特性的数学模型,确定设计变量的可调范围,运用一定的方法求解最优方案。
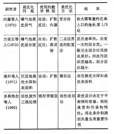
要建立定量描述某一单元过程主要特性的数学模型,首先要研究建立为确定单元过程内部定性关系的结构模型,然后再研究建立定量表达各状态变量和设计变量之间相互关系的定量模型。定量模型一般包括两个内容:污水的流动状态模型和污染物反应变化的反应速率模型。这两种模型可以通过理论分析、经验归纳和实验分析相结合的方法建立。把它们同目标函数和费用函数结合起来,就可以推导建立起单元过程最优化的数学关系式。再采用适当的最优化方法来确定设计变量的最优解,从而作出单元过程设计。具有代表性的单元过程最优化研究实例如下: