玻璃

在熔融时能形成连续网络结构的氧化物,如氧化硅、氧化硼、氧化磷等,其熔融体在冷却过程中粘度逐渐增大并硬化而不结晶的硅酸盐类无机非金属材料。玻璃的品种在近30年内发展很快,现约有800多种。广泛用于建筑、日用、医疗、化学、光学、电子、仪表、核工程等领域。但是产量和生产规模最大、用途最广的仍属平板玻璃。中国1981、1982和1983年的平板玻璃年产量分别为3064、3546和4163万标准箱(每一标准箱为 2mm厚的玻璃10m2)。从熔融体冷却时的体积-温度(V-T)曲线可明显看出玻璃体和晶体的差异(见图)。

图

当熔融体从状态A以较慢的速度冷却至结晶温度Tm时,若从熔体析出晶体,体积就会突然减小,从M点直线下降至C点,而后晶体的体积随温度降低而缓慢减小,整个冷却过程的曲线为AMCC′。如果熔融体的冷却速度足够快,则达到M点时将不会析出晶体,而沿M-G连续变化,温度降至Tg时成为过冷液体,继续降温形成玻璃体。整个冷却成玻璃体的过程中,体积没有突变,V-T曲线为AMGG′。Tg是转变点,相应于熔融体的粘度为1012~1013Pa·s的温度。如将过冷液体在Tg温度下保持长时间,可以消除内应力,因而Tg也称退火温度或转变温度(也称玻璃化温度)。

沿革

约在公元前3700年前,古埃及人已制造出玻璃作为类似宝石的装饰品和简单器皿,当时只有有色玻璃。约公元前1000年前中国制得无色玻璃。公元 1世纪罗马人发明了用铁管吹制玻璃瓶的技术后,使玻璃开始从装饰品发展到日用品。中国在东周时期(公元前770~前256)开始制取和应用玻璃珠、玻璃壁等饰物,当时玻璃组成主要含有氧化铅和氧化钡。11~15世纪,意大利威尼斯成为玻璃的制造中心。12世纪制造出商品玻璃,开始成为工业材料。18世纪因望远镜的研究要求,制造出消色差透镜用的光学玻璃。1867年德国的西门子兄弟发明了池窑。1873年比利时首先制出平板玻璃。1906年美国首先制造出平板玻璃引上机。19世纪吕布兰法的大规模工业化,促进了玻璃生产的迅速发展。

分类

玻璃通常按其主要化学成分来分类,分成氧化物玻璃和非氧化物玻璃两大类(表1)。后者的品种和数量均很少,有硫化物玻璃和氟化物玻璃。氧化物玻璃又有硅酸盐、磷酸盐和硼酸盐玻璃之分。产量最大,品种最多的是硅酸盐玻璃(主要有钠钙硅玻璃、钠钡硅玻璃、钠铝硅玻璃)。由于几乎所有的元素均可引入玻璃体,所以常常以组成玻璃的几个主要组分作为玻璃的命名,如钠钙硅系统玻璃是以氧化钠、氧化钙和氧化硅为主要成分。按用途分,则有日用、建筑、化学、电真空、光学、医疗器械和食品包装等玻璃。按性质分又有耐热、耐酸、无碱和防射线、隔热和电绝缘玻璃等。它们与组成有关,如耐热玻璃中含有较多氧化硼,防射线玻璃中有相当数量氧化铅,无碱玻璃中只含有少量甚至没有碱金属氧化物。

图

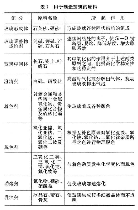
原料

主要原料为玻璃形成体、玻璃调整物和玻璃中间体,其余为辅助原料(表2)。前者系指引入玻璃形成网络的氧化物、中间体氧化物和网络外氧化物等原料。辅助原料在于加速熔制,或使玻璃获得某种必要的性质,用量虽少,但作用很大,包括澄清剂、助熔剂、乳浊剂、着色剂和脱色剂、氧化剂或还原剂等。熔制玻璃时除使用天然矿物原料和化工原料外,也可用碎玻璃、工业废渣等,以节约能源和成本。

图

生产工艺

以普通钠钙硅玻璃生产过程为例,主要分为:原料预加工、配合料制备、熔制、成型和退火或热处理等几个步骤。

原料预加工

预加工通常包括块状原料粉碎、潮湿原料的预干燥和含铁原料的除铁处理等,以保证玻璃的质量。石英砂原料粉碎前常在1000℃下预煅烧,然后快速冷却,以提高它的易破碎性。研磨使达到0.15~0.8mm的细颗粒,其中0.25~0.5mm的颗粒一般不少于90%,0.1mm以下的不超过5%。

配合料制备

为了使精确称量的各种原料充分混匀,常用转鼓式和桨叶式混合机。前者混合效果好,但密封不好;后者易出现料团。此外,加料顺序,加水数量和方式也将影响配合料的均匀程度。衡量配合料的均匀程度的方法是取三个样品,测定其中Na2CO3含量的平均偏差,一般不得超过0.5%。

熔制

普通玻璃的配合料在池窑、坩埚窑等玻璃窑内进行高温加热形成均匀无气泡并符合成型要求的玻璃。此过程包括下列物理和化学变化阶段:

(1)硅酸盐形成。配合料加热到800~900℃,组分间相互反应生成硅酸盐和氧化硅为主的烧结物。

(2)玻璃形成。当加热至1200℃时,开始出现液相,硅酸盐与氧化硅互溶,直至变为透明体,但仍存在较多气泡。

(3)玻璃澄清。继续加热到1400~1500℃时,气泡全部排除。

(4)玻璃均化。在高温排除气泡的同时,使玻璃液的化学组成也趋向于均一,其中的条纹也已基本消除。

(5)冷却。玻璃液温度降至1200~1300℃时,玻璃液达到成型所具有的粘度。

成型

把玻璃液加工成不同形状的制品,如平板、各种器皿等。常用的成型方法有吹制、拉制、浇注、压制和烧结等,吹制和拉制法采用较多。

(1)吹制法 主要用于瓶罐、器皿类空心制品成型。

(2)拉制法 主要生产平板、管状、棒状和纤维状玻璃。有水平引拉和垂直引上两类,前者又有平拉和浮法拉制。浮法或称皮尔津顿法,当玻璃液在1100℃左右从窑内流出后,就漂浮在通有保护气体(氮和氢)的金属锡表面上形成玻璃液带,再由窑尾转辊拉引出窑。浮法生产出的玻璃表面平整、厚度均匀,可以拉制宽达5.6m的不同厚度(1.7~30mm)的平板玻璃。目前,世界上三分之一的平板玻璃用此法生产。为保证产品质量,还要规定必要的成型制度,主要涉及玻璃液的粘度、冷却介质的温度和成型持续的时间,三者间的关系要适当配合。

热处理

玻璃在转变温度和软化温度(相当于玻璃液粘度在4×107Pa·s时的温度)之间所进行的热过程,目的在于消除或产生玻璃内部的应力、分相或晶化以及改变玻璃的结构状态。同样组成的玻璃经不同热过程会有截然不同的性质。运用这样热处理能进一步了解玻璃内在结构变化,并提供更多性能优良和特殊用途的玻璃。一般玻璃的热处理有两类过程:

(1)退火 目的在于消除玻璃内部有害张应力和防止新应力产生,以避免制品的炸裂,这是玻璃生产中的重要工序。退火的上限温度指制品在该温度 15min内能消除全部应力或3min内消除95%应力的温度;退火下限温度则指在16h内消除全部应力或3min内消除5%应力的温度。普通玻璃退火上限温度在400~600℃,下限温度低于上限50~150℃左右。

(2)淬火 又称钢化,将玻璃加热到一定温度,然后迅速冷却,使玻璃内部产生较大的永久压应力,淬火后的玻璃称钢化玻璃。产生的压应力分布均匀,其抗折强度比退火玻璃高4~5倍,厚度5~6mm的淬火玻璃,抗弯强度达167MPa,并可经受250~320℃范围的温度突变。

有些玻璃经过晶化热处理会产生很多微小晶体并失去透明性,即微晶玻璃,它兼有玻璃和陶瓷的性能。

展望

现代的玻璃不仅是人类生活上不可缺少的用品,而且还将与其他材料相竞争,成为工业生产和科学技术发展中极为重要的材料,在用途和性能上超过如金属、塑料等大多数材料。玻璃可制成高效、廉价而耐用的太阳能收集器。石英玻璃用于制作坩埚(见彩图)。微晶玻璃能兼有金属、高分子材料的可切削性。多孔玻璃可作为生物活性材料的载体,如将固相酶保存在多孔玻璃中可长期保持活性。光导纤维的发现和在通信中的应用,将从多方面改变人类的有关活动。

石英玻璃坩埚

参考文章