[拼音]:shengchan guanli
[外文]:production management
企业生产活动的计划、组织和控制工作。企业生产管理内容包括制订生产计划、原材料供应计划、生产作业计划、作业负荷计划,以及相应的质量管理、进度管理、在制品管理、仓库管理、工艺装备管理、设备管理、成本管理、输送管理及安全管理等。通过上述有关计划和管理,对生产过程进行控制,以完成生产计划所规定的产品品种、数量、质量、成本和进度。
生产管理计划生产管理计划包括:
(1)生产计划。生产计划是企业生产经营计划的重要组成部分。它根据企业产品销售计划和生产能力确定计划期内生产产品的最优组合,即确定在计划期内生产产品的品种、数量、质量、成本和完成日期,并有效地使用资金、人力、材料和设备等有限资源,以保证完成订货合同和满足市场需要,增加企业收益。
(2)原材料供应计划。根据原材料和半成品外购明细表以及需求时间、仓库储备量等有关信息,制订经济合理的材料供应计划。
(3)作业负荷计划。对生产所需的设备和劳力进行合理调配和组织,提高工作效率和利用率,保证规定的作业负荷。
(4)生产作业计划。它是生产计划的具体执行计划,即对每个生产环节甚至每台设备、每个工人规定月、周、日的生产任务。编制生产作业计划的依据是期量标准。以成批生产为例,期量标准主要有生产周期、生产间隔期、生产提前期、批量、在制品储备量等。
生产管理的控制根据生产管理计划、管理项目的要求和安排,对从原材料投入到最终产品产出为止的整个生产过程进行相应的控制,使整个生产过程有节奏地、均匀地、连续地进行,在预定的日期内用最少的费用制造出一定数量的合格产品。生产控制包括两个基本功能:
(1)后勤系统控制。控制从原材料投入到最终产品产出的物流。如控制时间(产品交付期)和产量的生产控制,保证产品具有要求的质量和可靠性的质量控制,控制原材料、零部件、成品的储存量的库存控制以及其他控制。
(2)生产资源控制。这是对有关生产要素的控制。主要是控制生产设备,如加工设备、输送设备、工艺装备等的使用、保养和维修等。
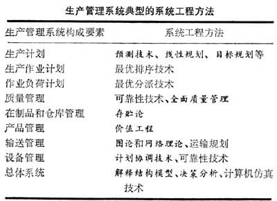
生产管理中的系统工程方法应用系统工程有关方法有利于完成生产管理的各种职能。表中列出典型的系统工程方法。
计算机辅助生产管理系统
利用计算机辅助生产活动已从数控机床、自动检验、自动输送、自动化仓库等各种单机装置使用计算机控制阶段,过渡到对产品需求预测、零部件和成品的在库管理、工序管理等辅助生产管理阶段。工业化国家已开始进入到以集成生产管理系统为目标的在线实时控制系统的阶段。1960年美国国际商业机器公司(IBM)首先提出计算机辅助生产管理,作为生产管理信息系统的经营管理业务系统,1966年又提出生产信息和控制系统。随后,各计算机公司相继应用各种在线生产管理系统。国际商业机器公司建立的在线生产管理系统COPICS(COPICS是英文Communications Ori-ented Production Information and Control System的缩写)共有12个子系统(见图)。从市场需求预测开始到制定生产计划、进行生产、最终把产品销售出去的全过程中,在线生产管理系统对有关生产资源(生产设备、劳动力、原材料、在制品等)进行分配和管理。各个子系统的有关信息都汇集到在线生产管理系统的数据库,因而有条件对生产计划-实施-控制实现一体化,充分利用生产资源。在生产条件变化时也能及时进行管理,使企业获得良好的经济效益。
- 参考书目
- 岩田一明等:《生産システム学》,コロナ社,東京,1982。
参考文章
- 生产经营单位的安全生产管理人员对本单位的安全生产工作全面负责。()法律题库
- 尚未制定法律、行政法规的,对违反安全生产管理秩序的行为,应急管理部可以制定规章设定警告或者一定数量罚款的行政处罚。()法律题库
- 如图所示,陈某在作业过程中发现事故隐患,根据《中华人民共和国安全生产法》,陈某应当()向现场安全生产管理人员或者本单位负责人报告;接到报告的人员应当及时予以处理。法律题库
- 某小型采石场应当设置安全生产管理机构或者配备专职安全生产管理人员。()法律题库
- 某食品生产企业有员工15人,管理人员30人。依据《安全生产法》的规定,下列关于该企业安全生产管理机构设置和人员配备的说法,正确的是()。法律题库
- 根据《建设工程安全生产管理条例》的规定,建设行政主管部门在审核发放施工许可证时,应当对建设工程是否有()进行审查,否则不得颁发施工许可证。法律题库
- 工厂化养猪生产管理技术猪
- 根据《安全生产法》,安全生产管理人员的任免应当告知主管的负有安全生产监督管理职责的部门的生产经营单位有()。法律题库
- 某餐饮企业有员工150人,应当设置安全生产管理机构或者配备专职安全生产管理人员。()法律题库
- 桃、梨、李生产管理果树园艺