
自20世纪90年代以来,国内外均开发了具有生物降解性能的无磷绿色阻垢缓蚀剂聚天冬氨酸(PASP)和聚环氧琥珀酸(PESA),虽然它们具备一定的缓蚀性能,但并不是好的缓蚀剂,主要用做阻垢剂。


无磷水处理缓蚀剂的品种较少,从现有文献看,可作为水处理缓蚀剂的无磷化合物及其主要特征见表2。但实际上,由于各种水处理缓蚀剂自身的缺陷,使它们的应用受到限制,除钼酸盐、锌盐、葡萄糖酸钠等少数品种目前还与磷系缓蚀剂复配使用外,其它的基本上已经被淘汰,成功应用的实例很少。
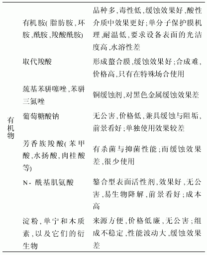
无磷缓蚀剂的研究十分活跃,取得了多项成果。
石科院研究了带有长烷基链的聚醚酰胺作无磷缓蚀剂,申请了两项发明专利。
马伟用天然高分子海带提取液与有关物质聚合制备了无磷缓蚀剂。
徐丽英等将天然高分子淀粉改性,减小相对分子质量,引入羧酸等基团,得到无毒害,性能稳定,不易腐烂,易生物降解的绿色水处理剂,并研究了其缓蚀阻垢性能。
石顺存以环烷酸及二乙烯三胺为原料合成的环烷酸咪唑啉,采用冰醋酸或氯乙酸,从油溶性转化为水溶性,探讨了其在工业循环水处理中作缓蚀剂的可能性。
楼宏铭等以木素磺酸钠为原料,通过预氧化、接枝共聚和螯合反应制备了无磷绿色阻垢缓蚀剂。
华东理工大学根据我国钨矿资源丰富,储藏量、生产量和出口量占世界首位这一特点,首先开发了钨酸盐系列的复合药剂,该药剂由钨酸钠、葡萄糖酸钠、聚丙烯酸钠、羧酸酰胺、锌盐组成。但原配方中尚含有有机膦,谭伟刚等又对该配方进行了无磷化研究,其药剂组成为硫酸锌、苯骈三氮唑、PASP和钨酸钠。李燕等研究了钨酸钠与PASP对碳钢的协同缓蚀作用。
无磷有机缓蚀剂是目前大家比较关注且有发展前途和竞争力的研究领域,人们力图开发研制出性能良好、廉价、无毒、无污染的缓蚀剂新品种。从所掌握的资料看,未来的缓蚀剂组分应当是无毒、无污染的含硫、含氮、含氧等复杂结构的有机化合物及高分子聚合物。含氧有机化合物(羧酸、醚、酯、醛、酚、醇等的衍生物)与含N、S化合物相比,发展速度更快。
从现有资料分析,无磷有机缓蚀剂由于成本、用量、技术问题等因素,用于冷却系统中的很少,并且品种杂乱,没有形成系统,从文献中很难判断哪类化合物已成为商品,哪类仍处于研究发展阶段,哪类前景较好。但普遍存在缓蚀剂效果不理想的问题,离实际应用还有一段距离。














