文章编号:1002-1124(2009)11-0046-04
目前,由于工业污水及生活污水的集中排放,城市污水的有机质含量大大提高。国内外的城市污水处理厂均采用多种工艺结合使用,例如絮凝沉淀法、生化法、离子交换法、吸附法、化学氧化法、微生物法等。其中,成本低廉、比较通用的是微生物法、生化法、絮凝沉淀法等的结合工艺。在该工艺中,阳离子型絮凝剂在污泥脱水环节使用较多,它可以通过电性中和以及吸附架桥两种作用,使带负电荷的胶体颗粒和其他污染物质脱稳而从泥浆中快速团聚,加速污泥滤饼脱水。因而,阳离子絮凝剂越来越引起科研工作者的广泛关注。本文对近几年国内外阳离子高分子絮凝剂的研究进展及应用状况进行了论述。
1.无机类阳离子絮凝剂
无机絮凝剂又包括无机盐类和无机盐聚合类絮凝剂。
1.1无机盐类絮凝剂
无机盐类絮凝剂主要分为铝盐和铁盐。无机铝盐类絮凝剂生产成本低、工艺简单、技术成熟、使用方便、处理水不带色、凝聚力较高。缺点是无机铝盐类絮凝剂适用pH值范围窄(5.7~7.8),同时,残留在水中的Al3+会导致二次污染,进入人体后可诱发老年痴呆症、铝性骨病、铝性贫血症等。无机铁盐类絮凝剂凝聚体较重、稳定、作用时间短、能除去臭味,适用于碱度高、浊度大的水中除去硫化物。缺点在于铁离子本身有颜色,对设备有较强的腐蚀作用,投加量大,处理效果不理想。
1.2无机盐聚合类絮凝剂
无机盐聚合类絮凝剂主要包括聚铝盐类和聚铁盐类两种。主要有:聚合氯化铝(PAC),聚合硫酸铝(PAS),聚合硫酸铁((PFS),聚合氛化铁((PFC),聚合硫酸氯化铝(PACS),聚合硫酸氯化铝铁(PAFCS)。该类絮凝剂具有投药量少、沉降速度快、颗粒密实、除浊除色效果明显等特点,在工业水处理中得到了广泛的应用。与有机高分子絮凝剂相比,普遍存在投药量大,产污泥量多,滤饼含水率高等缺点,同时,仍然有二次污染的可能性。
近年来,聚硅酸类絮凝剂吸引了人们的关注。该类絮凝剂原料来源广泛,生产工艺简单,价格低廉,絮凝速度快、形成颗粒密实,而且使用温度低,pH值范围较宽,可与铝盐和铁盐合用;同时,它还有缓蚀、杀菌消毒、阻垢等多种功能。其最大缺点是产品性质不稳定,在储存中能自行聚合,形成不溶于水的高聚物而失去絮凝功能,故其应用受到很大的限制。为了克服其缺点,新的产品多集中在聚硅酸硫酸铝(PASS),聚硅酸氯化铝(PASC),聚硅酸硫酸铁(PFSS),聚硅酸氯化铁(PSFC),以及硅钙复合型聚合氯化铝铁上。
2.聚丙烯酰胺阳离子絮凝剂
使用丙烯酰胺或者丙烯酸钠等材料,可合成阴离子聚丙烯酰胺和阳离子聚丙烯酰胺。近几年,国内外在阳离子聚丙烯酰胺生产工艺方面作了广泛的研究。
2.1水溶液聚合-聚丙烯酰胺的阳离子化[10-17]
先将非离子的丙烯酰胺聚合,然后将聚丙烯酰胺水溶液加热搅拌,调整pH值后进行羟甲基化,反应一定时间后进行烷胺基化。反应终止后,冷却至室温,使之叔胺季胺化。最后沉淀洗涤,真空干燥制得产品。该工艺流程见图1。

此法可以获得高分子量的阳离子聚丙烯酰胺,但高分子量非离子聚丙烯酰胺的水溶液粘度大,改性时难以混合均匀,必须进行稀释,造成改性产物的有效含量低(一般小于5%),而且改性产物的稳定性差,有效期短。
2.2水溶液聚合-季铵化的丙烯酰胺聚合[15-23]
用一定浓度的丙烯酰胺水溶液,搅拌加热一定时间,调整pH值,用Cl2保护进行羟甲基化。然后进行烷胺基化。反应终止后,冷却至室温,使之季胺化。产物提纯后,水溶液聚合得季铵化的阳离子聚丙烯酰胺。该工艺流程见图2。

以上两种水溶液聚合工艺,流程简单,操作方便。但产品的阳离子度较低,残余原料多,在生产过程中容易生成不溶性聚合物,影响产品性能。目前,许多阳离子聚丙烯酰胺生产厂家均通过上述工艺制备阳离子聚丙烯酰胺。
2.3乳液聚合[10-16]
反相乳液聚合工艺生产阳离子聚丙烯酰胺,不需要干燥,产品浓度高,溶解速度快,生产时易自动化控制。该方法工艺流程见图3。

在羟甲基二甲胺溶液中,按一定比例加入丙烯酰胺,在一定的温度下进行反应,调节其pH值,可得到阳离子单体N-(氯化二甲铵基)甲基丙烯酰胺。按比例将油相分散剂,丙烯酰胺单体、阳离子单N-(氯化二甲氨基)甲基丙烯酰胺等反应物质放入反应装置中,控制一定的条件,可得到阳离子聚丙烯酰胺乳液。
该方法制备的阳离子聚丙烯酰胺溶解性及絮凝性能较好,但是,产品中有单体残留物,在使用中易造成二次污染。
2.4共聚聚合
通过丙烯酰胺单体与阳离子单体共聚生成阳离子聚丙烯酰胺。常用的阳离子单体有二甲基二烯丙基氯化铵(DMDAAC)、甲基丙烯酸二甲胺乙酯氯甲烷盐(DM)、甲基丙烯酰氧乙基三甲基氯化铵(DMC)、丙烯酸二甲胺乙酯氯甲烷盐(DAC)等。
将阳离子单体和丙烯酰胺单体加入到反应系统中,聚合反应完毕,将胶体产物进行造粒,干燥、研磨,最后得到干粉,工艺流程见图4。

2.5乳液共聚[9-14]
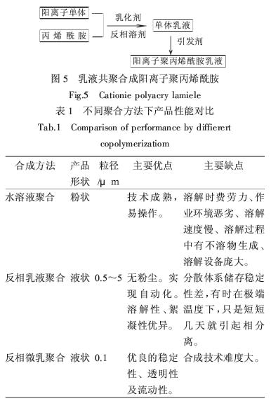
将阳离子单体与丙烯酰胺的水溶液均匀混合,再加入油相组分,再搅拌状态下将油相与水相混合均匀,升至一定的温度,通N2除O220min,加入引发剂,搅拌至系统粘度变化不明显时,停止搅拌可得到阳离子聚丙烯酰胺乳液[12-15]。工艺流程见图5。

2.6阳离子聚丙烯酰胺的复合体系
由多种不同性质的絮凝剂所组成的复合体系的絮凝性能比单一的絮凝剂好,而且用途更广泛。它主要是通过几种絮凝剂组分的协同作用,表现不同组分的优异性能。国内学者尝试使用苯乙烯与多种阳离子单体乳化共聚,合成多种阳离子絮凝剂,并用它们处理纤细黏土微粒。实验表明,阳离子聚合物可快速凝聚黏土微粒,尤其是与阴离子聚合物配合使用时具有更好的絮凝效果。也有学者制备Al2(SO4)3-CPAM复合型絮凝剂,该絮凝剂比单一的无机或有机高分子絮凝剂具有更佳的絮凝效果,使之处理脱墨废水,可使废水中的悬浮物含量、COD和浊度可分别降低80%、75%和95%以上。如果将高价阳离子聚合物PDADMAC与不同分子量的阴离子PAM复配,复合絮凝剂比单一的PDADMAC和PAM更有效。
3.双氰胺-甲醛缩聚物阳离子絮凝剂
采用双氰胺和甲醛,借助强酸或盐的催化作用,可以生成双氰胺-甲醛阳离子型缩聚物(DDF)。该类絮凝剂对染料废水、含油污水、造纸废水、屠宰废水有很好的絮凝效果。将双氰胺、甲醛等原料一次性加入反应釜中缩聚而成。该工艺的特点是升温快,放热量大,容易爆沸,反应速度快。生产实践发现:影响升温快的关键因素是催化剂,如果控制催化剂的加入速度和剂量,可控制反应温度变化快慢。产品质量稳定,存放时间长。用DDF处理印染废水时,其脱色性能比PAC、PFS更好。但是,用DDF作污水脱色剂时,沉降或气浮效果欠佳,同时生产成本过高。因而,采用阳离子淀粉、双氰胺、甲醛为主要原料,采用“硫酸铝催化二步法缩合"工艺,合成阳离子淀粉-双氰胺-甲醛脱色絮凝剂。处理印染废水时,其脱色性和絮凝沉降性有显著的改善。
4.绿色阳离子高分子絮凝剂
由于无机类的絮凝剂投加量大,产生的污泥量大,而人工合成阳离子高分子絮凝剂价格昂贵,难于降解,存在二次污染等弊端。因此,使用量少、价格低廉、容生物降解无毒絮凝剂一直被科研工作者所关注。天然高分子絮凝剂具有分子量分布广、活性基点多、结构多样化、安全无毒,易降解等优点,被称为绿色环保絮凝剂,天然高分子阳离子絮凝剂具有广阔的应用前景。
4.1天然高分子阳离子絮凝剂的改性
采用一定的工艺,使天然高分子聚合物与其它物质反应,可生成改性的天然阳离子高分子絮凝剂。用淀粉与阳离子单体3-氯-2-羟丙基三甲基氯化铵(CHPTAC)水溶液共聚,可制备系列阳离子淀粉絮凝剂。试验结果表明:引入更长的CHPTAC键后,絮凝效果更好。用3-氯-2-羟丙基三甲基氯化铵和缩水甘油三甲基醋酸铵作阳离子化试剂,干法合成阳离子淀粉。具有季铵基团的水溶性阳离子淀粉絮凝效果显著。也有人用天然玉米淀粉为主料,使之与阳离子醚化剂和碱性催化剂进行改性反应,合成改性的淀粉阳离子絮凝剂。选用高岭土、硅藻土体系研究其絮凝性能,结果表明:絮凝性能优于AlCl.36H2O和国产的聚丙烯酰胺,具有pH值应用范围广、无毒性残留等优点。国内还有人以3-氯-2-羟丙基三甲基氯化铵为阳离子醚化剂,天然物质淀粉为主原料,微波干法合成具有絮凝、杀菌等功能的季铵型阳离子淀粉絮凝剂,与无机絮凝剂复配后,絮凝沉降及杀菌效果好[30,31]。
5.结语
随着污水治理的力度加大,阳离子絮凝剂的需求日益增多,应用日益广泛。在国外,阳离子絮凝剂在污水治理过程中所占的比重愈来愈大。目前,国内市场上以进口产品为主,价格较高,在一定程度上制约着我国污水处理的发展。
如何在现有的技术条件上,优化工艺,降低成本,开发廉价的阳离子单体,进而生产出分子量高、溶解性好、成本低的产品,是工业生产的迫切需要。
乳液型高分子絮凝剂和微乳液型高分子絮凝剂是一种新型的产品。在生产过程中,其操作性好,产品稳定性高;使用过程中,其溶解性、絮凝性好,愈来愈多的生产厂家和使用厂家十分关注该类产品的技术进步。
通过淀粉改性,以醚化反应或接枝共聚等手段,开发高效、易降解、成本低的天然高分子阳离子型絮凝剂产品,已经成为人们关注的热点。














