背景:很多早期的污水厂当初建在远离市区的郊区,有较大的防护距离,一般没考虑加盖除臭的问题,近年来由于城市建设的快速发展,形成城区包围污水厂额格局。根据《城市污水处理厂污染物排放标准》,《恶臭污染物排放标准》的要求,在升级改造时急需对臭气密闭、收集、处理。同时,新建的污水厂必须在设计建设阶段即考虑除臭问题;污泥处理厂、垃圾处理厂也必须考虑密闭除臭。
话题:
1、污水厂恶臭的来源与强度
2、污水厂臭源密封收集方式
3、污水厂臭气输送方式
4、污水厂臭气处理方法及案例
基本知识概览:
1、臭气的定义:
恶臭是污染环境、危害人体健康的重要公害之一。通常,我们用令人愉快或令人不愉快来简单地对气味从感觉上分类,因此,《恶臭污染物排放标准》(GB14554-93)定义恶臭污染物为:一切刺激嗅觉器官引起人们不愉快及损坏生活环境的气体物质。
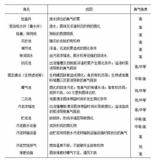
2、恶臭污染物来源及强度
污水处理厂产生的恶臭物质主要来源于有机物经微生物分解所产生的含硫和含氮的物质(如硫化氢、氨气)和低分子脂肪酸、胺类、硫醇、硫醚、吲哚等有机物。
不同的污水处理设施及处理过程散发的恶臭物质也有所不同。一般就污水处理厂来说,其中进水部分(格栅间、进水泵房、沉砂池、调节池、初沉池),厌氧处理部分,污泥处理部分(贮泥池、脱水机房、污泥储存、污泥堆肥、污泥干化)散发的恶臭物质浓度较高,需密闭收集处理。好氧段产生的臭气较少(如曝气池、二沉池),一般无需收集处理。
下表为各污水处理设施臭气的来源:

微水会内容呈现
臭源密封收集方式
1、原则:密闭空间尽量小、自重轻、耐腐蚀耐老化、不影响巡检及维护、造价低、外观美观。
2、目前常用的密闭收集方式为三种。
(1)玻璃钢加盖结构
包括自支撑(如拱形盖板)和骨架+玻璃钢瓦两种方式,第二种可用在跨度不超过8-20m的构筑物上。
(2)反吊膜结构
以碳钢圆管为骨架,将膜反吊在骨架下方,骨架在封闭罩以外,不接触腐蚀性恶臭物质,能够延长使用寿命。
(3)悬吊膜结构
该结构以经过防腐处理的不锈钢悬索为骨架,其上固定耐腐蚀膜材。在圆形及方形池上均可使用。与反吊膜相比,该结构可以降低封闭的内部空间,减少通风量,降低了工程造价。与传统加盖方式相比,还具有材料轻,施工方便,易于维护等优点。
3、带有刮泥机的构筑物加盖收集
像平流式沉淀池、曝气沉砂池等带有刮泥机的构筑物在进行臭气加盖收集时,传统做法是将刮泥机包在密闭空间内部,这样的缺点是:空间加大,从而使通风量加大,提高了造价;此外,刮泥机还易受到恶臭物质的腐蚀。
改进:柔性气囊式密闭方式,密闭加盖装置一部分是固定的,另一部分是在刮砂机的吸砂管位置为柔性气囊,当吸砂管移动到某一位置时,通过柔性变形,将位置撑开,离开后,柔性气囊依靠自身弹力恢复到密闭状态。
收集输送系统
1、收集输送管道
一般选用纤维缠绕玻璃钢管道或其他耐腐蚀有机合成管道。其中玻璃钢管道具有轻质高强、抗腐蚀、运行维护成本低、使用寿命长等特点,可采用埋地铺设或架空铺设。管道风速一般支管按3-6m/s,主管按8-12m/s设计。管道应沿流向有一定坡度,并在最低点设凝结水排放阀,每个支管应设风阀以调整风量。
2、风机选用
一般选用耐腐蚀玻璃钢风机,为防止噪声,可配置隔音罩,需要时可采用变频电机以控制风量。风量按设计风量,风压一般在2000-4000pa之间,风机风压要比计算值高10%-15%;各支管压差在15%之内。
3、臭气风量确定
除臭设施收集的臭气风量按经常散发臭气的构筑物和设备风量计算。按下式计算:
Q=Q1+Q2+Q3
Q3=K(Q1+Q2)
式中:Q—除臭设施收集的臭气风量(m3/h);
Q1—除臭污水处理需除臭的构筑物收集的臭气风量(m3/h);
Q2—除臭污水处理需除臭的设备收集的臭气风量(m3/h);
Q3—收集系统漏失风量(m3/h)
K—漏失风量系数,可按10%计。
关于污水处理构筑物的臭气风量宜根据构筑物种类、散发臭气的水面面积、臭气空间体积等因素综合确定;设备臭气风量宜根据设备种类、封闭程度、封闭空间体积等因素综合确定。具体要求可参考《城镇污水处理厂臭气处理技术规程》。
4、臭气浓度设计
污水厂臭气污染物浓度可采用硫化氢、氨气等常规污染因子和臭气浓度表示。
在无实测资料时,可采用经验数据或按下表取值。
污水厂臭气污染物参考浓度:

臭气处理方法
1、常用的处理工艺有以下几种:
1)掩蔽法:喷洒植物液掩蔽异味;
2)扩散法:高空排放后扩散稀释、自然降解;
3)化学吸收法:分为湿式和干式;
4)吸附法:活性炭吸附,需再生或产生固废;
5)生物处理法:利用微生物降解,适合大气量、低浓度易降解的废气;
6)离子除臭:利用等离子体去除异味;
7)燃烧或催化氧化燃烧法:适用于高浓度废气。
下图为流速和浓度条件下对应的VOC处理工艺的适用范围:

2、技术选择原则
需考虑以下几点:
1)废气的成分和浓度
2)废气的气量(排放规律性,间歇或连续)
3)废气成分的生物降解性和毒害性
4)废气成分的水溶性
5)废气的温度、湿度、颗粒物含量
总体上讲,对于高浓度有回收价值的,首先考虑用冷凝法回收,或用吸收法回收,其次可用焚烧热氧化法回收热量;对于低浓度可考虑生物法、吸收法、吸附法净化后达标排放。
下图为几种除臭工艺的比较:

3、生物除臭工艺
是通过附着在填料上的或悬浮液中的微生物吸收降解臭味物质。可用在污水厂、污水泵站、污泥脱水间、污泥堆肥厂、污泥干化厂、垃圾填埋场等地方的除臭。
1)需要考虑的因素
(1)废气的可生物降解性(一般生物过程产生的异味气体易于生物降解)
(2)废气成分的水溶性(可加助溶剂)
(3)菌种(降解不同臭气的特效工程菌株)
(4)水分湿度(通过水洗和滤创喷淋调节)
(5)适宜温度10℃-40℃(最好15℃-35℃)(通过加热或冷却满足要求)
(6)介质pH与碱度(中性,对于硫化氢气体,也可用嗜酸菌酸性pH2-3运行)
(7)营养(天然填料、缓释肥料、中水喷淋)
(8)污染物浓度与负荷(浓度过高可通过预处理)
(9)氧气含量
(10)气流流向
(11)灰尘与油脂类(通过水洗等预先去除)
(12)有毒有害成分
2)生物处理工艺根据微生物的固定状态及液体的流动状态分为生物过滤、生物滴滤、生物洗涤三种。其中生物洗涤法适用于高浓度、高含尘量、高温度、高水溶性的废气(如污泥堆肥、污泥太阳能干化、污泥余热干化等臭气),适合于与污水处理设施临边联建。此方法停留时间短、投资少、占地少、运行费用低。
4、化学法
1)化学洗涤塔
分为立式和卧式两种,对于某些恶臭气体间歇排放的场合,占地面积要求小的场合,均可使用。一般采用三段式,酸洗去除氨气、胺类碱性气体,碱洗去除硫化氢、硫醇等酸性气体,氧化剂去除可氧化的硫醇、硫醚等。
在某些污水厂的厌氧池和污泥消化池,为避免高浓度的硫化氢对微生物产生毒害作用,可在生物除臭装置前加设或直接使用化学洗涤塔进行处理。
2)二氧化氯
二氧化氯可用于饮用水的消毒处理,污水的消毒、脱色,同时也可利用其强氧化性进行臭气处理(如硫化氢)。
精彩答疑
1、Q:冬季北方的除臭管线为防止冷凝水影响应采取哪些措施?
A:解决措施一般有两种:一是通过在分管外面加保温层,二是利用常规的伴热。
2、Q:现在主流的收集系统有哪些,各自的优缺点处理系统一般是生物法,如何保证生物挂膜,同时如何保证冬季处理效果?
A:目前分为三段:加盖密闭收集系统、管路系统、收集系统。加盖密闭主要有玻璃钢、反吊膜、悬吊膜三种;收集系统主要用玻璃钢管道、工程塑料管道
3、Q:一般里面的填料都是些树皮类的,请问多久需要更换;营养液是否需要投加?
A:早期用树皮、堆肥、木片等作填料,后期有采用火山岩、合成材料做的环保环来充当填料。
更换时间要根据臭气浓度、湿度等决定(如树皮等易腐烂、南方地区湿度大),更换周期长3-5年,短1-2年。
污水厂臭气处理一般不加营养液,直接用污水厂出水。
4、Q:玻璃钢管道用得多么?
A:以做过的实例来说,管道造价在40-50万左右。
5、Q:废气处理的选择原则中讲到,要考虑废气的成分,废气的收集,气体是混合到一起的,怎么区分废气的成分?
A:利用软件计算某种废气中的成分,将废气的分子式输入,可自动计算水溶性、溶解度、生物降解性、半衰期,可初步判断是否适合用生物处理。
6、Q:微生物处理是哪类型,如何培养?
A:依靠好氧异养菌降解,培养可借鉴污水处理中菌种的培养。
7、Q:关于臭气浓度,有在线测定吗?工程中在哪些地方设置?测定什么?
A:目前国内采用的是三点式比较臭袋法来测定。在一些国家和地区也有使用电子鼻来测定的,是在传感器内装入不同物质从而计算浓度。
8、Q:请问微生物除臭时间久了会产生生物粘泥堵塞滤层吗?堵塞后可以不停车清洗吗?
9、A:臭气浓度高,微生物滋长较多,会堵塞滤层;此外,采用树皮等自身会腐烂的物质作填料,使用过程中会逐渐压实,会堵塞滤层;还有气体中含有颗粒物,(如污泥干化的气体中会不可避免的含有尘类),也容易堵塞滤床。这是必须考虑的问题。
目前来说不停车清洗难以做到。相比较而言,由于浓度不是太高,堵塞不像曝气生物滤池频繁和严重,当表现为滤床阻力加大、风机吹不动时,常规做法是停下来,将填料导出,进行过筛,疏通下内部,补充一些新的填料进去。一般清理周期为2-3年。
10、Q:生物除臭工程的市场投资如何计算?利润比例占到多少?这个问题可以解答吗?
A:大致的概算性指标,以加盖为例,按每平方米投影面积计算,玻璃钢加盖约400元,反吊膜加盖约500-700元,悬吊膜加盖250-500元。
主工艺设备的概算指标大约为20-50元/(立方米﹒每小时气量)。
11、Q:运行根据什么来控制呢?浓度不能在线,实际与设计参数差别可能大?
A控制指标主要按照经验,一般监测和控制湿度、温度、pH、营养及滤床的压差几个指标,保证运行问题不大。
12、Q:风量和浓度差别大吗?设计与实际,都是变化的
A:监测,参照类似项目设定
13、Q:生物洗涤之后的废水如何处理呢?
A:目前一般利用污水处理厂,将洗涤下来的水重新回到污水处理系统中。
14、Q:塔体主要是什么材质?
A:目前采用改性工程塑料,玻璃钢两种材质,由于改性工程塑料制作加工方便,是主推材质。
15、Q:滤料直径一般多大?空心球滤料可以吗?
A:目前用的多数在5厘米左右。可以用空心滤料,单纯用一种也是有限制的,一般是各种滤料组合来用。
16、Q:组合滤料的造价在什么范围?
A:造价大约为每立方米1000元左右。
17、Q:设备使用年限?
A:使用年限一般按照10年来考虑。
18、Q:在运行中如何检测微生物活性?
A:检测与污水处理当中相似,一般在处理效果不好或运行堵塞大的时候,必须来考虑微生物的活性。
19、Q:可否介绍一下生物除臭法所用到菌种?
A:一般脱硫化氢用脱硫杆菌;脱氨用硝化菌;去除VOC用常规的异养菌。
20、Q:曝气沉砂池的提升管位置的柔性气囊,是什么气体?如何保持里面的气体压力?鼓风机吗?
A:气体为传统的空气,因为来源方便,造价便宜。压力用鼓风机定期进行补充。
21、Q:污水厂采用了生物除臭法后,增加的成本主要来自于滤料的更替和鼓风机电费吗,吨水成本会增加多少?
A:主要是鼓风机电费,滤料的补充和更换成本增加不多;吨水成本需要重新评估,一般是从一方气的角度考虑。
22、Q:对于格栅是怎样密闭的?我见过的是做成格栅间,但是检修很麻烦,尤其是大修。
A:目前格栅的密闭主要是做阳光房,通过阳光板把格栅封闭在里面,必要时留一些门。
23、Q:臭气处理之后排向大气,有做检测吗?依据什么标准?
A:有做检测,目前基本测氨、硫化氢、臭气浓度三项。
此外,对于石油化工工业、石油炼制工业、煤化工工业强制要求加盖密闭,除了上述三项指标,还额外增加了笨、甲苯、二甲苯、非甲烷总烃的验收指标。
24、Q:池子加盖,与池子链接是螺栓?如果要检修池内和水下设备,对维持方便和安全方面有什么注意?
A:在混凝土池上打底角螺栓,外面通过膜的压板压住。
检修池内和水下设备时,一种可以在密闭盖留检修口,另一种可以打开螺栓,把整个盖板掀开,进行检修。
结束语
首先非常感谢青岛金海晟@王永仪博士及@邢峰。从臭气来源、收集、工艺、治理方面为我们介绍了污水污泥处理厂的臭气收集净化工艺,并对群友提出的问题进行了详尽解答。青岛金海晟公司重点研制开发的HS系列二氧化氯发生器、加药设备、漏氯吸收装置、生物除臭装置以及工业冷却水机组、水净化设备等产品在各领域都有成功应用,有些还取得了国家专利。
臭气控制在市政和工农业生产中的重要性显而易见,由于各行业有异,因此臭气的处理方式也不尽相同。从众多比较数据来看生物法除臭和吸附浓缩、热氧化的优势明显,但不论何种工艺没有最好只有最合适。随着VOCs治理、黑臭水体治理等日渐受到重视,未来臭气治理是难点也是重点。
最后,感谢积极参与本期微水会的群友,2016年我们将继续努力,做专业的技术交流平台,也希望大家能够多多参与,积极分享,实现该平台的价值。敬请关注下期微水会的精彩内容。
最后,非常感谢@王永仪博士,以及青岛金海晟环保设备有限公司
青岛金海晟环保设备有限公司前身为成立于1997年的青岛海晟环保技术有限公司,于2004年引入外资后,更名为青岛金海晟环保设备有限公司(中美合资),注册资金230万美元,占地30000平方米,位于青岛空港工业园区内。公司研发中心和一期厂房,已于2006年7月投入使用。是一家专业从事水处理业务的科工贸一体化的高新技术企业,在技术应用行业中率先通过了ISO9001国际质量管理体系认证和ISO14001国际环境管理体系认证。
公司董事长王永仪博士毕业于清华大学环境工程系,曾师从著名水处理专家、中国工程院院士顾夏声教授,长期从事二氧化氯消毒及相关水处理技术与设备的研发和应用,在二氧化氯的制备、分析、使用等方面具有深厚的理论基础与丰富的实践经验。
公司重点研制开发的HS系列二氧化氯发生器、加药设备、漏氯吸收装置、生物除臭装置以及工业冷却水机组、水净化设备等产品已在自来水厂、发电厂、军工、航天、污水处理厂、医院、食品厂、农村供水、中水回用工程等各种水处理领域成功运行了上千套设备,得到了广大客户的认可和肯定。同时,公司产品已出口至土耳其、印度等国家。














