类似于城市污水收集的集中式管网模式往往适用于地势平缓,排水相对集中的小城镇;在住户分散且相互之间距离远,或地势高低错落,沟渠、桥路等横穿城镇的情况下,则需根据居住密度、地势坡度、沟渠路桥位置等,将排水区域划分为多块,敷设局部污水管网,进行分散式污水收集与处理;
对于距离市区或县城区较近,附近有市政污水管网,地势又较平缓的城镇,也可采用管网截污的污染治理模式,即通过敷设小城镇污水管网,将污水收集后,直接接入附近的市政管网由城市污水处理厂进行处理。
另一方面,与城市相比小城镇的人口密度可能相对较低,从而自然环境容量相对较大。因此在选择污水处理技术时可以因地制宜地选择土地处理、人工湿地等近自然的处理系统模式,从而在不损害当地自然环境的前提下充分利用自然环境容量,实现低能耗、低成本污水处理。
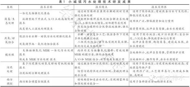
小城镇污水处理十项关键技术

简易/生态处理
一体化生物强化化粪池
抗堵型地下升流式A/O土地高效处理技术
改良型人工湿地处理技术
厌氧/好氧组合
低温污水水解-好氧污水处理强化技术
厌氧调节池-氧化沟组合技术
膜处理
生物接触氧化MBR一体化污水处理技术
低成本MBR污水处理技术
污泥处理
基于污泥强化好氧发酵的有机肥制备技术
污泥蚯蚓分解处理技术
雨污调控
雨污联合调蓄控制技术

工程案例
将研发的小城镇污水处理关键技术与传统技术优化组合,在“十一五”期间实施了一批小城镇污水处理示范工程。以下列举几个典型的范例。
吉林省磐石污水处理工程
工程采用水解-AICS处理工艺,日均实际处理污水量为7500m3/d,于2011年10月建成运行。水解-AICS强化技术能适应寒冷小城镇年际温差变化大、冬季低温的特点,具有良好的脱氮除磷效果。特别是在2012年,在东北地区近40年平均温度最低的年份,出水氨氮、TP、COD等各项指标仍能稳定达到GB18918-2002一级B标准,污水处理成本为0.45元/m3。
山东省河头店镇污水处理工程
工程设计处理能力500m3/d,采用复合型生物处理技术与地下升流式生物处理工艺,工程地上建构筑物占地面积约1.2亩(1亩≈666.67m2),地下耕作层部分约2.8亩,处理系统由预处理、生物过滤沉淀、耕作层下土地处理设施构成,2010年7月建成投产运行,处理水质稳定达到GB18918-2002一级B标准。建设费用低于0.23万元/m3,处理费用低于0.30元/m3。
江苏省锦溪镇污水处理工程
工程服务于锦溪镇陆泾村330户村民,来水包括厨房、洗涤和沐浴排水及化粪池污水,处理水量100m3/d,采用生物生态协同处理工艺,化粪池来水经格栅、低氧预处理池处理,污水水质稳定后进入生物生态处理系统,2010年1月建成投入运行,处理出水主要指标优于GB18918-2002一级B标准,尾水回用于灌溉农田。
浙江省藻溪镇污水处理工程
工程位于临安市藻溪镇闽坞村,一期处理能力为1000m3/d,处理工艺采用厌氧-缺氧-好氧膜生物反应器(A2/O-MBR)工艺,于2012年7月完成建设安装,并投入使用。工程所采用的超滤膜分离装置的膜通量高,跨膜压差低,单位水量电耗低于0.4kW˙h/m3,单位水量建设投资低于2500元/m3,预示着采用低压膜的MBR工艺在小城镇具有良好的推广应用前景。
存在问题
示范工程建成后的长期运行管理问题尚未得到妥善解决。
今后若干年间需要下大力气解决的不仅仅是技术的研发,而应注重以下4个方面的问题:①统筹城乡排水规划,以分散式污水处理系统作为集中式污水处理系统的重要补充,纳入城乡水系统集成规划中,应用于城市污水管网未覆盖区域、小城镇和乡村的水污染治理规划。②研究城乡分散式污水处理标准化建设运行与集约化管理技术,编制城乡分散式污水处理工艺技术和设备标准、建设标准和管理规范等相关标准、规范,完善国家相应法律标准体系。③建立城乡分散式污水处理设施生产和销售许可制度,企业和技术人员的技术资质认证制度,建立专业监测与质保机构,形成城乡分散式污水处理政府认证体系,构建工程建设专业化、运行维护规范化、工程服务网络化的工程质量保障体系。④完善城乡分散式污水处理费差异化、阶梯化收费和补偿机制,建立政府财政投入和激励机制,加大城乡分散式污水处理设施建设资金投入。














