致敏

机体或细胞因接触抗原性物质而自动产生,或因接受抗体或具有免疫活性的淋巴细胞后被动产生的免疫反应性增高状态。当它们再次接触到有关抗原时,即可引起免疫反应。狭义的致敏专指变态反应病中机体因首次暴露于抗原物质而导致反应性增强的过程。

能刺激机体、导致免疫反应的物质称为抗原。抗原刺激免疫系统的T和B淋巴细胞,可以产生不同的致敏效应:T淋巴细胞被致敏后,可以直接与抗原发生反应,这种反应称为细胞免疫反应; B淋巴细胞被致敏后,可以产生抗体,抗体再与抗原发生反应,这种反应称为体液免疫反应。细胞免疫和(或)体液免疫反应发生前机体必须首先被致敏。致敏也是变态反应病发病的第一步。

致敏必须具备两个条件:

(1)患者具有发生变态反应病的遗传素质,只有具备这种素质的人才能被致敏。这种素质是先天决定的,人出生时就已定型,不可能使用任何方法在后天使其发生根本性的改变。

(2)有特定的环境因素,使机体能与抗原接触。使机体与抗原接触机会减少,减轻反应的程度,或是用医疗的手段来对抗所产生的病理效应,这些则是可以在后天办得到的。所以,变态反应病的治疗主要是针对后面一个条件。

并不是一切异体物质都能致敏,也就是说,异体物质不都是抗原。自然界中的抗原主要是具有较大分子量的蛋白质。小分子量的物质,如大多数合成药物和化学品,也能致敏,但它们必须先与身体内的蛋白质结合,才具有较大的分子量。这类小分子量物质称为半抗原

可以致敏的抗原物质种类繁多。现按照其作用途径的不同,举例介绍(表1)。

图 吸入致敏物

通过空气传播或呼吸道吸入。引起致敏,至少要具备两个条件,即本身具有抗原性(它们主要是复杂的蛋白质或半抗原),还必须有足够的传播能力(在体外,它们靠空气的流通散播,直径为2~60μm的颗粒可在空气中自由飞翔;在体内,它们靠呼吸气流运动,直径小于 5μm的颗粒可通过呼吸直达呼吸道的深处)。致敏物质大致可分:

(1)花粉。是人们最早认识到的致敏物质之一,花粉在空气中飘散,并主要通过呼吸道引起变态反应,临床称为花粉症。花粉症的发生有地区性和季节性,主要表现是鼻粘膜的卡他性炎症,患者频发喷嚏,鼻内有痒感、流大量水样鼻涕,鼻堵。半数以上患者同时有眼部症状,表现为眼痒、流泪、结膜充血水肿等。部分患者伴发哮喘,病程越长,发生哮喘的越多。

根据花粉的传播方式,可把花分为风媒花和虫媒花两大类。风媒花靠风力传播,虫媒花靠昆虫传播。对花粉症而言,风媒花比虫媒花重要得多,因为它的花粉不但数量多,而且小而轻,可以藉风力飘散很远,所以可引起花粉症的流行。虫媒花虽然也可致花粉病,但不易造成流行。

花粉症的发生还决定于花粉的抗原性。一般草本植物花粉的抗原性比木本植物花粉的抗原性强,中国除南方少数省份全年都有花粉症患者外,一般花粉症的发病一年有两个高峰。春季高峰由树木花粉引起,一般症状较轻,夏秋季高峰由草类花粉引起,状较重,引起这类花粉症的主要植物为蒿。

(2)真菌。不分根、茎、叶,不含叶绿素不能进行光合作用,只能营寄生或腐生生活。

真菌容易在湿热阴暗的环境中繁殖,因此,在中国南方和近海地区,真菌生存和繁殖的条件一般较好;北方多雨的夏季和内陆潮湿多雨的地区,空气中真菌的飘散量也多。因此,真菌的播散也有地区性和季节性。

真菌致敏常表现为变应性鼻炎、支气管哮喘和超敏性肺炎、偶也表现为结膜炎,但一般症状较花粉症为轻。成人的真菌致敏常与职业性接触有关,故多见于酿造业、农业、纺织业、仓库保管、图书馆管理及科研人员。与花粉症不同,真菌致敏常可导致一些不可逆的肺部病变,如超敏性肺炎、变应性支气管肺曲霉病等。后者常由烟曲霉致敏引起,并可迅速发展至严重的肺功能损害。

(3)放线菌。存在于腐败的有机物中,有的在高温下迅速繁殖,称为嗜热放线菌。嗜热放线菌在堆肥中生长最好,它们还存在于土壤、食物、谷物、秣草、制糖厂的甘蔗渣中和潮湿的通风管道、蘑菇培育室内。嗜热放线菌是引起超敏性肺炎的重要致敏物,农民在冬闲时翻整秣草等杂物时可因大量接触嗜热放线菌而致病。

(4)螨。属节肢动物门蜘蛛纲,引起致敏的主要的有屋尘螨、粉尘螨、宇尘螨等。

螨的抗原性很强,活螨、死螨、螨的蜕皮和排泄物均具有抗原性。螨致敏主要引起呼吸系统变态反应。螨喜欢生活在湿热的环境,人的皮肤脱屑是螨的理想食物。褥尘、粮尘是螨生长的理想环境。所以,螨引起的支气管哮喘常与睡眠、铺床,操作粮食等有关;儿童较易被螨致敏,由此引起的支气管哮喘发病常较成人为早。

(5)屋内尘土。尘土既可作为非特异性刺激物,又可作为特异性刺激物。街道尘土作为非特异性刺激物,可使哮喘患者的症状加重;屋内尘土则既是刺激物,又是致敏物。引起致敏的是其中的有机成分。屋内尘土是一种混合物,其中包括自然界的各种成分如花粉、真菌、螨、细菌、动物脱屑、植物纤维、无机物等;也包括人类生活活动的产物如上皮屑、食物渣、织物、工业品等。它的组成因时因地而异,所以很难把它当作一种单纯的抗原物质。至于屋内尘土的抗原性究竟是上述各种混合成分抗原性的总和、还是由于它有其独特的抗原成分,目前还无定论。屋内尘土致敏常导致呼吸系统变态反应病。屋内尘土可能是常年性变应性鼻炎和支气管哮喘最重要的致敏物。

(6)动物表层脱落物。包括皮屑、被毛和禽类羽毛。早就知道这些东西可致人类变态反应病。抗原物质也存在于唾液、尿、粪等物中,所以在被动物沾染的环境中即可被致敏,不一定要与动物直接接触。

所有哺乳动物的皮肤脱屑都可成为致敏物,最常接触的动物也最易致敏人类,接触时间越长,致敏的可能性也越大。所以,牧民、农民、兽医、屠宰工人、肉类和皮毛加工工人等容易发生对马、牛、羊、兔的反应;实验室工作人员和动物房工人容易发生对兔、豚鼠、白鼠、猫、狗、猴等的反应;猫、狗、鸟类、蟑螂也是主要的居家致敏动物。

与上皮脱屑相比,毛类的抗原性较差。羽毛则常因作为衣物、垫料等材料而致敏人类。

(7)粮尘和其他吸入致敏物。小麦粉尘常引起呼吸系统变态反应病。致敏是通过吸入而发生的,食用小麦制品多半不会引起反应。其他吸入物如豆粉,鱼粉,肥料,饲料,含亚麻子的洗发剂,油布和绝缘物的挥发成分,含棉子的粗棉织物、枕垫料、褥垫等,木棉,蔬菜胶,黄麻,除虫菊,烟草,昆虫的鳞片、脱屑、毫毛、排泄物等都可通过呼吸道致敏人类。

食入致敏物

致敏物包括食物、饮料和药物。

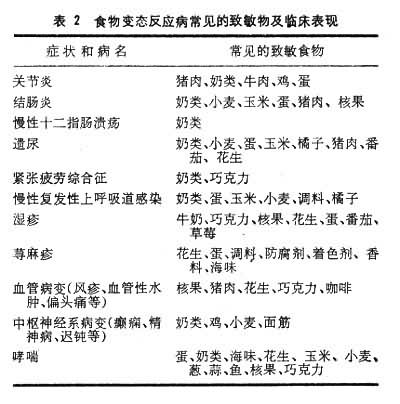
食物变态反应以消化系统和皮肤的疾患为多见。由于侵犯器官的不同而临床表现各异。有的发病迅速,症状明显。例如对花生敏感者,可在口腔甚至口唇刚接触花生时即有感觉,这一类病变往往也较重,表现如皮肤风团、窒息、腹痛、呕吐等,诊断比较容易;有的发病迟缓,症状不明显,如慢性头痛、疲劳、消化不良、关节痛、注意力不集中,在小儿可表现多动、学习成绩低下等,因此,诊断也较困难。

表2列举了一些常见的食物变态反应病和症状以及常见的致敏食物。必须指出的是,食入致敏食物不一定就引起食物变态反应病,只有当刺激超过了一定负荷时才有临床表现。因此,敏感程度不太高者,在单食一种致敏食物时可能不发病,同时食入多种致敏食物时则发病,少量食用致敏食物时不发病,多量食入时才发病,身体健康情况良好时不发病,健康或精神情况不佳,或同时有其他变态反应时才发病。另外,食物经烹调后抗原性发生改变,其致敏性也可能降低;反之,如果机体对某种调料敏感,则食物可能因烹调过程中加入该种调料而增强致敏性。食鱼后发生的变态反应,致敏物可能不是鱼而是烹调时加入的葱、蒜、姜、酱油或其他调料。凡此种种都增加了食物致敏诊断的困难。

图

口服药作为一种食入物,常引起皮肤、结缔组织、血管的变态反应病变,如荨麻疹、血管性水肿、湿疹、结节性多动脉炎、系统性红斑狼疮、固定性药疹等;有时也引起鼻炎、哮喘等。容易致敏的药有磺胺药、氨基比林、消炎痛、四环素类药物、巴比土类药物、肼苯哒嗪、酚酞、重金属盐等。

其他致敏物

致敏还可通过注入、接触等方式致敏人体。注入物可为药物或昆虫的毒液。这类物质注入人体后被迅速吸收,所以临床症状发生得快,一般也较重。例如,过敏性休克大多因注射药物或被昆虫叮螫引起。注射药物中最重要的致敏物是青霉素,其他如各种血清制剂、氨基比林、四环素类药物、巴比土类药物等。接触致敏物中最重要的是油漆、化妆品、药物、化纤制品、工业原料等,它们一般引起皮肤病变、有时也引起鼻炎、哮喘等,严重的油漆变态反应可导致休克。

致敏物也可由人体内部产生,这称为自身抗原,可引起各种各样的自身免疫病。

参考文章