线虫病

线虫成虫或幼虫寄生于人体而引起的疾病。临床表现因虫种、数量、寄生部位及人体免疫状态而异。线虫寄生于胃肠道时,轻者无症状,重者可致腹痛、腹泻、食欲不振等。寄生于组织的线虫可引起严重后果。

线虫属线形动物门线虫纲。线虫纲分尾感器亚纲及无尾感器亚纲。南亚纲均有致病种类。线虫种类极多,分布很广。多数自由生活于泥土或水中,少数种类寄生于动物和植物。能寄生于人体的有50余种,常见的仅10余种(见表)。

图 线虫的形态与代谢

线虫体呈线状,不分节,两侧对称。虫体大小悬殊,小的在1mm以下,大的可长1m以上。雌雄异体,雌虫一般大于雄虫,尾端尖直;雄虫尾端常卷曲或膨大呈伞状。体壁与消化道之间的空隙由胚胎时期的囊胚腔衍生而来,无上皮细胞覆盖,故称假体腔或原体腔。腔内充满液体──血淋巴,内部器官浸浴其中。血淋巴有吸收、输送营养物质和排泄废物的功能,线虫体液对躯体运动有极重要作用,有“液压骨骼”之称。有的种类在尾端有感觉器官──尾感器,有无尾感器是分类的一个重要依据。

自由生活的线虫及寄生性线虫的卵(生存在寄主体外的富氧环境中),其代谢过程为需氧代谢。但寄生于寄主肠道缺氧环境中的寄生性线虫的成虫却必须能进行厌氧代谢。不同线虫演化出不同的厌氧代谢途径。一部分抗线虫药(如四咪唑)就是作用于这些特殊代谢途径而发挥抗虫作用但不伤及寄主。

寄主线虫虫体结构复杂多样,能释放出多种抗原性物质,刺激寄主免疫活性细胞,诱发保护性免疫反应,此反应可将虫体排除出寄生器官,抑制虫体的生长发育或降低其生殖能力。寄生于组织内的寄生虫,比寄生于肠道的能引起更强烈的免疫反应。旋毛虫寄生可使寄主产生较显著的免疫力。线虫感染后,人体血液中嗜酸性粒细胞增多。在保护性免疫反应中,细胞免疫及体液免疫起协同作用。这些免疫反应,在线虫病(如旋毛虫病、丝虫病)诊断中起一定作用。

线虫生活史

线虫的发育过程分卵、幼虫、成虫3个阶段。虫卵产出时,卵内细胞的发育程度各异,或尚未分裂(如蛔虫、鞭虫),或正在分裂(如钩虫),或已含胚胎(如蛲虫、粪类圆线虫)。有的线虫为卵胎生,卵在子宫内发育,产出时即为幼虫,如旋毛虫、丝虫,麦地那龙线虫的子宫内含亿万幼虫,雌虫虫体破裂,散出幼虫。线虫幼虫的特征是“蜕皮”。幼虫共蜕皮4次,蜕皮 2次后成为感染性幼虫,由杆状蚴变为丝状蚴。第4次蜕皮后方成熟。在多数线虫,卵及幼虫具自由生活时期,最适于在潮湿、荫蔽又有氧气的环境中生长发育。而在旋毛虫、丝虫等虫的发育过程中,幼虫无自由生活时期。粪类圆线虫的生活史复杂,包括自由生活世代及寄生世代。自由生活世代生活于土壤中,环境适宜时可继续多次。多认为寄生世代营孤雌生殖。寄生线虫的生活史又可分为两大类型:

(1)不需中间寄主。寄生于肠道的线虫多属此类。虫卵随粪便排出后在土壤等中发育(如蛔虫、鞭虫、毛细线虫、毛圆线虫等),或由雌虫产于寄主肛门周围而在此发育(如蛲虫)。发育为感染性卵(如蛲虫、蛔虫、鞭虫、毛细线虫)经口感染人体;或发育为感染期幼虫,再经口感染人体(如毛圆线虫)或从皮肤侵入人体(如钩虫);粪类圆线虫的卵产于寄主肠内,随即孵出杆状蚴,再随寄主粪便排出体外发育为丝状蚴,又侵入寄主皮肤,特殊情况下,粪类圆线虫的杆状蚴可在寄主肠内迅速发育为丝状蚴,又侵入血循环引起自身感染。

(2)需要中间寄主。寄生于组织内的线虫多属此类。需要一个中间寄主(如旋毛虫、丝虫、结膜吸吮线虫、麦地那龙线虫、美丽筒线虫、广州血管圆线虫、肾膨结线虫)或两个中间寄主(如棘颚口线虫)。幼虫在中间寄主体内发育为感染期幼虫,再经口(旋毛虫、棘颚口线虫、美丽筒线虫、肾膨结线虫)或皮肤粘膜(丝虫、结膜吸吮线虫)侵入人体。有些动物吞食中间寄主后,幼虫在其体内生存,但不发育,如果这些动物又被终寄主所食,幼虫即在终寄主体内发育成熟。这些动物即称为转续寄主,如淡水鱼可为肾膨结线虫、广州管圆线虫的转续寄主。

临床表现

可因寄生虫的种类、数量、寄生部位、发育阶段、虫体的机械刺激与化学作用的不同而有不同的表现,亦与人体的功能状态和免疫反应等因素有关。

多数线虫的成虫寄生于肠道,吸附于肠壁上或插入肠壁内,摄取营养,损伤组织,有的还吸血,轻者无症状,重者可导致消化和吸收障碍、贫血、腹痛、慢性腹泻、食欲减退、浮肿等。若寄生线虫形大或数多,或钻入某些腔道,则可致梗阻症状(如蛔虫团致肠梗阻)。寄生于组织的线虫(如寄生于肌肉的旋毛虫幼虫、寄生于脑组织的广州血管圆线虫幼虫、寄生于皮肤的麦地那龙线虫、寄生于眼部的结膜吸吮线虫、寄生于淋巴系统的丝虫、寄生于肾的肾膨结线虫等)可引起相应的局部症状。幼虫及成虫均可发生异位寄生,若侵犯重要器官,则致严重后果,如胆道蛔虫症。幼虫若从皮肤侵入,则可致皮炎(如钩蚴),幼虫在人体内移行(如蛔虫或钩虫幼虫),可致速发型超敏反应,如发热、荨麻疹、血液免疫球蛋白 E及嗜酸性粒细胞增高。幼虫移经肺部时可引起发热、咳喘。一些通常寄生于动物的线虫,若感染非适宜寄主──人体,则在人体组织内移行,引起蠕蚴移行症。肠线虫寄生常使痢疾症状加重。此外,线虫寄生为细菌感染提供条件,胆道蛔虫症常并发胆道感染,丝虫寄生引起象皮肿,局部亦易并发细菌感染,钩蚴皮炎也常继发化脓性感染。

诊断

主要依靠从粪便中找出虫卵,血液中找到幼虫(丝虫的微丝蚴)或在病变组织中找至虫体(如旋毛虫幼虫、麦地那龙线虫成虫)。免疫试验有皮内试验、补体结合试验、间接血凝试验、琼脂扩散试验、对流免疫电泳试验、间接免疫荧光抗体试验、酶联免疫吸附试验等,有的适于临床诊断,有的可用于大规模流行学调查,但多用于辅助诊断。

治疗

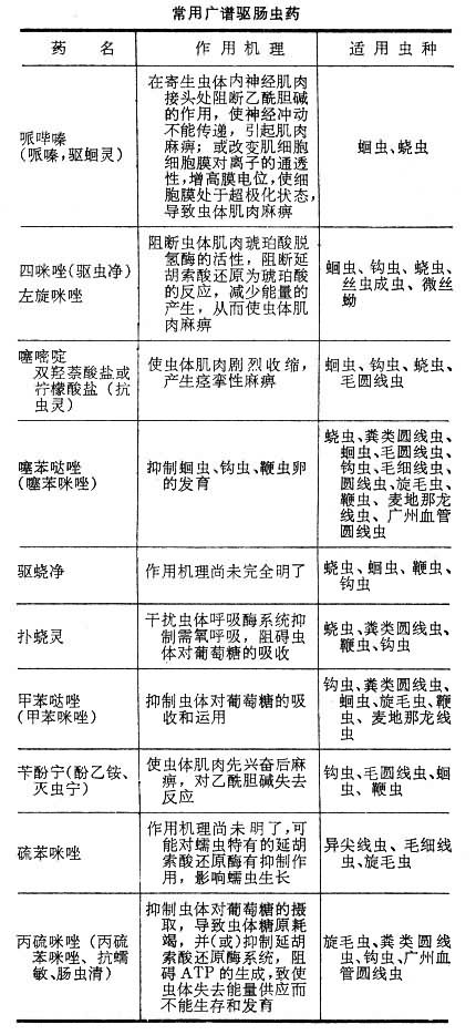
包括药物及手术治疗。驱虫药种类甚多,现已研制成多种广谱驱虫药(见表),可驱脑肠虫。对丝虫病,用海群生治疗安全有效。对钩虫病,用铁剂纠正贫血与驱虫同样重要,对症治疗及治疗并发症亦适用于其他线虫病。寄生于组织内的线虫常需手术治疗。

图 预防

进行普查普治,及时治疗患者,消灭传染源,对粪便进行无害化处理,搞好环境卫生及个人卫生,消灭媒介昆虫等。

参考文章