食品添加剂

为改善食品品质和色、香、味,以及为防腐和加工工艺的需要而加入食品中的物质。食品添加剂通常不作为食品消费,不是食品的典型成分,也不包括污染物或者为提高食品营养价值而加入食品中的物质。但美国和日本等国也将营养强化剂列为食品添加剂。正确使用食品添加剂对提高食品质量、防止食品变质具有一定的意义。

发展简况

食品添加剂一词是新近发展起来的。但是人类使用食品添加剂的历史悠久。中国古代就已用果蔬汁液着色糕团。公元前1500年,埃及墓碑上就描绘了糖果的着色。中国传统点制豆腐的食品凝固剂──盐卤约在东汉时就已应用,并沿用至今。作为肉制品防腐和发色的硝酸盐约在南宋时就用于腊肉生产,并于13世纪传至欧洲。

随着科学技术、特别是化学工业技术的进步,人工合成的化学品在食品中的使用越来越多。由于化学合成的添加剂有很多优点,因而逐步取代了天然添加剂在食品中的应用。化学合成添加剂的大量采用,很快使人们意识到其结果会给人类健康带来威胁,特别是毒理学和分析技术的进步,发现有些食品添加剂对人体有慢性中毒作用。20世纪50~60年代,陆续发现许多合成色素有致癌作用,乃相继禁用。同时,人们对某些人工合成的甜味剂、防腐剂和抗氧化剂等的安全性也有争议。食品添加剂再度转向天然物的开发和应用。

由于食品工业的发展,食品添加剂的使用品种、范围和用量均在迅速增加。20世纪80年代,美国食品添加剂的消费量平均年增长率为 4.0%。中国、日本和西欧国家食品添加剂的消费额也在逐年增加。食品添加剂已成为现代食品工业生产中不可缺少的物质,其生产已发展为独立的行业。

一般地说,天然的食品添加剂比较安全,特别是来自果蔬等食物的传统食品添加剂安全性更高,是今后发展的主要方向。其成本高、品质不一等缺点正在逐步克服,特别是在采用有如组织培养酶工程等现代生物技术方面,将为天然食品添加剂的科研、生产开辟一个新的领域。此外,人工合成安全性高的与天然物相同的物质,以及合成某些不吸收的安全性高的聚合物等也是发展的方向之一。

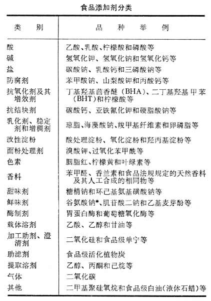
分类

按来源分为天然食品添加剂和人工合成食品添加剂两大类。天然品主要从动、植物提制,也有一些来自微生物的代谢产物。合成品则是通过化学合成的方法制得。按用途分可有很多类别。中国《食品添加剂使用卫生标准》将已批准使用的品种分成16类。日本将其许可使用的合成食品添加剂分成17类(天然添加剂不予限制)。美国《食品添加剂法典》则将其分成46类(品种有重复)。FAO(联合国粮农组织)/WHO(世界卫生组织)食品添加剂和污染物法规委员会 (CCFAC)根据安全评价资料把食品添加剂分成 A、B、C 3类。A类(见表)是 FAO/WHO联合食品添加剂专家委员会(JECFA)已制定ADI值(每人每日容许摄入量)和暂定ADI值者,B类是JECFA曾进行过安全评价但未建立ADI值,或者未进行过评价者,C类是JECFA认为在食品中使用不安全,或应严格控制作某些食品的特殊使用者。

图

各国许可使用的食品添加剂品种数量不一。中国到1986年9月允许或暂时允许使用620种,其中包括允许使用的食用香料378种,暂时允许使用的食用香料118种;日本允许使用约1100种,其中包括合成品 347种;美国约3200种(包括天然品);欧洲共同体约1500~2000种。

作用

(1)增加食品的保藏性。据报告,目前世界上生鲜食品因腐败变质等造成的损失可达20~30%。使用食品防腐剂和抗氧化剂等可大大减少这种损失。

(2)防止食物中毒。食品腐败变质和氧化哈败后可产生一定毒素,引起食物中毒,加入食品防腐剂可有效地防止。

(3)改善食品的感官性状。色素(见天然色素)、香精、调味剂、食品乳化剂和食品增稠剂等可使食品具有美好的色、香、味、形态和质地等感官性状。

(4)提高食品的加工效率,适应生产的机械化和连续化。在食品加工中加入澄清剂、助滤剂和消泡剂等助剂可提高生产效率和产品质量。

(5)保持或提高食品的营养价值。并非每种食品都有合理的营养成分,加之有的营养素在食品加工时还往往受到一定损失,适当添加营养素可进行食品的营养强化(见食品营养强化剂)。

(6)满足其他特殊需要。例如糖尿病人不能吃糖,需要甜味剂;某些加工食品在真空包装后为防止水分蒸发需要保湿剂等。

使用原则及管理要求

(1)绝大多数食品添加剂最终要随同食品被人摄入,直接关系到人体健康。为此,全部食品添加剂必须经过适当的毒性试验和卫生评价,并且符合规定的安全、卫生标准。

(2)应有利于食品的生产、加工和贮存等过程,在用量较低时有明显效果且不破坏食品的营养成分。

(3)不得用来掩盖食品的腐败变质或进行伪造、掺假;不能销售和使用污染或变质的食品添加剂。

(4)专供婴儿的主、辅食品除按规定可加入食品营养强化剂外,不得添加人工甜味剂、色素、香精、谷氨酸钠及其他不适宜的食品添加剂。

(5)由两种或两种以上的食品添加剂配合而成的复合添加剂,每种单体都必须符合各有关规定。

(6)生产或使用新的食品添加剂时,应事先提出卫生评价资料和实际使用依据,逐级审议后经专责部门批准。

对食品添加剂进行安全评价和使用的主要有以下指标。

(1)每人每日容许摄入量(ADI):在毒理学评价的基础上制定。指即使人体终生持续摄食也不会对健康有害的摄入量,以每千克体重若干毫克表示。

(2)暂定每人每日容许摄入量(TADI):有待进一步的工作重新评价而暂时制定的摄入量,此量在规定期内应保证安全。

(3)ADI不需要规定(NS):按正常生产需要,每日从食品中摄取某物质的总量对健康无害,不需要制定ADI,或ADI不限(NL)。

(4)最大使用量(ML):根据ADI值和实际摄入的食品种类分别制定出各种食品含该物质的最高允许量。为安全起见,通常最大使用量略低于最高允许量。

(5)正常生产需要:进行正常的食品生产或加工时,所用食品添加剂质量合格且不超过预定完成其作用的数量,常用良好制造作业规范(GMP)表示。

食品添加剂的标准化和国际化

各国有关食品添加剂的法规不同,致使国际贸易受阻。目前很多国家尽量使本国的食品添加剂标准化并符合国际上的规定。中国于1973年成立全国食品添加剂卫生标准科研协作组,开始进行食品添加剂的标准化工作。1980年成立全国食品添加剂标准化技术委员会,全面研究食品添加剂的标准化和国际化问题。国际上最重要的有关食品添加剂的标准化组织是JECFA和CCFA。

(1)中华人民共和国食品添加剂标准化技术委员会:1980年成立,其主要任务是向国家标准局和有关主管部门提出食品添加剂标准化工作的方针、政策、技术措施的建议;提出食品添加剂制订、修订工作的年度计划和长远规划的建议;根据国家标准局和有关主管部门批准的计划审查食品添加剂国家标准草案,定期复审已经颁发的标准,提出修订、废止执行的建议;调查了解标准执行情况,向主管部门提出督促标准实施的建议;收集国内外资料,进行技术交流,向生产、销售、使用单位和消费者提供技术咨询服务工作和宣传指导。

(2)FAO/WHO 联合食品添加剂专家委员会(JECFA):1955年成立,1956年召开第一次会议。以后,除1962年外每年开会一次。参加会议的成员每次视讨论内容分别由FAO和WHO聘请。他们以个人身份在科学资料的基础上评价食品添加剂,确定“ADI”和“食品添加剂的特性和纯度规格”。会议的结论发表在每年FAO和(或)WHO的报告中。委员会的评论和推荐是CCFA审议的内容和判定食品添加剂安全性及其他问题的基础。

(3)FAO/WHO食品添加剂法规委员会(CCFA):1962年成立。是CAC下设组织,由有关国家的政府代表和国际组织的代表组成。负责世界范围的食品添加剂标准化工作。1964~1987年共开会19次。1985年中国作为正式会员国加入该委员会。其主要任务是批准或制订各食品添加剂的最大使用量和特定食品中污染物的最大容许量;制订由JECFA优先评价的食品添加剂和污染物名单;审阅JECFA对食品添加剂的特性和纯度规格;考虑在食品中的分析测定方法。

参考书目
  1. 天津轻工业学院食品工业教学研究室编:《食品添加剂》(修订版),轻工业出版社,北京,1985。
  2. FAO/WHO Codex  Alimentarius Commision, Food Additives, 1st Edition,Rome,1983.

参考文章