[拼音]:gongye guti feiwu
[外文]:industrial solid wastes
固体废物的一类,简称工业废物,是工业生产过程中排入环境的各种废渣、粉尘及其他废物。可分为一般工业废物(如高炉渣、钢渣、赤泥、有色金属渣、粉煤灰、煤渣、硫酸渣、废石膏、盐泥等)和工业有害固体废物。
随着工业生产的发展,工业废物数量日益增加。尤其是冶金、火力发电等工业排放量最大。一些主要工业固体废物的来源和排放率见表1。
工业废物数量庞大,种类繁多,成分复杂,处理相当困难。目前只是有限的几种工业废物得到利用,如美国、瑞典等国利用了钢铁渣,日本、丹麦等国利用了粉煤灰和煤渣。其他工业废物仍以消极堆存为主,部分有害的工业固体废物采用填埋、焚烧、化学转化、微生物处理等方法进行处置;有的投入海洋。
危害
工业废物消极堆存不仅占用大量土地,造成人力物力的浪费,而且许多工业废渣含有易溶于水的物质,通过淋溶污染土壤和水体。粉状的工业废物,随风飞扬,污染大气,有的还散发臭气和毒气。有的废物甚至淤塞河道,污染水系,影响生物生长,危害人身健康。
处理和利用
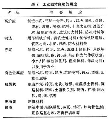
工业废物经过适当的工艺处理,可成为工业原料或能源,较废水、废气容易实现资源化。一些工业废物已制成多种产品,如制成水泥、混凝土骨料、砖瓦、 纤维、 铸石等建筑材料;提取铁、铝、铜、铅、锌等金属和钒、铀、锗、钼、钪、钛等稀有金属;制造肥料、土壤改良剂等。此外,还可用于处理废水、矿山灭火,以及用作化工填料等。常见工业废物的用途见表2。工业废物几乎都可加工成建筑材料,或从中回收能源和工业原料。
工业废物的管理,目前各国大多以工业部门处理为主,即在政府的管理下,由排放的工业部门、工厂自行处理和利用。随着工业废物排放量的增长,日本等国发展了专业化承包处理,以最终处理为目标。
工业废物受工业生产过程等因素的影响,成分常有变化,给处理和利用造成困难。工业废物往往要经过一定处理过程方可利用,如高温形成的渣须经冷却,湿法生成的渣须经干燥,粉尘须经收集,因此成本较高。现在许多国家致力于循环利用的研究。