(1)在油田开发特别是油井采油生产和井下作业施工过程中,部分原油放喷或被油管、抽油杆、泵及其他井下工具携带至土油地或井场,这些原油渗入地面土壤,形成油泥称为落地油泥;
(2)各种储油罐在自然沉降中也会产生一些油泥称为罐底泥;
(3)“炼油厂三泥",包括:隔油池底泥、溶气浮选浮渣和剩余活性污泥等,其中以浮选浮渣量为最大,占三泥总量的80%。
含油污泥的产量巨大。据统计,某中等规模油田日油泥量大约100 t左右,堆放总量已在40万t以上。这些污泥中一般含有的苯系物、酚类、蒽类等物质,并伴随恶臭和毒性,若直接和自然环境接触,
就会对土壤、水体和植被造成较大污染,同时也意味着石油资源的浪费。因此,无论是从环境保护还是从回收能源的角度考虑,都应该对含油污泥进行无害清洁化处理。
含油污泥组成可以大致分为水,乳化油或吸附油,固体异物,无机盐等。油泥在水中一般呈稳定的悬浮乳状液体系,其水合和带电性形成了稳定的分散状态,很难实现多相分离,从而增加了处理技术的难度和成本。又由于承载油类的基质的多种可能性,统称的含油污泥成分极其复杂,性质各不相同,因此处理技术也有多样的要求。本文按预处理工艺方法、核心处理技术、最终处置三大类简述国内外几种主要含油污泥处理技术原理及应用现状,以期为合理地选用或开发适合对象性质的工艺流程和设备提供参考。
1 处理技术原理及应用特点
1.1 预处理工艺方法减
大部分含油污泥含水率较高,进许多处理工艺前需要进行调制脱水容。污泥脱水过程是污泥的悬浮粒子群和水的相对运动,而污泥的调质则是通过化学或物理手段调整固体粒子群的界面性状和排列状态,使之适合不同脱水操作的预处理,以提高机械脱水性能。
1.1.1 调 制
为了防止粘度高、过滤比阻大的含油污泥堵塞滤料,并针对其粘度大、乳化严重、固—固—液粒子间粘附力强和密度差小等特点,调制时除添加絮凝剂外,还配合以破乳、加热等其他强化手段
实现油-水一固的三相分离的关键之一是使粘度大的吸附油解吸或破乳。为促使油类从固体粒子表面分离,Surendra认为加入合适的电解质可增加系统的电荷密度,使它们取代油组分优先吸附在粒子表面,并使粒子更分散,为油从固体颗粒表面脱附创造更好的条件。国外学者分别发明了针对炼厂的含油污泥调质一机械脱水工艺回收油的有关专利技术[5~8],提出了通过投加表面活性剂、稀释剂(葵烷等)、电解质(NaCl溶液),或破乳剂(阴离子或非离子)、润湿剂和pH调节剂等,并辅以加热减粘等调质手段,实现油-水一固三相分离。
在国内炼厂含油污泥调制系统中,普遍采用的絮凝剂包括高分子无机絮凝剂如聚合氯化铝,聚合硫酸铁等和高分子有机絮凝剂如高聚合度的非离子、阳离子、阴离子聚丙稀酰胺等长链大分子。多数单位在机械脱水前使用阳离子有机絮凝剂或有机絮凝剂和石灰联用,以提高絮凝、脱水效果,淘汰以往使用单一无机絮凝剂,处理效果各不相同。但多数炼厂的含油污泥处理中,对于油类的回收尚考虑不足。
1.1.2 分流、脱水
调质后的污泥再经重力沉降脱水后通常为黑色粘稠状液体(含水率小于96%),称为浓缩污泥,若工艺需要可进一步进行机械脱水减容。在脱水设备上,逐渐淘汰了真空转鼓、折带式过滤机。取而代之的是便于连续操作的离心过滤机,其中以卧螺旋沉降式离心机应用范围最广。适用于石油钻井行业中含油率≥5%的含油污泥脱水成套设备配置以及其他工业领域中含油比较高的污泥脱水成套设备的配置。
近年来,在传统两相离心机基础上已开发出了三相离心机。德国OMW炼厂和ESSO公司应用三相卧式螺旋离心机处理含油污泥。此工艺是把油泥加热至60~80
℃,并预搅拌或加入有机絮凝剂,处理量可达60 m3/h,有效的将含油污泥分成三相 。
我国炼厂污泥前处理普遍采用机械脱水工艺,以带式压滤机、离心机为主,带式压滤机一般用于处理含油少的污泥,离心机一般用于处理油泥和浮渣,经带式压滤机或离心机脱水后,污泥的含水率在75%~80%
[11,12]。
在研究较多的几种含油污泥处理工艺中,污泥调质一机械脱水处理工艺发展得比较成熟,但是对于不同的炼厂产生的含油污泥,需要确定最优的混凝剂、破乳剂类型和用量、脱水机械的型号和运行参数,经文献调查,目前尚缺少普适的药剂和脱水机械设备的组合。
1.2 核心处理技术
1.2.1 热处理工艺
(1)化学热洗。热水洗涤法(也称热脱附法)是美国环保局处理含油污泥优先采用的方法。目前主要用于落地油泥的处理。一般以热碱水溶液反复洗涤,再通过气浮实施固液分离。文献报道洗涤温度多控制在70
℃左右,液固比2∶1,洗涤时间20 min,能将含油量为30%落地油泥洗至残油率1%以下。混合碱可由廉价的无机碱和无机盐组成,也可选用廉价的洗衣粉等,该方法能量消耗低,费用不高,是我国目前研究较多、较普遍采用的含油污泥处理方法。
国家专利[13,14]介绍了一种既经济又有效地从废弃油泥中提取原油的工艺方法。先向搅拌器内加入水、化学药剂,加入油泥,加热,混合搅拌后静置沉淀,最后对处理后的液体进行油水分离。原油回用,残土可用来烧砖。该提取原油的工艺方法设计简单,易于实施。但是,工艺路线未提及连续操作可行性及污水处理等问题。
(2)焚烧。含油污泥焚烧前一般必须经过污泥调制和脱水预处理,在投加絮凝剂(PAC或有机阳离子絮凝剂)的作用下,经搅拌、重力沉降后,分层切水,浓缩预处理后的污泥,再经设备脱水、干燥等工艺,将泥饼送至焚烧炉进行焚烧,灰渣再进一步处理。
法国、德国的石化企业多采用焚烧的方式,灰渣用于修路或埋入指定的灰渣填埋场,焚烧产生的热能用于供热发电[12,15]。我国绝大多数炼油厂都建有污泥焚烧装置,采用焚烧处理最多的废物是污水处理场含油污泥,如湖北荆门石化厂、长岭石化厂采用的顺流式回转焚烧炉;燕山石化采用的流化床焚烧炉。含油污泥在经焚烧处理后,多种有害物质几乎全部除去,效果良好。但是,在我国污泥焚烧尚需要大量的柴油或污油,热量又大都没有回收利用,成本很高,投资也大,加之焚烧过程中常伴有严重的空气污染,有的还有大量灰尘,焚烧装置的实际利用率较低。
(3)热解吸。热解吸是近年来国外含油污泥无害化处理的另一个手段,是一种改型的污泥高温处理方法。油泥在绝氧条件下加热到一定温度使烃类及有机物解吸。20世纪90年代初该工艺在国外迅速发展并获得应用。主要有Heuer等开发的包含低温(107~204
℃)一高温(357~510 ℃)加热蒸发一冷凝步骤的含油污泥处理工艺,Krebs、Geory等利用锅炉排放热废气干燥含油泥饼的专利技术以及Term
Tech热解吸工艺等。该工艺,是在一个装有密钢叶片转子的反应器中,把污泥从299 ℃加热至399 ℃,并通入蒸气,使烃类在复杂的水合和裂化反应中分离,并冷凝回收。这些工艺都能从泥饼中回收油,剩余干燥的泥渣中烃含量小于5×10-4,该技术已工业应用,但处理费用较高。
热解吸技术在我国的应用实例较少,尤俊洪在专利中介绍了一种处理油泥的方法。将污泥和由磷酸等物质组成的助剂一起放进一个盖上有单向排气阀的密闭反应器中,置于预先加热的反应炉内进行无氧加热分解,反应结束后快速冷却,防止物料氧化,生成物可以进一步加工成生产吸附剂、炭黑。
热解吸技术是一种新的含油污泥无害化处理技术,具有较高的技术含量,虽反应条件要求较高,操作比较复杂,但其很有潜力,尚待进一步完善。
1.2.2 溶剂萃取处理工艺
溶剂萃取作为一种用以除去污泥所夹带的油和其他有机物的单元操作技术而被广泛研究,溶剂包括丙烷三乙胺、重整油和临界液态CO2等,油类从污泥中被溶剂抽提出来后,通过蒸馏把溶剂从混合物中分离出来循环使用。经萃取后大多泥渣都能达到BDAT要求.回收油则用于回炼。
张秀霞等介绍了一种使用三氯甲烷溶剂萃取—蒸气蒸馏处理含油污泥的工艺实验。含油污泥脱水后,自然风干去除杂物,粉碎。用三氯甲烷将污泥溶解,经搅拌和离心后回收萃取液。含有残余重油和溶剂的污泥,进入下一步蒸气蒸馏处理。该方法可使油泥脱油率高达90%以上,比单一的溶剂萃取和直接蒸馏处理效果为好,但尚未在工程中得到检验。
目前,由于成本高,萃取法还没有实际应用于炼厂含油污泥处理。开发出性能价格比高的萃取剂成为此项技术发展的关键。另外,正处于开发阶段的超临界流体萃取技术有望取代传统的萃取法处理含油污泥。
1.2.3 生物处理工艺
生物处理工艺目前有地耕法、堆肥法、生物反应器法等。
(1)地耕法。地耕法常用于处理落地油泥,有的也用于处理其他含油污泥及含油钻屑。采用地耕法一般都要投加肥料以平衡土壤中的C:N:P比,并调节土壤湿度及pH以优化烃类生物降解条件,要翻耕土壤使之充氧并使烃类在土壤中混合均匀。地耕法处理含油污泥最大优点在于,它是通过天然过程将石油烃转化为无害的土壤成份的,运行费用低。但地耕法净化过程缓慢,不适用于冬季较长的地区,且有可能在农田中产生诸如高分子蜡及沥青质等生物难以降解烃类的积累。
(2)堆肥法。堆肥法是将含油废弃物与适当的材料相混合并成堆放置,用人工强化生物降解。堆肥法能保持微生物代谢过程中产生的热量,有利于石油烃类的生物降解;
持水性、透气性为选择材料的原则,常用锯木屑、碎稻草等。堆肥法多见应用于较高烃类含量的含油污泥及冬季较长的地区。处理后的含油废弃物一般填埋或施用农田[15,21]。
(3)污泥生物反应器法。生物反应器是一种将含油污泥稀释于营养介质中使之成为泥浆状的容器。生物反应器通过人为地控制充氧、温度、营养物质等操作条件,烃类物质的生物降解速度较之其他生物处理过程更快。有的加入驯化过的高效烃类氧化菌,加快烃类的生物降解。生物反应器法也见应用于石油工业废弃物的预处理以减少烃类含量,后作其他处理。
从20世纪80年代开始,生物处理方法越来越受到关注。其中已开发了许多新的高效菌种,处理范围也相应的拓宽。目前,进一步研究主要集中在培养及驯化适应高浓度含油污泥的高效的新菌种及减小污泥体积等方面。
1.2.4 含油污泥的综合利用
(1)作催化裂化装置分馏塔的油浆。Mobil公司Solomon M开发了把污泥浮渣作FCC装置原料的技术。该技术把含水量高的污泥首先进行机械脱水,再对脱水后粘稠的泥饼加热,并投加非离子表面活性剂等乳化剂,使水包油型乳化油转化为油包水型,因而易与其他原料油充分混合,流动性好。混合物料输人FCC装置反应器,经催化裂化反应生成汽油。由于其注入比例很低,对催化裂化过程没有影响
(2)作焦化装置原料。20世纪90年代起,国外许多炼油厂就采用Mobil油泥焦化工艺来处理API隔油池油泥,用冷焦水与污泥调合后,作为骤冷介质在清焦前对热焦炭进行冷却,污泥中的水作为冷焦水或切焦水回用,烃类则循环回装置。该技术涉及到焦化装置的改造,比较复杂。
Scaltech公司开发的技术较好地解决了焦化塔注入污泥所带来的可能堵塞焦孔、产生热点而延缓冷焦过程使操作波动等问题。其核心是使用专门设计的Guinard
Dc 6离心分离器,添加破乳剂,从含油污泥中分离出清洁油和清水供循环回用,而剩下的是清洁的固体微粒和水的浓浆液,用来代替部分冷焦水。但该工艺存在无机固体的增加使焦炭难以达到电极焦质量标准的问题。
在我国,油泥作焦化装置原料的方法未见应用,原因之一可能是污泥中仍含有大量水,易对焦化操作产生影响,焦化的处理能力低,不能将三泥全部处理掉;另外是某些炼油厂,或者焦化装置生产高品级石油焦,或者没有焦化装置,无法采用此法对污泥进行处理。

(3)回收轻油、沥青。Cochin炼油厂报导用废渣制成各种等级的沥青。此工艺每年从污泥中回收的轻质油达1 700 t,这些轻质油可以与其他合适的油分混合,充当内燃料。回收轻油后剩余的残留物,在催化剂AlCl3作用下加热处理,生产出65/25、75/30、85/25、90/15等各种等级的沥青。
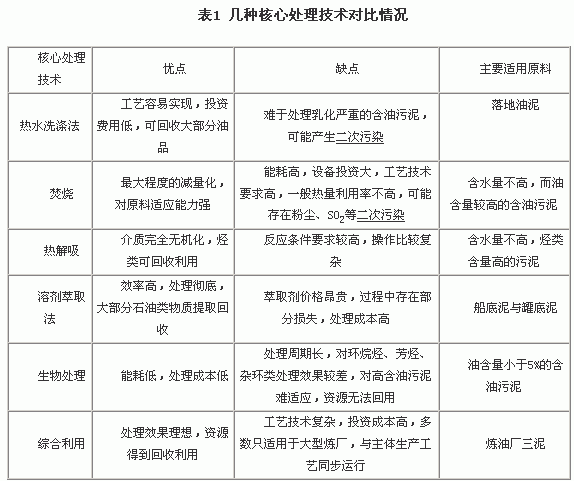
表1简要介绍了几种核心处理技术的优缺点及适用原料。
1.3 最终处置
大部分污泥处理方法最终都有残渣无害化的问题,含油污泥残渣最终处置方法有固化、填埋和烧砖等。
1.3.1 固化技术
固体处理是通过物理化学方法将含油污泥固化或包容在惰性固化基材中的一种无害化处理过程,以便运输、利用或处置。所用的化学固化剂分为有机和无机两大类,有机系列包括脲醛树脂、聚酯、环氧乙烷、丙烯酰胺凝胶体、聚丁二烯等,无机系列有水泥及近年开发的磷石膏等。
固化处理能较大程度地减少含油污泥中有害离子和有机物对土壤的侵蚀和沥滤,从而减少对环境的影响和危害。近年来受到较多关注,有望取代回填技术。
目前,国内对于含油污泥固化处理尚停留在研究阶段,对于含油量较低的污泥可优先考虑采用固化处置,特别适合于落地污泥及含NaCl、CaCl2等盐类较高的含油污泥。
1.3.2 填 埋
为了保证填埋场的长期安全性,含油污泥在填埋前,其浸出毒性等特性指标必须满足安全填埋场的入场控制标准(GB 18598-2001)。
填埋是目前我国处理废渣的最主要的最终处置方法之一,随着含油污泥处理技术的发展,污泥减量化将大大减轻填埋场的压力。
1.3.3 制砖或用作烧砖燃料
文献 调查含油6%~8%的污泥掺入煤粉可作烧砖的燃料,或者掺入适当的助燃物质如煤、锯末、油等生产型煤。油底泥、浮渣热值很高,并含有Al(OH)3等物质[污水处理过程中常用混凝剂Al2(SO4)3、PAC等,按不同比例掺入粘土中制成砖坯进行焙烧,砖的抗压强度符合国家要求。
2 结论和建议
随着环境法规的日益严格和完善,炼油污泥无害化处理技术将引起高度重视,20世纪90年代以来,含油污泥处理技术的发展呈现出以下一些特点:
(1)从最初单一的处理模式,转向多样化,综合化处理模式。
(2)从堆埋、焚烧等处理模式转向无害化处理与资源回用模式。
(3)多数处理方法的原料适应性较低。
(4)国外处理工艺日益复杂,设备的自动化程度逐步提高,工程投资大幅度上升。
综上,随着环保法规的日益严格和完善,含油污泥无害化、清洁化、资源化处理技术将成为污泥处理技术发展的必然趋势。油泥处理在达到环境标准的前提下,尽量回收能源是科学研究和技术开发的方向之一。我国应从原油、基质、环境三方面综合考察含油污泥性质的基础上,充分汲取国外的先进技术,并结合我国国情,开发经济合理的污泥无害化处理的适用技术。














