1绿色化学品
11 绿色化学品
化学工业界和学术界的科学家和工程师们正在努力,通过建立和发展绿色化学的概念解决污染问题,也就是致力于开发研究对环境无害的方法和产品。
绿色化学品就是化学绿色化后的产物。从一个化学产品的整个生命周期来看,如果可能,绿色化学品应具有3大要素:①该产品的起始原料应来自可再生的原料,如农业废物;②产品本身必须不会引起环保或健康问题,包括不会对野生生物、有益昆虫或植物造成损害;③当产品被使用后,应能再循环或易于在环境中降解为无害物质。
以热聚天冬氨酸(TPA)为例,可以说明究竟什么是绿色化学品。美国Donlar公司因开发TPA成功,获得了1996年美国第一届总统绿色化学挑战奖。聚天冬氨酸(PASP)是受海洋软体动物代谢启发于近期开发成功的一种生物高分子,可生物降解,是公认的绿色聚合物[1、2]。聚丙烯酸(PAA)是生产一次性“尿不湿"的重要化合物,难生物降解,而“尿不湿"目前占美国填埋固体废物总量的2%。如果用TPA代替PAA来生产尿布,将会对固体废物填埋问题产生重大影响。作为TPA的前驱化合物天冬氨酸(ASPA),目前已能利用生化法和化学法进行工业规模生产,从而为TPA的工业化生产提供了物质条件。TPA的成功研究,其影响之大就很清楚了。
12 中石化集团公司的“绿色化学项目"已经启动
两院院士闵恩泽是国内“绿色化学"的倡导者之一,所著“绿色化学与化工"是化学化工工程师们的必修图书。由国家自然科学基金委员会与中国石化集团公司联合资助的、由闵恩泽院士为项目负责人的“九五"重大项目“环境友好石油化工催化化学与化学反应工程"正在结题。以中国石化股份有限公司为依托部门的基础研究发展规划项目———“石油炼制和基本有机化学品合成的绿色化学"已经启动。2001年2月28日《中国石化报》第4版刊登了“绿色化学'向我们走来"和“‘绿色化学'项目启动"两篇文章阐述了绿色化学是兼顾经济效益、社会效益和环保效益的最佳途径,对我国石化事业的发展有着深远的现实意义,表明了集团公司对绿色化学的高度重视。
2无磷阻垢缓蚀剂的显著特点
与含磷阻垢缓蚀剂相比,无磷药剂具有显著特点:
(1)减轻水质的富营养化,减轻环境污染;
(2)有利于减轻循环水系统的细菌腐蚀和苔藻生长,从而减少循环水杀菌灭藻剂的用量,减轻氯气消毒后带来的2次污染;
(3)避免循环水系统Ca3(PO4)2垢的形成,提高冷换设备的传热系数,降低能量消耗;
(4)对钙和碱容忍度高,耐高浓度的Cl-和SO42-的腐蚀,为循环水在高浓缩倍数条件下运行、减少污水排放提供了技术条件:
(5)为开发可排放污水回用于循环水系统的高效缓蚀剂及配方提供了新的技术途径。当然,真正意义上的绿色无磷阻垢缓蚀剂,要求从原料到中间过程,再到终端产品的全过程绿色化。随着环保要求越来越高和环保法规的逐渐完善,无磷阻垢缓蚀剂有着十分广阔应用前景,必然会在水处理药剂中占居主导地位。
3无磷水处理缓蚀剂研究的技术难点
要使新型的无磷缓蚀剂有着十分广阔的应用前景,必须同时具备以下条件:
(1)为绿色化学品;
(2)优良的缓蚀性能;
(3)与聚合物阻垢分散剂和常用杀菌剂配伍;
(4)良好的水溶性;
(5)经济性。
此外,寻找正确的分析测试方法是无磷阻垢缓蚀剂能否成功工业化应用的又一个关键因素。对现有的含磷阻垢缓蚀剂投加浓度的控制,一般是由控制总磷的量来达到控制整个阻垢缓蚀剂的使用浓度的目的,因为1×10-6级的阻垢缓蚀剂中的共聚物阻垢剂在水中的浓度难以直接分析测定。但对无磷阻垢缓蚀剂而言,目前还没有现成的合适的分析监测方法。如果不能找到测定无磷缓蚀剂在循环水中存在浓度方法,根本就不可能在工业循环水中应用。
4无磷水处理缓蚀剂的研究现状
无磷水处理缓蚀剂是循环冷却水无磷阻垢缓蚀剂配方的重点和难点。一般而言,阻垢缓蚀剂配方由阻垢分散组分和缓蚀组分两部分组成,阻垢性能优良的无磷共聚物类阻垢分散剂[4~6]品种多(见表1),其中很多已在实际生产中得以成功应用。

自20世纪90年代以来,国内外均开发了具有生物降解性能的无磷绿色阻垢缓蚀剂聚天冬氨酸(PASP)和聚环氧琥珀酸(PESA)[7~19],虽然它们具备一定的缓蚀性能,但并不是好的缓蚀剂,主要用做阻垢剂。


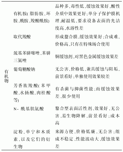
无磷水处理缓蚀剂的品种较少,从现有文献[21,22]看,可作为水处理缓蚀剂的无磷化合物及其主要特征见表2。但实际上,由于各种水处理缓蚀剂自身的缺陷,使它们的应用受到限制,除钼酸盐、锌盐、葡萄糖酸钠等少数品种目前还与磷系缓蚀剂复配使用外,其它的基本上已经被淘汰,成功应用的实例很少。
无磷缓蚀剂的研究十分活跃,取得了多项成果。
石科院研究了带有长烷基链的聚醚酰胺作无磷缓蚀剂,申请了两项发明专利[23,24]。
马伟用天然高分子海带提取液与有关物质聚合制备了无磷缓蚀剂。
徐丽英等将天然高分子淀粉改性,减小相对分子质量,引入羧酸等基团,得到无毒害,性能稳定,不易腐烂,易生物降解的绿色水处理剂,并研究了其缓蚀阻垢性能。
石顺存以环烷酸及二乙烯三胺为原料合成的环烷酸咪唑啉,采用冰醋酸或氯乙酸,从油溶性转化为水溶性,探讨了其在工业循环水处理中作缓蚀剂的可能性。
楼宏铭等以木素磺酸钠为原料,通过预氧化、接枝共聚和螯合反应制备了无磷绿色阻垢缓蚀剂。
华东理工大学根据我国钨矿资源丰富,储藏量、生产量和出口量占世界首位这一特点,首先开发了钨酸盐系列的复合药剂,该药剂由钨酸钠、葡萄糖酸钠、聚丙烯酸钠、羧酸酰胺、锌盐组成。但原配方中尚含有有机膦,谭伟刚等又对该配方进行了无磷化研究,其药剂组成为硫酸锌、苯骈三氮唑、PASP和钨酸钠。李燕等研究了钨酸钠与PASP对碳钢的协同缓蚀作用。
无磷有机缓蚀剂是目前大家比较关注且有发展前途和竞争力的研究领域,人们力图开发研制出性能良好、廉价、无毒、无污染的缓蚀剂新品种。从所掌握的资料看,未来的缓蚀剂组分应当是无毒、无污染的含硫、含氮、含氧等复杂结构的有机化合物及高分子聚合物。含氧有机化合物(羧酸、醚、酯、醛、酚、醇等的衍生物)与含N、S化合物相比,发展速度更快。从现有资料分析,无磷有机缓蚀剂由于成本、用量、技术问题等因素,用于冷却系统中的很少,并且品种杂乱,没有形成系统,从文献中很难判断哪类化合物已成为商品,哪类仍处于研究发展阶段,哪类前景较好。但普遍存在缓蚀剂效果不理想的问题,离实际应用还有一段距离。
5绿色化学与21世纪水处理缓蚀剂的发展战略
“绿色化学"这一全新概念的影响已扩展到自然科学的各个学科,影响到国民经济各个行业的发展战略,并将成为21世纪化学科学发展的主流方向。作为专用化学品的水处理缓蚀剂,绿色化无疑是21世纪水处理缓蚀剂发展的中心战略。水处理缓蚀剂的绿色化,就是水处理缓蚀剂生产用原料和转化试剂的绿色化、生产方式和反应条件的绿色化,最重要的是目标分子产品的绿色化。因为没有目标分子就没有生产过程。水处理缓蚀剂的绿色化可以从以下几个方面入手:
5.1 对已有的绿色缓蚀剂复配
由于各种水处理缓蚀剂自身存在的缺陷,单一组分的应用受到限制,为了获得更好的缓蚀效果,利用协同效应的原理,国内外已广泛采用复合水处理缓蚀剂来控制设备的腐蚀。供复配选择的单一缓蚀剂品种有锌盐、钼酸钠、钨酸钠、葡萄糖酸钠、聚天冬氨酸、N-酰基肌氨酸等。
5.2 天然高分子改性
天然高分子及其衍生物因其原料来源广泛、无毒、易降解、价廉、易回收等特点,是一类“天然绿色原料和药剂,在水处理界得到高度重视和广泛研究发展很快。目前用于绿色缓蚀剂的原料主要有淀粉、木质素纤维品、碳水化合物、油作物,萜类作物和藻类等再生资源。由于天然高分子组成不稳定,缓蚀效果波动大;此外,天然高分子具有多糖组分,在一定温度下会引起真菌等微生物的繁殖,导致降解速度太快而影响应用效果,使其应用受到限制。大量的研究[34~37]表明,通过化学改性天然高分子可以制备稳定、高效、无毒的缓蚀剂。
53 设计更安全的缓蚀剂
对人类健康和环境无害是任何化学产品设计的一个重要部分。要设计更安全的绿色缓蚀剂,就要认识目标产品分子结构对缓蚀等有用功效的贡献,以及对人类健康和环境的危害,通过对结构的修饰和改良使其有用功效最大化,同时使其固有的危害最小化这样一个更安全的绿色缓蚀剂的设计就成功了。
为达到这个目的,经常采用以下几种基本方法:①作用机理的分析,包括缓蚀机理和缓蚀剂本身的毒性机理。②分子构造、活性基团与缓蚀性能的相互关系。③避免使用毒性基团。④使辅助物质的量最小化。⑤避免使用有机溶剂,使用安全廉价的溶剂———水和超临界CO2。⑥易生物降解,使生物利用度最大化。
54 研究不产生“三废"的原子经济性反应
美国Stanford大学的BMTrost教授在1991年首次提出了化学反应的原子经济性的概念,并因此获得了1998年“总统绿色化学挑战奖"中的学术奖。Trost认为化学合成应考虑原料分子中的原子进入最终产品中的数量,原子经济性的目标是在设计化学合成时使原料分子中的原子更多或全部变成最终希望产物中的原子,不产生副产物或废物,达到废物的“零排放"。
熊蓉春以聚天冬氨酸的合成为例作了说明。以磷酸为催化剂时,可以制得相对分子质量高的线形聚天冬氨酸,但存在副产物的分离和排放问题;若不采用磷酸催化剂,通过改变反应条件,能够制得相同质量的聚天冬氨酸,但无副产物生成,实现了原子经济性合成。
需要注意的是,在产物的合成中,有时存在有副产物生成但不进行分离的情况。这并不是原子经济性反应,因为原料分子中的原子并未得到充分利用。
6结束语
绿色环保并非易事,但为了实现可持续性的发展战略,为了消灭污染、拯救地球和重造一片蓝天碧水,造福于子孙万代,必须按绿色化学的发展要求,对传统的化学化工学科重新认识和评价,从观念上、理论上和技术上进行发展和创新。水处理剂的绿色化战略是水处理学科本身的客观要求,也是我国社会可持续性发展和赶超世界先进水处理技术水平的需要。绿色化学正在重新塑造水处理剂的发展方向和改变新产品分子的设计思路。我们应加强无磷可生物降解绿色水处理剂的研究开发,寻求更多无污染、无公害的新型水处理剂,改造现有的水处理剂生产过程,促进从生产用原料、转化试剂、生产过程、反应条件和生产工艺到终端产品全过程的绿色化。














