尽管我国地表水环境质量标准(GB3838—2002)规定了24项基本项目标准限值(23项理化指标和1项病原微生物指标),但当前我国地表水水质评价仍以理化指标为主,甚少考虑病原微生物指标(杨勇等,2012;陈迪等,2013).已有研究(杨勇等,2013)表明,我国各大水系均已受到不同程度的病原微生物污染,国外40%的河流及河口的水质难以达到水环境质量标准也是病原微生物所致.如果综合考虑病原微生物指标,那么我国大部分河流的水质等级将进一步下降,例如,2003年三峡水库的水质为Ⅱ类和Ⅲ类(国家环境保护总局,2004),但病原微生物调查结果(吕怡兵等,2007)表明其水质为Ⅲ类和IV类.因此,如何有效评价地表水病原微生物污染的关键主要如下:①适于不同功能地表水体的病原微生物标准.美国、欧盟和世界卫生组织等从人体直接接触的娱乐水体出发,制定了适于娱乐水体的病原微生物标准,而我国则按照水域环境功能高低将地表水体依次划分为5类(国家环境保护总局,2002),并规定了不同类别地表水体的粪大肠菌群标准.然而,不同于美国、欧盟和世界卫生组织,我国按照地表水环境质量标准(GB3838—2002)划分的水体含有多种功能,例如地表水Ⅲ类适用于集中式生活饮用水地表水源地二级保护区、渔业水域和游泳水域,地表水IV类适用于一般工业用水区及人体非直接接触的娱乐用水区.②及时、准确、高效地反映地表水病原微生物污染的指示微生物选取及其分析检测方法.地表水体中病原微生物量少、检测难度大,通常采用检测指示微生物的方法评价地表水病原微生物污染状况.例如,基于大量的流行病学研究结果,已有部分发达国家摒弃了应用已久的总大肠菌群(Totalcoliform,TC)和粪大肠菌群(Fecalcoliform,FC)等微生物指标,但目前我国《地表水环境质量标准(GB3838—2002)》只是把粪大肠菌群作为评价地表水环境受病原微生物污染的唯一指标,评价效果有限,有待进一步修订.
河流等地表水病原微生物污染对人类健康构成了巨大的潜在威胁,地表水病原微生物污染及其控制日益得到人们的重视.因此,本文从地表水环境功能和人类健康的角度出发,通过文献调研,阐述和比较了国内外不同功能地表水环境质量标准中病原微生物指示物控制指标的演变,并探讨了当前常用病原微生物指示物的特点及其分析检测方法,以期为我国地表水环境质量标准有关病原微生物指标的修订提供参考.
2地表水体中病原微生物指示物的选取
2.1地表水体中常见病原微生物
地表水体中的病原微生物主要包括细菌、病毒、原生动物和病原蠕虫四大类(曹蓉等,2004).这些病原微生物多来自人畜粪便,经饮食、呼吸、皮肤接触等途径感染人类,最终引起肠道疾病与呼吸道疾病的发生.不同病原微生物具有不同的致病剂量,因此,明确受污染水体中病原体的数量及感染剂量对于选取合适的指示微生物显得尤为重要.表1列出了受污染水体中常见的病原体种类及其感染剂量.
表1受污染水体中常见病原体及其感染剂量

2.2常用病原微生物的指示物及其特点
地表水环境中病原微生物污染评价主要通过两个方面(叶晓燕等,2009):1)采用病原微生物的指示微生物反映地表水环境中病原微生物污染状况,2)直接检测地表水环境中的病原微生物.病原微生物的指示微生物通常应具备以下几个特征:①仅存在于受污染水体中;②数量上高于待测定的病原体;③与病原微生物对自然条件和污染处理过程的抗性相似;④易于通过简单、经济的方法来分离、鉴定和计数.由于地表水环境中病原微生物种类繁多,浓度较低,检测繁琐,故通常采用指示微生物.但指示微生物不能反映出特定病原微生物的浓度变化,尤其是病毒,而直接检测提供的污染信息更可靠,因此也有许多研究直接检测地表水环境中的特定病原微生物.
目前常用的指示微生物包括(Formigaetal.,2003;Byamukamaetal.,2005;陈雍哲,2012):①细菌指示物,如细菌总数(Totalbacteria,TB)、总大肠菌群(Totalcoliforms,TC)、粪大肠菌群(Fecalcoliforms,FC)、肠球菌(IntestinalEnterococci,IE)、大肠杆菌(EscherichiaColi,E.coli)、粪链球菌(Streptococcusfaecalis)以及沙门氏菌(Salmonella)和志贺氏菌(Shigella)等致病菌;②病毒指示物,如SC噬菌体(Somaticcoliphages)、F-RNA噬菌体(F-specificRNAbacteriophages)和脆弱拟杆菌噬菌体(Bacteroidesfragilisbacteriophages)等;③原生动物指示物,如贾第鞭毛虫(Giardia)lambia、隐孢子虫(Cryptosporidium)等.地表水体中病原微生物的常用指示微生物特点见表2.
表2地表水体中病原微生物的常用指示微生物及其特

2.2.1总大肠菌群(TC)与粪大肠菌群(FC)
大肠菌群是肠道中最普遍、数量最多的一类细菌,通常包括总大肠菌群和粪大肠菌群(马宁和肖利红,2002),这两种菌群被很多国家用作粪便污染指示菌(见表7).TC指能在35℃、48h内发酵乳糖产酸产气、需氧及兼性厌氧、革兰氏阴性的无芽孢杆菌.TC常被用于判定一个水体是否适合用作生活用水、饮用水和娱乐用水等其他用途用水的主要生物指标,且作为水体污染程度的卫生质量指标.但因土壤中本身含有该类种群的某些物种,故其不能有效指示粪便污染.FC是TC中将培养温度升高到44.5℃时仍能生长发酵乳糖产酸产气的大肠菌群(刘瑾,2012),来源于人和温血动物的粪便中,对粪便污染的指示效果更专一.FC常被用作水质受粪便污染的指示菌,适用于河流、湖泊、废水处理系统、野外浴场用水、海水等一般性水体.但该菌群的某些物种来自非粪便源,在纸浆水中生长良好,且在造纸厂附近含量很高(USEPA,2006).此外,研究(GleesonandGray,1997)发现所有大肠菌群在水温合适、有机物充足的地表水体中可再生长.
近年来许多研究(Byamukamaetal.,2005;赵金锁,2009)发现,大肠菌群在生态、流行程度和抵抗外界刺激等方面与其指示的很多病原微生物存在相当大的差异.车启芬等(2007)认为,大肠菌群除了含有来源于粪便的细菌外,还可能含有来源于土壤或生活污水中的细菌,其存在不是粪便污染的唯一标志.但因其应用历史悠久,除了美国EPA、EU及WHO等已将其用其他指示菌替代,目前仍被众多国家采用.
EC是一种耐热大肠杆菌,能在(44.0±0.5)℃下生长.EC通常不对人类致病,在环境中的数量多于指示的病原体,能较好地指示人类肠道病毒的病原微生物(Formigaetal.,2003).大肠杆菌在温带地区地表水体中不能长时间存活,但在气温、光照和营养物丰富的热带地区地表水体中可增生、扩散,并在受污染土壤中繁殖,不能反映原始污染状况,故在热带地区EC对粪便的指示作用不如在温带地区可靠(Formigaetal.,2003).肠球菌是粪链球菌的亚属,属革兰氏阳性、过氧化氢酶阴性球菌,不受胆汁盐分的抑制,能够在6.5%NaCl、高pH值9.6和45℃的高温下生长(Harwoodetal.,2002).1986年,美国环保署对接触娱乐用水体引发肠胃疾病的流行病学研究发现,淡水中EC、ENT与人在淡水中游泳引发的肠胃疾病有很强的相关性,并认为此两种菌在淡水中的指示效果不相上下,在海水中则仅ENT指示效果显著.2012年为制定新的水质标准而进行了大量流传病学研究仍得到相同结论,故至今EPA仍推荐将EC与ENT用作评价娱乐水体的指示微生物.而欧盟(EU)与WHO也分别将其选作娱乐用水等地表水体的指示微生物.
2.2.3产气荚膜梭菌(Clostridiumperfringens)
产气荚膜梭菌是一类广泛存在于人类与动物粪便及污水中的革兰氏阳性、专性厌氧、有芽孢的肠道致病菌,其孢子与贾第鞭毛虫、隐孢子虫等的孢子在水体中存活时间相当(Meemaetal.,1997),其数量与寄生虫污染程度有一定相关性,例如,产气荚膜梭菌与河口水域中致病性贾第虫的浓度显著相关(Fergusonetal.,1996),故其常用于指示此类寄生虫的污染(孟晓静,1998).
产气荚膜梭菌在热带地区的土壤与河流中的浓度较低,但有粪便污染时其浓度会显著提高,因此Fujioka等(2007)认为在热带地区产气荚膜梭菌的指示效果优于ENT,可如拟杆菌(张曦等,2011)一样用作水污染溯源的研究,当产气荚膜梭菌的浓度高于100CFU/100mL时污染源为污水,在10到100CFU/100mL之间为非点源污染,小于10CFU/100mL时为未污染状态.Sorensen等(1989)也认为产气荚膜梭菌可在非点源污染的溪流中用作点源指示物,其对进入溪流的市政污水中病原微生物的指示作用相当灵敏.Lisle等(2004)发现,距污染源排放点较远的水体沉积物中仍可检测到高浓度的产气荚膜梭菌,认为产气荚膜梭菌更适于指示过去发生的粪便污染.而有研究(Scottetal.,2002)则认为,联合使用大肠杆菌和产气荚膜梭菌的孢子可同时监测溪水和湖泊等较小水体环境中新近、过去可能发生的粪便污染.此外,由于产气荚膜梭菌孢子受温度和捕食者影响较小(SavichtchevaandOkabe,2006),对环境有较强耐受性,可有效反映进入水体的污水及雨水的归趋和评价饮用水消毒效果(PaymentandFranco,1993;Paymentetal.,2000).
但是,也有研究认为产气荚膜梭菌的指示效果不如粪大肠菌群(MuhammedandMorrison,1975),这可能是由于小型直接污染情况下,粪便与污水中大肠杆菌浓度高出产气荚膜梭菌近2个数量级(Cabelli,1977).Vierheiligetal.(2013)对一条大河的冲积回水区域中的产气荚膜梭菌进行了为期3年的研究,也认为产气荚膜梭菌不再适合用作一个保守型粪便污染指示物,但建议将其用作野生动物排泄物与人类生活污水的追踪工具.
2.2.4F-RNA噬菌体与SC噬菌体
大肠杆菌噬菌体是一类侵染大肠杆菌的病毒,广泛存在于人、动物粪便及其污染的水体(Calcietal.,1998),其形态特征、在水环境中的持久性、水处理工程中的抗性方面都与肠道病毒极为相似(Chungetal.,1998),故常被用作病毒指示物.目前常用于水质评价的指示噬菌体有F-RNA噬菌体和SC噬菌体.
F-RNA噬菌体是一类含有直径21nm到30nm的立方衣壳和单链RNA基因的噬菌体,属于光滑噬菌体属(familyLeviviridae),其典型代表为MS2噬菌体(胡琼之,2011)和f2噬菌体.F-RNA噬菌体常用于指示人类或动物粪便的污染,广泛用于模拟水源人类肠病毒如肠道病毒、甲型肝炎病毒和轮状病毒等在水环境中的存活与截留规律(Anonymous,1995).李梅等(2005)认为,在多种水体中,F-RNA噬菌体浓度与可培养肠道病毒有数量上的对应关系;但也有一些研究表明,受到不同程度粪便污染的河水和海水中F-RNA噬菌体浓度与污染程度没有直接关系(Morinigoetal.,1992),只有在跟踪新近受到粪便污染的污染源时才有用(Havelaaretal.,1990;Schaperetal.,2002).SC噬菌体是一类含单链或双链DNA衣壳的噬菌体,按其形态学的不同,可划分为肌病毒科(DNA双链,收缩性长尾,衣壳直径100nm)、长尾病毒科(DNA双链,非收缩性长尾,衣壳直径50nm)、短尾病毒科(DNA双链,非收缩性短尾,衣壳直径50nm)和微小噬菌体科(DNA单链,无尾,衣壳直径30nm).SC噬菌体通常感染细菌细胞壁的脂多糖或蛋白质受体,在最优条件下,20到30min即可溶解宿主细胞.水体中SC噬菌体通常指示遭受人类或动物粪便或含此类排泄物的污染(AnonymousISO,2000).此外,F-RNA噬菌体与SC噬菌体也常被用作模型病毒(胡洪营和张薛,2005),用于考察污水处理工艺对病毒的去除效果.
当前研究较多关注指示微生物与水体中常见病原微生物、常规理化指标相关性的研究,但研究结论不一.一部分研究认为指示菌与致病菌间存在相关性,如(杨晶艳等,2011)通过分析水环境中拟杆菌浓度与大肠杆菌存活菌浓度之间的相关性,认为拟杆菌有可能作为粪便污染的指示微生物;宫月华(2011)和傅爽(2012)研究了地表水中各种细菌学指标间的关系及与温度、pH之间的相关性,认为总大肠菌群、耐热大肠菌群和大肠埃希氏菌间具有显著相关性,耐热大肠菌群则对肠道病毒的指示效果最好.谌志强等(2012)检测了珠江水域中5种卫生指示菌和沙门菌、志贺菌、弧菌和大肠杆菌O157:H7等4种常见致病菌,结果表明总大肠菌群、粪大肠菌群、大肠埃希氏菌核肠球菌均与致病菌总数呈正相关.刘爱喜(2013)阐述了Faecalibacterium菌作为水体粪便污染指示菌的优势,并对环境中Faecalibacterium菌的检测方法进行了初步研究.但也有一些报道认为指示菌与致病菌之间存在一定的差异.如张崇淼(2008)对西安市内河流中指示菌与致病菌浓度的相关性进行了分析,认为伤寒沙门菌与其他细菌学指标的相关性不明显.在某些指示菌浓度较低的水体中仍然可能存在致病菌,这与指示菌的选取原则明显相悖.例如,Economouetal.(2013)对希腊河流及沿岸水体中沙门氏菌及指示菌的检测结果表明,致病菌与指示菌间的相关性很弱,有些甚至没有相关性.Viauetal.(2011)研究了夏威夷20条溪流中传统指示微生物大肠杆菌、肠球菌和新型指示微生物产气荚膜梭菌、F噬菌体、总弧菌与沙门氏菌、弯曲杆菌、伤寒弧菌、副溶血性弧菌、葡萄球菌之间的相关性,发现没有一种指示微生物可与所有病原体相关,此结果与先前(Harwoodetal.,2005;Wilkesetal.,2009;Hormanetal.,2004)的研究结果一致.另外,指示菌对病毒的指示效果则更弱.如(Heetal.,2012)对北京108个城市地表水持续1年的监测结果表明,常用的粪大肠菌群与肠球菌等指示微生物与轮状病毒间并无显著的相关性,并在处理后饮用水和龙头水(Heetal.,2009)中也发现了类似的现象,也就是说,依赖于传统指示微生物的水质评价方法并不能充分反映轮状病毒的实际污染情况.有关肠道病毒的研究(张崇淼,2008)也得出了相似的结论,以细菌学指标来代替肠道病毒的检测是不可靠的.这是由于病毒属于非细胞生物,无论从结构还是特性上来说都与细菌有着巨大的差别.因此,可以说当前几乎没有任何一种指示微生物可以指示所有病原微生物.这可能是由于不同病原微生物在人类和动物粪便中的含量不同,且其对污水处理过程和环境的耐受力不同,并且不同地域、季节下同样两种微生物的相关性也可能有很大不同.
此外,也有学者研究新型指示微生物在病原微生物污染溯源方面的应用.例如,IbrahimAhmedHamza等(Hamzaetal.,2011)研究了辣椒轻斑驳病毒(PMMoV,Peppermildmottlevirus)、细环病毒(TTV,Torquetenovirus)和一种在粪便中新发现的病毒-人类乳头瘤病毒(hPBV,humanpicobirnavirus)指示河流粪便污染的效果,结果表明TTV与hPBV对人类源粪便污染的指示效果不理想,但PMMoV广泛存在于含高浓度粪便的污水与河水中,是一种非常有前景的地表水体粪便污染指示物.(朱昌雄和王显贵,2012)在微生物溯源技术的基础上建立了利用拟杆菌对猪场废水指示、示踪的可能性,认为有望利用拟杆菌实现对猪场废水的动态监测.
3国内外不同用途地表水体标准中有关病原微生物的控制指标(Pathogeniccontrollingindexesofsurfacewaterstandardathomeandabroad)3.1美国(USA)
美国水质标准的制定均对应相应的水体功能.当前,美国有关地表水体中病原微生物水质标准的文件主要包括环境保护署(EnvironmentalProtectionAgency,EPA)联邦标准、州标准及其他适用性标准,而当前很多州标准中病原微生物的浓度限值均采用EPA联邦标准.为更好地反映病原微生物对人类健康的影响,美国在清洁水法(CleanWaterAct,CWA)指导下,基于最新研究结果对不同用途的地表水水质标准进行了一系列修订.
1986年美国环境保护署颁布了针对海水和淡水型娱乐用水中细菌的标准《AmbientWaterQualityCriteriaforBacteria—1986》.该标准制定过程中对纽约娱乐水体中不同指示微生物与肠胃疾病发病率间的关系进行了为期3年的研究,结果表明:肠球菌(Enterococci)与大肠杆菌(E.coli)的浓度与人们在淡水中游泳引发的肠胃疾病的相关性最强,而在海水中则仅有肠球菌与其相关性较好,最终确定了不同利用频率下海水与淡水中指示微生物的类别与浓度限值(见表3).截至2003年,美国有18个州、12个部落和2个社区将大肠杆菌(E.coli)作为其淡水水质标准指标;6个州、3个部落和2个社区将肠球菌(Enterococci)作为其淡水水质指标;9个州、4个部落将肠球菌作为海水水质标准指标(USEPA,2003).2001年,EPA编写了《ProtocolforDevelopingPathogenTMDLs,FirstEdition》(USEPA,2001),该草案针对地表水体的不同功能分别确定了需检测的微生物类别及相应浓度限值,并特别推荐选用大肠杆菌与肠球菌作为指示娱乐水体的病原微生物污染状况,公共饮用水源则以总大肠菌群(<100CFU/100mL)、粪大肠菌群(<20CFU/100mL)和大肠杆菌(湖泊与水库:10CFU/100mL,溪流与河流:50CFU/100mL)为指示微生物.而2002年颁布的《Time-RelevantBeachandRecreationalWaterQualityMonitoringandReporting》(USEPA,2002)与2004年颁布的《WaterQualityStandardsforCostalandGreatLakersRecreationalWaters:FinalRule》(USEPA,2004)中的病原微生物浓度限值则直接采用了该标准的相关规定.
表3美国地表水标准中细菌指示物的浓度限值1(USEPA,1986)
基于大量的文献调研、流传病学研究及公众意见反馈,美国环保署于2012年发布了新的娱乐水体水质标准《RecreationalWaterQualityCriteria》(RWQC).该标准涵盖了制定该标准的科学依据、用于保护特定用途初级接触娱乐水体的水质标准(WaterQualityCriteria,WQC)的演变历程、流行病学研究中确定的人类健康终点、EPA开展的流行病学研究概况等.在该标准中,USEPA仍推荐选用肠球菌(Entercocci)和大肠杆菌(E.coli)指示淡水受粪便污染的状况,而海水则选用肠球菌.该标准指出,日益进步的微生物学、流行病学及统计学方法进一步证实:大肠杆菌与肠球菌是优于总大肠菌群和粪大肠菌群的粪便污染指示物.NEEAR(NationalEpidemiologicalandEnvironmentalAssessmentofRecreationalWater)研究的结果为RWQC设定可培养的大肠杆菌和肠球菌的浓度限值提供了依据,且描述了与该数值相关的预估发病率,具体见表4.此外,考虑到沿海水体(包括大湖和海水)与非沿海水体(包括流动的与非流动的内陆水域,如溪流、河流、水坝和湖泊)的差异,EPA仍认为该标准中所选指示微生物、分析方法及微生物的浓度限值是科学、可靠的,适用于所有类型水体,并推荐各州制定娱乐用水标准时采纳该标准.表4美国环境保护署2012水质标准中推荐的指示微生物及浓度限值1(USEPA,2012)
总体而言,当前美国针对地表水体病原微生物的标准偏重于娱乐水体,其次为渔业用水与公共饮用水源水.用于娱乐的地表水体主要以大肠杆菌和肠球菌为指示微生物,其中淡水选用大肠杆菌与肠球菌,海水选用肠球菌;而用作渔业用水和公共饮用水源的地表水则采用2001年颁布的草案.美国在地表水标准制定过程中充分考虑了水体类型、接触频率、可接受发病率、发病人群、检测方法、取样频率等方方面面,且在发布的标准中均有具体说明,信息丰富、可靠,其指示微生物浓度限值的制定原则(USEPA,1986):在人类勉强可以接受的程度内,选取因游泳引发的肠胃疾病显著相关.该原则有不确定性,但当前美国该类标准大多基于此原则.3.2欧盟(EU)
当前欧盟有关地表水中病原微生物的标准主要包括1975年颁布的《CUNCILDIRECTIVEof8December1975concerningthequalityofbathingwater(76/160/EEC)》和2006年颁布的《DIRECTIVE2006/7/ECoftheEUROPEANPARLIANTANDoftheCOUNCILof15February2006concerningthemanagementofbathingwaterqualityandrepealingDirective76/160/EEC》.
该指令(76/160/EEC)主要关注人体接触频繁的游泳水体,规定了相应的微生物种群及其浓度限值(见表5),同时明确规定了不同微生物指标的取样频率和分析检测方法,如总大肠菌群(TC,TotalColiform)和粪大肠菌群(FC,Fecalcoliform)均隔周采样,而粪链球菌(Streptococcusfaecalis)、沙门氏菌(Salmonella)和肠道病毒(ENT,Enterovirus)的采样频率则取决于日常巡视中是否发现该种微生物存在的可能性及水质是否恶化等.
表5欧盟游泳用水水质标准1(ECC,1975)
欧盟基于最新的科学证据于2006年颁布了《DIRECTIVE2006/7/ECoftheEUROPEANPARLIANTANDoftheCOUNCILof15February2006concerningthemanagementofbathingwaterqualityandrepealingDirective76/160/EEC》,该指令于2014年取代1975年的旧指令.该指令重点关注内陆水域、沿海水体与过渡水体(transitionalwater),选定肠球菌与大肠杆菌为反映水体受病原微生物污染的指示物,并根据水体地理位置的差异分别规定了相应病原微生物指示物的浓度限值(见表6).该指令与水框架指令(2000/60/EC)(EU,2000)的要求一致,要求所有成员国在评价污染源的基础上为每个游泳点制定管理计划.1990到2007年间,采纳EU标准的淡水与沿海游泳水体的数量稳中有升(ECC,2007),表明各成员国对实施该指令的态度很积极.表6欧盟有关内陆水域、沿海水体与过渡水体的病原微生物标准1(EU,2006)
欧盟重点关注的地表水体类别由最初的娱乐水体转变为现今的内陆水域、沿海水体与过渡水体,涵盖范围进一步扩大.病原微生物指示物的选择经历了从传统的总大肠菌群、粪大肠菌群、粪链球菌、沙门氏菌和肠道病毒到大肠杆菌、肠球菌的转变.该转变充分考虑了指示微生物与接触该类水体而引发疾病的相关性和实际的可操作性,具有很好的借鉴意义.3.3世界卫生组织(WHO)
WHO长期关注水环境质量对人类健康的影响,于2000年发布的文件《Monitoringbathingwaters-Apracticalguidetothedesignandimplementationofassessmentsandmonitoringprogrammes》比较了不同国家直接接触娱乐用水与渔业用水中病原微生物标准的指导值(见表7).目前,WHO已出台多部规范性指导文件,其中与地表水中病原微生物污染控制关系最密切的为2003年发布的《GuidelinesforsaferecreationalwaterenvironmentsVolume1:Coastalandfreshwaters》.该指南主要评估沿海与淡水型娱乐水体用作不同用途时的健康风险,其中病原微生物部分主要涉及粪便污染物与水体中自身存在的微生物.该指南指出娱乐用水一般包含大量病原体和非病原体,这些微生物主要来自污水的排放、人类与牲畜排泄物的污染、工业过程及耕作活动的影响,其中污水的影响最为明显.
表7不同国家/地区病原微生物水质标准指导值(WHO,2000)


根据流行病学研究结果,WHO确定了沿海水体中病原微生物的浓度限值,并根据娱乐用水的微生物水质评价类别分别列出(见表8),且对相应浓度限值的确定及该浓度限值下人类每次暴露的风险做出了简要说明.WHO标准中微生物浓度限值的确定原则与其他它污染物类似,主要考虑其对人类健康的危害程度.对于淡水,WHO认为没有充足的证据可以直接定出病原微生物的指导性浓度限值.因此,该指南认为直接将针对海水的病原微生物浓度限值用于淡水将有可能导致较低的致病率,在缺乏流行病学数据的情况下,该指导值过于保守.因此,有待进一步研究以确定淡水中病原微生物的浓度限值.表8世界卫生组织有关沿海水域的病原微生物浓度限值1(WHO,2003)
2009年WHO又对该指南进行了补充与更新,形成了《AddendumtoTheWHOguidelinesforsaferecreationalwaterenvironments:Volume1:Coastalandfreshwaters》.该文件指出选用粪链球菌(Streptococcusfaecalis)与大肠杆菌(E.coli)指示娱乐用水的粪便污染,其中粪链球菌主要指肠球菌,但并未给出相应的浓度限值.由表7可知,国外大多根据水体功能确定其指示微生物类别和浓度限值,而我国则将地表水划分为不同级别,同一级别包含不同功能水体,选用同一微生物控制指标.指示微生物类别方面,总大肠菌群(TC)与粪大肠菌群(FC)由于应用较早,当前仍被较多国家采用.但大量流行病学研究结果表明,总大肠菌群与粪大肠菌群的浓度与人们接触此类水体而引发的肠胃疾病的相关性不强,已逐渐被摒弃.当前美国EPA、欧盟及WHO等推荐选用肠球菌和大肠杆菌指示粪便污染.
3.4中国
为贯彻与执行《环境保护法(试行)》和《水污染防治法》,我国于1983年首次制定了地表水的质量标准《地面水环境质量标准GB3838-83》,随后于1988年进行了第一次修订,形成了《地面水环境质量标准GB3838-88》,该标准适用水体包括江、河、湖泊、水库等具有适用功能的地面水水域,并根据其使用目的与保护目标将其划分为5类,其中微生物指标选择总大肠菌群,仅规定Ⅲ类水体中总大肠菌群浓度不能超过10000个·L-1,该数值为试行标准.1991年,为保护和改善景观、娱乐用水水质,国家环保总局制定了《景观娱乐用水水质标准—GB12941-91》,该标准按照水体功能将其分为3类:其中A类水体为与人体直接接触的景观娱乐水体.该标准严格限定A类水体中总大肠菌群与粪大肠菌群的浓度,主要考虑其与人体的接触程度.1999年国家环境保护总局根据1997年通过的《中华人民共和国水污染防治法》发布了《地表水环境质量标准GHZB1—1999》.该标准是对《地面水环境质量标准GB3838-88》的修订,在微生物指标中增加了粪大肠菌群指标,删除了总大肠菌群指标.该标准于2000年开始实施,《地面水环境质量标准GB3838-88》与《景观娱乐用水水质标准GB12941-91》同时废止.2002年,再次修订后的《地表水环境质量标准GB3838—2002》正式发布,于2002年6月起实施,《地面水环境质量标准GB3838-88》和《地表水环境质量标准GHZB1—1999》同时废止.该标准的项目共计109项,其中地表水环境质量标准基本项目(24项)、集中式生活饮用水地表水源地补充项目(5项)和集中式生活饮用水地表水源地特定项目(80项),并修订了粪大肠菌群的浓度限值.至此,我国地表水环境质量标准中的微生物指标完成了从总大肠菌群到粪大肠菌群的转变(见表9).微生物浓度限值也发生了巨大的变化.
表9我国地表水环境质量标准中微生物浓度限值
纵观国内外地表水水质标准中病原微生物指标的演变历程可以发现,总大肠菌群与粪大肠菌群应用历史悠久,被大多数国家所采纳,当前的应用比例仍较大.但随着检测技术的进步,越来越多的证据表明其指示作用的不足,美国、欧盟、WHO等陆续采用大肠杆菌与肠球菌作为主要的病原微生物指标.所以,美国、欧盟、WHO的病原微生物指标选择充分考虑了不同地区文化、工艺技术水平、经济等各方面的差异,且结合流行病学研究,确定了能指示水体病原微生物污染水平的微生物指标和反映病原微生物对人体造成致病风险的浓度限值.而当前我国主要针对污水再生利用中病原菌指示微生物及其限值开展了研究(宫飞蓬等,2011),而有关地表排水标准中微生物指标及其限值的研究相对缺乏.此外,我国地表水环境质量标准中病原微生物指标类型及限值的选择依据不详,有待向国外发达国家学习,需要在大量研究(尤其是流行病学研究)的基础上修订现有标准.4病原微生物常用指示微生物的检测方法
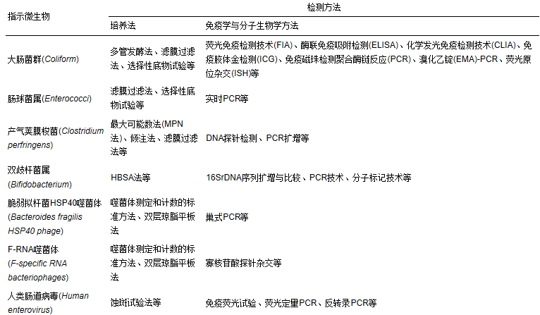
微生物的检测方法包括培养法、免疫法和分子生物学方法,常见指示微生物的检测方法如表10所示.培养法最常用,且应用历史悠久,已经相当成熟.当前很多国标及国外的标准检测方法均为培养法,如我国地表水环境质量标准(GB3838—2002)中粪大肠菌群的检测方法-多管发酵法、滤膜法,均属于培养的方法;国外标准如EPAMethod1604、EPAMethod1600和EPAMethod1603中总大肠菌群、肠球菌、大肠杆菌的检测,ISO10705-1和ISO10705-2中F-RNA噬菌体和SC噬菌体的检测等,均属于培养法.培养法可直接鉴别出具有感染性的病原体,计数精确,但比较费时费力;用于检测总大肠菌群和大肠埃希氏菌的培养法中,固定底物(DST,Definedsubstratetechnology)酶底物法更节省时间和劳力(张风云,2009).免疫学法和分子生物学方法都能显著缩短检测时间,如用与肠道细菌的共同抗原相对应的单克隆抗体免疫球蛋白进行夹心酶联免疫吸附试验(ELISA,EnzymeLinkedImmunosorbentAssay)检测水中大肠菌群,整个试验过程仅需24h,但该方法的特异性很可能受到水体中其它微生物的干扰(刘京梅等,2006).王秀娟(2009)建立了以肠球菌为包被抗原的间接酶联免疫检测方法,最低检测限达到1.5×103CFU·mL-1,具有很高的灵敏度和特异性.但免疫法中抗体易受环境中各种物质和微生物的影响,影响了它的广泛应用.
表10病原微生物的常用指示微生物检测方法
国内外近年来不断加强新型微生物检测方法、特别是分子生物学方法的研究和发展.冯广达等(2011)分别用脉冲场凝胶电泳(Pulsedfieldgeleletrophoresis,PFGE)、肠杆菌间重复一致序列PCR(ERIC-PCR,EnterobacterialRepetitiveInter-genicConsensus-PCR)和BOX插入因子PCR(BOX-PCR)3种分子分型方法检测大肠杆菌,发现BOX-PCR最宜应用于水体污染的病原微生物溯源.核酸探针技术、聚合酶链式反应(PCR)等技术由于灵敏度高、特异性强、测试简单、检测时间短等优点已逐步用于检测病原微生物的指示微生物.但PCR法检测微生物也存在一系列问题(KonradandJoachim,2003):①PCR方法并非针对致病基因,其检测结果往往高于传统培养法,而当前国内外标准中病原微生物浓度限值均依据培养方法,故当检测水体中某种指示微生物是否超标时仍推荐采用培养法;②PCR方法中的聚合酶对水环境中广泛存在的污染物较敏感,如腐殖酸会影响水样中核酸的提取效率,进而影响检测精度与效率;③对于河水等地表水体而言,PCR检测前需对水样进行浓缩,而浓缩过程中有可能损失大量病原微生物,尤其是病毒与原生动物.此外,成本高昂与检测技术要求高也是限制其广泛应用的一大问题.当前有很多研究(Viauetal.,2011;Lietal.,2010)将PCR方法与培养法结合使用,以确保数据的可靠性.当前,有关优化指示微生物检测方法的研究也较多,如孙超(2010)在大肠杆菌显色培养基的基础上对其进行改良后用于检测大肠杆菌,平均检出率比国标多管发酵法高出11.2%,且实现了大肠杆菌的自动化计数,显著缩短了计数时间;张薛和胡洪营(2006)对多种污水样品中粪大肠菌、SC噬菌体和F-噬菌体3种指示微生物测定方法的测定精度进行了分析,认为将待测水样进行稀释或浓缩预处理可缩小其相对偏差.叶晓燕(2012)针对当前饮用水中病毒浓度较低的问题,优化了前期的浓缩工艺,优化得出适于轮状病毒及肠道病毒的Q-PCR条件.潘宝怡等(2012)针对天然矿泉水中产气荚膜梭菌检测国标法中培养法产生的黑色不明显的问题进行了两种改进,改进后的方法同国标法相比具有显著性差异.因此,今后有关指示微生物检测技术的研究将集中于对现有技术的优化与新技术的探索.
经过近十多年的研究开发已趋于成熟,分子生物学方法已在国外开始进入实地应用功效评估和实用标准程序制定的阶段.以美国加州为例,州和地方政府近年来投入大量资源支持分子生物学方法的研究.在2011至2012年期间,由美国南加州沿海水域研究所牵头联合美国和欧洲27个研究机构的实验室对41种研发比较成熟、可用于病原微生物跟踪(MicroorganismSourceTracking,MST)的方法进行了特异性和敏感性的比较研究,被测试的41个方法绝大多数采用PCR或定量实时PCR(qPCR)技术,并都以16SrDNA做为分子标记物.在上述研究基础上,美国、欧盟相关研发部门和政府管理部门已经或正在拟定下一步的研发方向,包括推广最优病原微生物源追踪鉴定法的实地应用,探索开发综合多指标的鉴定方法,建立并提供帮助用户进行数据解读的标准化、自动化的终端平台,以及应用已经成熟的定量分析法开展病原微生物健康风险评估.
5结论与展望
地表水体中病原微生物指示物的选择对于及时、有效地反映地表水病原微生物污染状况至关重要,当前美国、欧盟和世界卫生组织等均已进行了大量的流行病学研究,并据此制定了娱乐地表水体中病原微生物污染状况的指示微生物,而我国在这方面的研究还明显不足,并且目前关于病原微生物标准的定值问题比较大,严重缺少流行病学数据的支撑.此外,选择合适的指示微生物检测方法对于准确、及时反映水体中病原微生物污染状况具有实际意义,传统培养法由于操作繁琐正逐步被新型的PCR等分子生物学方法取代.今后研究的重点展望如下.
1)加强地表水体病原微生物指示微生物的研究,尽快修订我国地表水环境质量标准中有关病原微生物的指标.深入研究现有地表水环境质量标准中指示微生物指标与实际水体中病原菌、病毒、原生动物的相关性,筛选出分别针对病原菌、病毒、原生动物的指示物,尤其要加大对病毒指示物的研究.
2)深入开展地表水体中病原微生物的流行病学研究,明确高危害性与高浓度的病原微生物与指示微生物之间的关系,加强病原微生物标准的定值研究,以便有针对性地实施地表水病原微生物风险控制,为我国地表水标准中病原微生物指标的选取提供证据支撑.
3)开发快速高效的地表水体指示微生物的检测方法.深入开展现有传统生物培养方法与现代分子生物学检测方法的优化研究,缩短现有培养方法的检测时间,同时加大对PCR等分子生物学方法重复性及其与传统培养法对接的研究,确保数据的可靠性.
4)加强病原微生物源追踪方法的基础研究,筛选代表我国当地主要病原微生物源(人及动物)的特异基因序列,并在此基础上建立一套适用于我国病原微生物源检测需要的基因探针库.同时加强国内各研究部门之间以及国外同行之间的交流与合作,以建立统一的方法指南,促进跨实验室之间检测方法的标准化和操作程序的一致性.














