¡¡¡¡1 ÒýÑÔ
¡¡¡¡¹¤Òµ¸ïÃüÖ®ºó£¬¹¤Òµ»¯°éËæ×ųÇÊл¯£¬ÈËÀà»î¶¯Òý·¢ÁËһϵÁеĻ·¾³ÎÛȾºÍÉúÌ¬ÆÆ»µÎÊÌ⣬ӰÏìÈËÀàÉú»îÖÊÁ¿£¬ÖÆÔ¼Éç»áºÍ¾¼ÃµÄ¿É³ÖÐø·¢Õ¹.ºËµçÕ¾µÄ½¨ÉèÓÈÆäÊÇ1979ÄêÃÀ¹úÈýÀﵺºËʹÊÒÔ¼°¸÷ÖÖ»·¾³Ê¹ʵķ¢ÉúÒýÆðÊÀÈ˶ÔʹʷçÏÕµÄ×¢Òâ.Ëæ×Å»·¾³Ê¹ʻòÎÛȾµ¼Öµĵط½ÐÔÁ÷Ðв¡µÄ²»¶Ï³öÏÖ£¬»·¾³ÎÛȾ¶ÔÈËÌ彡¿µµÄDZÔÚ·çÏÕÖð½¥±»¹Ø×¢.ÒûÓÃË®ºÍÆäËûË®ÌåµÄ΢ÉúÎïÎÛȾ£¬Ê¹µÃÈËÃÇÒâʶµ½Î¢ÉúÎï´øÀ´µÄ»·¾³·çÏÕ£¬¶¨Á¿Î¢ÉúÎï·çÏÕÆÀ¼Û(QMRA)·¢Õ¹ÆðÀ´.»·¾³·çÏÕÆÀ¼ÛºÍ»·¾³·çÏÕ¹ÜÀí£¬ÊÇ»·¾³±£»¤´Ó±»¶¯ÖÎÀíµ½ÓÐЧԤ·ÀÓë¹ÜÀíµÄ±ØÈ»Ñ¡Ôñ.´Ó1970Äê´úÒÔÀ´£¬·çÏÕÆÀ¼Û¾ÀúÆÀ¼Û¶ÔÏó¡¢·çÏÕÔ´¡¢·çÏÕÊÜÌå¡¢ÆÀ¼Û·¶Î§¡¢ÆÀ¼Û·½·¨µÈÁìÓòµÄ²»¶Ï·¢Õ¹.ÓÉ×î³õµÄ¶¨ÐÔÃèÊö·çÏÕ£¬µ½¶¨Á¿·ÖÎö;´ÓʹʷçÏÕÆÀ¼ÛµÄÎÞ¾ßÌå·çÏÕÊÜÌ壬µ½Ñо¿ÈËÌ彡¿µ·çÏÕºÍÉú̬·çÏÕ;´ÓС·¶Î§·çÏÕ·ÖÎöµ½´óÇøÓòÁ÷ÓòµÄ·çÏÕ·ÖÎö.ʹʷçÏÕÆÀ¼Û£¬»¯Ñ§ÎÛȾµÄ½¡¿µ·çÏÕÆÀ¼Û£¬ÒÔ¼°Éú̬·çÏÕÆÀ¼ÛµÄ·¢Õ¹ºÍÓ¦Óö¼ÓнϺõÄ×ܽá.±¾ÎÄÖ¼ÔÚ×ܽá·çÏÕÆÀ¼ÛµÄ·¢Õ¹Àú³Ì£¬Öصã·ÖÎö¶¨Á¿Î¢ÉúÎï·çÏÕÆÀ¼ÛµÄ·½·¨¿ò¼ÜÒÔ¼°Ó¦ÓÃ.
¡¡¡¡2 ·çÏÕÆÀ¼ÛµÄ·¢Õ¹ÀúÊ·
¡¡¡¡·çÏÕÖ¸¡°ÔâÊÜËðʧ¡¢ËðÉ˵ĿÉÄÜÐÔ¡±£¬»òÕß˵·¢Éú²»Á¼ºó¹ûµÄ¿ÉÄÜÐÔ.ÊýѧµÄÃèÊö·çÏÕÊÇÖ¸ÔÚÓк¦Ê¼þµÄ¸ÅÂÊÓëΣº¦Ó°Ïì³Ì¶ÈµÄ³Ë»ý.»·¾³·çÏÕÊÇÖ¸ÈËÀà»î¶¯¿ÉÄÜÒýÆðµÄ£¬Í¨¹ý»·¾³½éÖÊ´«²¥µÄ£¬¶ÔÈËÀà»ò»·¾³µÄ²»Á¼Ó°ÏìµÄ¿ÉÄÜÐÔ¼°Æäºó¹û.»·¾³·çÏÕ°´ÕÕ·çÏÕÔ´¿É·ÖΪʹʷçÏÕ£¬»¯Ñ§ÎÛȾ·çÏÕ΢ÉúÎïÎÛȾ·çÏÕ£¬ºÍ×ۺϷçÏÕ;°´ÕÕ·çÏÕÊÜÌ壬¿É·ÖΪ½¡¿µ·çÏÕºÍÉú̬·çÏÕ;°´ÕÕ·çÏÕÔ´ÐÔÖÊ£¬¿É·ÖΪͻ·¢ÐÔ·çÏպͷÇÍ»·¢ÐÔ·çÏÕ.»·¾³·çÏÕÆÀ¼ÛÊǶÔÈËÀà»î¶¯»òÕß×ÔÈ»ÔÖº¦¿ÉÄܲúÉúµÄ²»Á¼Ó°Ïì½øÐж¨ÐÔÃèÊöºÍ¶¨Á¿·ÖÎö£¬²¢Ìá³ö¼õС»·¾³·çÏյķ½°¸Óë¶Ô²ß.ÒÀ¾Ý·çÏÕÆÀ¼Û·çÏÕÔ´ºÍ·çÏÕÊÜÌåµÄ²»Í¬£¬·çÏÕÆÀ¼Ûͨ³£¿É·ÖΪʹʷçÏÕÆÀ¼Û¡¢½¡¿µ·çÏÕÆÀ¼ÛÒÔ¼°Éú̬·çÏÕÆÀ¼Û.
¡¡¡¡Ê¹ʷçÏÕÆÀ¼Û·½Ã棬ÃÀ¹úºË¹Ü»áÓÚ1975Äê·¢²¼ÁËÖøÃûµÄWASH1400±¨¸æ¡¶ºËµç³§¸ÅÂÊ·çÏÕÆÀ¼ÛʵʩָÄÏ¡·£¬ÏµÍ³µÄ½¨Á¢ÁËʹʷçÏÕÆÀ¼ÛµÄ·½·¨.ʹʷçÏÕÆÀ¼ÛÒÔÒâÍâʹÊΪ·çÏÕÔ´£¬Ã»ÓÐÃ÷È·µÄ·çÏÕÊÜÌ壬¸ü¼ÓûÓзçÏÕ±íÕ÷.Áõ¹ðÓѵÈϵͳµØ×ܽáÁËʹʷçÏÕÆÀ¼ÛµÄÑо¿¼°Ó¦ÓÃ.½¨ÉèÏîÄ¿µÄʹʷçÏÕÆÀ¼ÛÒ»Ö±ÊÇ»·¾³·çÏÕÆÀ¼ÛºÍ»·¾³ÆÀ¼ÛµÄÖØµã.
¡¡¡¡½¡¿µ·çÏÕÆÀ¼ÛÑо¿ÔÚ1980Äê´ú½øÈë¸ß·åÆÚ.ÆäÖУ¬ÃÀ¹ú¹ú¼Ò¿ÆÑ§Ôº(NAS)ÓÚ1983Äê·¢²¼µÄºìƤÊé¡¶Áª°îÕþ¸®µÄ·çÏÕÆÀ¼Û£º¹ÜÀí³ÌÐò¡·Ê×´ÎÌá³öÁËÍêÕûµÄ½¡¿µ·çÏÕÆÀ¼Û³ÌÐò£¬³ÉΪ·çÏÕÆÀ¼ÛµÄÖ¸µ¼ÐÔÎļþ.ÊéÖн¨Á¢µÄ½¡¿µ·çÏÕÆÀ¼ÛËIJ½·¨±ê־׎¡¿µÆÀ¼ÛÌåϵµÄ»ù±¾Ðγɣ¬½«½¡¿µ·çÏÕÆÀ¼ÛµÄϵͳÑо¿ÍÆÏòÁ˸߳±.×î³õ£¬½¡¿µ·çÏÕÆÀ¼ÛÖ÷Òª·çÏÕÔ´ÊÇ»¯Ñ§ÎÛȾ£¬·çÏÕÊÜÌåÊÇÈËÌ彡¿µ£¬Í¨³£ÏÁÒåµÄ½¡¿µ·çÏÕÆÀ¼Û½öÖ¸ÒÔ»¯Ñ§Æ·Îª·çÏÕÔ´µÄ½¡¿µ·çÏÕÆÀ¼Û.»¯Ñ§ÎÛȾµÄ½¡¿µ·çÏÕÆÀ¼Û·¢Õ¹ÒÔ¼°Ó¦ÓÃÒÑÓÐÎÄÏ×½øÐÐ×ܽá.
¡¡¡¡Éú̬·çÏÕÆÀ¼ÛÔòÊÇÒÔÃÀ¹ú»·±£Êð(United States Environmental Protection Agency£¬USEPA)ÓÚ1990Äê´ú·¢²¼µÄһϵÁб¨¸æÎª±êÖ¾.1992ÄêUSEPA·¢²¼¡¶Éú̬·çÏÕÆÀ¹À¿ò¼Ü¡·;1998Ä꣬ÃÀ¹ú»·±£Êð·¢²¼¡¶Éú̬·çÏÕÆÀ¼ÛÖ¸ÄÏ¡·;·çÏÕÆÀ¼ÛµÄÊÜÌå´ÓÈËÌåÀ©Õ¹µ½Éú̬ϵͳµÄ×ۺϷçÏÕ.´Ëºó£¬ÈËÃÇÖð½¥ÈÏʶµ½ÈËΪµÄ½«½¡¿µ·çÏÕºÍÉú̬·çÏÕ·Ö¸ô¿ª½øÐÐÆÀ¼ÛµÄ¾ÖÏÞÐÔ£¬¿ªÊ¼Ì½ÌÖ²¢Ìá³ö½¡¿µºÍÉú̬×ۺϷçÏÕÆÀ¼Û·½°¸.WHOÒÑÓÚ2001ÄêÖÆ¶¨Á˽¡¿µºÍÉú̬·çÏÕ×ÛºÏÆÀ¼Û¼¼ÊõÖ¸ÄÏ£¬Éú̬·çÏÕÆÀ¼ÛÃæÁÙÓÖÒ»´ÎµÄ¸ïÐÂ.ÎÄÏ×ÖÐÉú̬·çÏÕÆÀ¼ÛµÄÑо¿ÒÔ¼°Ó¦ÓÃÇé¿öÒ²ÓÐËù×ܽá.
¡¡¡¡ÒÔˮΪý½éÓÐ΢ÉúÎﲡÔÌåµ¼ÖµĴ«È¾ÐÔ¼²²¡ÔÚÈËÀàÀúÊ·Éϲ»¶Ï·¢Éú£¬Ê³Æ·¡¢¿ÕÆøºÍÆäËû»·¾³Ã½½éÖв¡Ô΢ÉúÎïÒýÆðµÄÎÛȾ¼²²¡Ò²Ê±Óб¬·¢.´ÓʹʵķçÏÕÆÀ¼Ûµ½»¯Ñ§ÎÛȾµÄ½¡¿µ·çÏÕÆÀ¼Û£¬ÔÙµ½ÒÔÉú̬Ϊ³ß¶È½øÐзçÏÕÆÀ¼ÛµÄ¹ý³ÌÖУ¬Î¢ÉúÎïÎÛȾ¶ÔÈËÌ彡¿µµÄÓ°ÏìÒ²ÒýÆðÊÀÈ˹Ø×¢.ÔÚ¿¼ÂÇ΢ÉúÎï²úÉúµÄ½¡¿µÓ°Ïì¶ÀÌØÐÔ»ù´¡ÉÏ£¬·çÏÕÆÀ¼ÛµÄ·çÏÕÔ´´Ó»¯Ñ§Æ·À©Õ¹µ½Î¢ÉúÎﲡÔÌ壬ÐγÉÁ˽¡¿µ·çÏÕÆÀ¼ÛÁìÓòÒ»¸öеķÖÖ§¡ª¡ªÎ¢ÉúÎï·çÏÕÆÀ¼Û(Microbial Risk Assessment£¬MRA).MRAÊÇÀûÓÿÆÑ§·½·¨£¬¶ÔÒòʳƷ¡¢Ë®Ã½½é¡¢ÆøÈܽºÖÐijЩ΢ÉúÎïÒòËØµÄ±©Â¶¶ÔÈËÌ彡¿µ²úÉúµÄ²»Á¼ºó¹û½øÐÐʶ±ð¡¢È·ÈÏ¡¢¶¨ÐÔºÍ(»ò)¶¨Á¿£¬²¢×îÖÕ×ö³ö·çÏÕÌØÕ÷ÃèÊöµÄ¹ý³Ì.Æð³õ£¬ÈËÃÇÓÃָʾ΢ÉúÎïºÍÁ÷Ðв¡Ñ§µ÷²éµÄ·½·¨À´Ñо¿Î¢ÉúÎïÎÛȾµÄΣº¦.ÒÔÁ÷Ðв¡Ñ§Îª»ù´¡µÄ·çÏÕÆÀ¼ÛÊÇͨ¹ýºËʵÕï¶Ï²¡ÔÌå¸ÐȾ²¡Àý£¬Í¨¹ýµ÷²é´«È¾Í¾¾¶£¬·ÖÎö¿ÉÄܵķçÏÕÔ´£¬½ø¶øÆÀ¼ÛÒÑ·¢Éú΢ÉúÎﲡÔÌåÎÛȾ¶ÔÈËÌ彡¿µ¿ÉÄÜ·¢ÉúµÄ·çÏÕ.Á÷Ðв¡Ñ§Ñо¿·¨ÎªÒÑ·¢ÉúµÄÒßÇé¿ØÖÆºÍÔ¤·ÀÔٴη¢ÉúÒßÇéÌṩÁË¿ÆÑ§ÒÀ¾Ý£¬µ«ÊÇËüÊÇ»ùÓÚÒÑ·¢ÉúÒßÇéµÄÑо¿£¬Í¨³£Ö»ÄÜÆÀ¼Û½Ï¸ßµÄ±©Â¶¼ÁÁ¿Ëù²úÉúµÄ½¡¿µ·çÏÕ£¬¶ÔÓÚDZÔÚÎÛȾ»òÕ߽ϵͱ©Â¶¼ÁÁ¿Î¢ÉúÎïÎÛȾµÄ½¡¿µ·çÏÕÈ´ÎÞ·¨·ÖÎöÆÀ¼Û.Ëæ×ż¼Êõ½ø²½£¬´óÁ¿²¡¶¾¡¢Ï¸¾úºÍ¸¡ÓÎÉúÎïµÈ²¡ÔÌå²»¶Ï±»Ê¶±ð£¬Êýѧͳ¼ÆÄ£ÐͺͼÆËã»ú¿ÆÑ§¼¼Êõ³¤×ã½ø²½£¬¶¨Á¿·ÖÎö²¡Ô΢ÉúÎïÎÛȾµÄ·çÏÕ³ÉΪ¿ÉÄÜ£¬´ßÉúÁ˶¨Á¿Î¢ÉúÎï·çÏÕÆÀ¹À(Quantitative Microbial Risk Assessment£¬QMRA).
¡¡¡¡QMRAÊÇÒÔ΢ÉúÎïÎÛȾΪ·çÏÕÔ´£¬ÈËÌ彡¿µÎª·çÏÕÊÜÌ壬¸ù¾ÝΣº¦¶¾ÀíÑ§ÌØÐÔ»ò¸ÐȾÐÔºÍÖж¾ÐÔ×÷ÓÃÌØÕ÷ÒÔ¼°ÆäËû×ÊÁÏ£¬È·¶¨Î¢ÉúÎïµÄÉãÈëÁ¿¼°Æä¶ÔÈËÌå²úÉú²»Á¼×÷ÓøÅÂÊÖ®¼ä¹ØÏµµÄÊýѧÃèÊö.HaasÓÚ1983ÄêÊ״γ¢ÊÔ½«»¯Ñ§¼ÁÁ¿·´Ó¦Ä£ÐÍÓÃÓÚÃèÊöÉãÈ벡ÔÌåÒý·¢µÄ¸ÐȾ·çÏÕ£¬½¨Á¢Á˼ÁÁ¿·´Ó¦ÊýѧģÐÍ×îÔç¶ÔÒûÓÃˮ΢ÉúÎïµÄΣÏնȽøÐÐÁ˶¨Á¿Ñо¿.ÃÀ¹ú»·±£ÊðÒ²ÓÚ1989Ä꿪ʼÔËÓÃÊýѧģÐͶ¨Á¿·ÖÎöÒûÓÃË®ÖеÄ΢ÉúÎï·çÏÕ.RoseµÈÑо¿ÁËÖ¸ÊýÄ£ÐÍÃèÊöGiardia¸ÐȾµÄ·çÏÕ.1999Ä꣬Haas³ö°æ×¨Öø¡¶¶¨Á¿Î¢ÉúÎï·çÏÕÆÀ¼Û¡·£¬ÏµÍ³ÃèÊöQMRAµÄÈ«¹ý³Ì.ÕâЩÊýѧģÐ͵Ľ¨Á¢£¬µì¶¨ÁËQMRAµÄ»ù´¡.
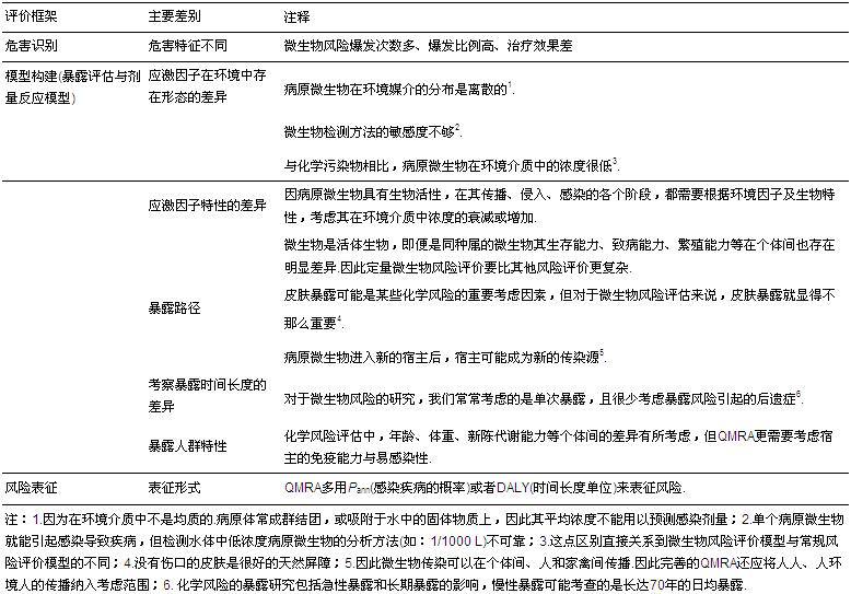
¡¡¡¡ÊÀ½ç·¶Î§ÄÚ£¬QMRAÒѹ㷺ӦÓÃÓÚË®×ÊÔ´£¬Ë®»·¾³ºÍʳƷ°²È«ÁìÓòµÄ·çÏÕÆÀ¼Û.ÔÚ¹úÄÚ£¬ÒòʳԴÐÔÖ²¡¾úÒýÆðµÄʳƷ°²È«·çÏÕÎÊÌâÇé¿öÑϾþ£¬ÓÐЧ´Ù½øÁËÎÒ¹úʳƷ΢ÉúÎﶨÁ¿·çÏÕÆÀ¹ÀµÄ·¢Õ¹.2011Ä꣬¹ú¼ÒʳƷ°²È«·çÏÕÆÀ¹ÀÖÐÐijÉÁ¢£¬¼«´ó¼Ó¿ìÁ˹úÄÚʳƷÁìÓòQMRAÑо¿ÓëÓ¦Óò½·¥.¶ÇìÀû£¬ÀîÊÙáµÈ;ÒѶԹúÄÚʳƷÁìÓòÖ²¡¾úµÄQMRAÑо¿ÓëÓ¦ÓÃÏÖ×´×öÁËÊáÀí×ÛÊö.ÓëÖ®Ïà½Ï£¬¹úÄÚˮý´«²¥²¡Ô΢ÉúÎï·çÏÕÆÀ¹À¹¤×÷Ïà¶ÔÖͺó.È»¶øË®Ì岡Ô΢ÉúÎï¶ÔÈËÀཡ¿µµÄÍþвËäÈ»¾Þ´ó£¬¹úÄÚË®Ì岡Ô΢ÉúÎïÏà¹ØÑо¿±íÃ÷£¬ÎÞÂÛÊǵرíË®»·¾³»¹ÊÇÒûÓÃË®×ÊÔ´£¬¾ùÊܵ½ÁËÒ»¶¨³Ì¶ÈµÄ΢ÉúÎïÎÛȾ.Æä¶¨Á¿·çÏÕÆÀ¼ÛµÄ¹¤×÷ȴһֱûÓеõ½Ó¦ÓеÄÖØÊÓ.¼øÓÚË®Öв¡Ô΢ÉúÎïµÄ·çÏÕÆÀ¼Û²»Í¬ÓÚÆäËûÎïÀí¡¢»¯Ñ§Ó¦¼¤Òò×Ó(Èç±í 1Ëùʾ).¶øÇÒÒò´«²¥½éÖʲ»Í¬£¬Ë®Ô´ÓëʳƷԴµÄ·çÏÕÆÀ¼Û´æÔÚÖî¶à²îÒì.±¾ÎÄÖ÷Òª¹Ø×¢Ë®»·¾³ÖеIJ¡Ô΢ÉúÎ¶ÔÆäQMRAµÄÑо¿ÓëÓ¦ÓýøÕ¹½øÐÐ×ÛÊö.
±í1 QMRAÓëÆäËü½¡¿µ·çÏÕÆÀ¼ÛµÄ²îÒì
¡¡¡¡3 QMRAÖ÷ÒªÄÚÈݼ°Ñо¿½øÕ¹
¡¡¡¡·çÏÕÆÀ¼Û¿¼²ìµÄΣº¦ÎïÊýÁ¿ÅÓ´ó£¬ÈËÃǸù¾ÝΣº¦ÎïµÄ²»Í¬ÌØÕ÷£¬¿ª·¢Á˺ܶàÓÐÕë¶ÔÐÔµÄÆÀ¼Û¼¼Êõ.ÆäÖÐNAS½¨Á¢µÄËIJ½·¨Ä£ÐÍ(°üÀ¨Î£º¦Ê¶±ð£¬±©Â¶¼ÆÁ¿·ÖÎö£¬¼ÁÁ¿·´Ó¦¹ØÏµ£¬ºÍ·çÏÕ±íÕ÷Ëĸö²½Öè)ÅųýÁËÈκλáʹ·çÏÕ±äµÃ¸´ÔÓµÄÉç»á·½ÃæÒòËØ£¬Ó¦Ó÷dz£¼òµ¥£¬¶ø±»ÊÀ½ç¸÷¹ú»òÕß¹ú¼Ê×éÖ¯¹ã·º²ÉÄÉ¡ª¡ªÅ·Ã˶ÔÓÚкÍÏÖÓл¯ºÏÎïµÄÁ¢·¨¼´»ùÓÚ´Ë£¬QMRA¿ò¼ÜÒ²ÊÇÒÔ´ËΪ»ù´¡¿ª·¢ÍêÉÆ.ÒÔϽ«ÒÔNASµÄËIJ½·¨ÎªÖ÷Ïߣ¬²ûÊöË®»·¾³Öж¨Á¿Î¢ÉúÎï·çÏÕÆÀ¹À¼¼ÊõµÄÖ÷ÒªÄÚÈÝÓëÑо¿½øÕ¹.
¡¡¡¡3.1 Σº¦¼ø¶¨
¡¡¡¡QMRAÖУ¬Î£º¦¼ø¶¨Ö÷ÒªÊǶÔ΢ÉúÎﲡÔÌå½øÐÐʶ±ðÒÔ¼°¶Ô¸÷ÖÖ²¡ÔÌåÒýÆð²»Á¼½¡¿µÐ§Ó¦µÄDZÁ¦½øÐж¨ÐÔÆÀ¼ÛµÄ¹ý³Ì£¬ÄÚÈݰüÀ¨Åжϲ¡Ô΢ÉúÎïµÄΣº¦ÀàÐÍ¡¢¶ÔÈËÌ彡¿µË𺦻úÖÆµÄÑо¿.Σº¦¼ø±ð¹¤×÷Ö÷Òª¼¯ÖÐÔÚ3¸öÁìÓòµÄÑо¿:¢ÙÔÚҽѧÁìÓò£¬½«¸ÐȾµ¼Öµĸ÷ÖÖ¼²²¡·ÖÃűðÀà;¢ÚÔÚÁ÷Ðв¡Ñ§ÁìÓò£¬¹Ø×¢¼²²¡ÔÚÈËȺÖд«²¥·½Ê½Óë´«²¥Â·¾¶;¢ÛÔÚÁÙ´²Î¢ÉúÎïѧÁìÓò£¬Ì½Ã÷²¡Ô΢ÉúÎïµÄ»ù±¾ÌØÕ÷¡¢ÒÅ´«ÌØÐÔ¼°½ø»¯¹ý³Ì¡¢ËÞÖ÷Óë΢ÉúÎï¼äµÄ½»»¥×÷Óá¢ÃâÒß·´Ó¦µÈ.
¡¡¡¡µ±Ç°£¬Òѱ»Ê¶±ð³öµÄË®Öв¡ÔÌå¼Á³¬¹ý140ÖÖ.µ«Òò΢ÉúÎïÖÖÀà¶à£¬·±Ö³±äÒì¿ì£¬ÈÔÓкܶಡÔÌåÉÐδ±»Ê¶±ð.HaasµÈͳ¼ÆÁËÃÀ¹ú1971¡ª2008Äê¼ä±¬·¢µÄ747 Æðˮý½é´«²¥ÐÔ¼²²¡(Ö²¡×ÜÈ˴θߴï576853)£¬ÓÐ45%µÄ°¸ÀýÉв»Ã÷È·Ö²¡Ô´.ÔÚÒѱ»Ê¶±ð³öµÄÖ²¡Î¢ÉúÎïÖУ¬´ó²¿·Ö²¡Ô΢ÉúÎïΪ³¦Ô´ÐÔ£¬ËüÃÇÓÉ·à±ã½øÈëË®Ìå»·¾³£¬¾¿ÚÓÉÏû»¯µÀ¸ÐȾÈËÌ壬×îÖÕÒýÆð³¦µÀ¼²²¡µÄ·¢Éú.Ò²Óв¿·Ö·Ç³¦Ô´ÐԵIJ¡ÔÌ壬Èç¾üÍŸ˾ú¡¢·ÖÖ¦¸Ë¾úµÈ£¬¿Éͨ¹ýºôÎüµÀ¡¢Ïû»¯µÀ»òƤ·ôËðÉËÇÖÈëÒ׸лúÌå.ÓÉÓÚ¼ì²â¼¼ÊõÒÔ¼°³É±¾µÈÖî¶àÒòËØµÄÓ°Ï죬ʶ±ð³öË®»·¾³ÖÐËùÓв¡Ô΢ÉúÎïÊDz»¿ÉÄܵÄ.Òò´Ë£¬Ó뻯ѧ·çÏÕÆÀ¹ÀÖÐÄⶨÓÅÏÈ¿ØÖÆÎÛȾÎïµÄÔÔòÏàËÆ£¬QMRAÒ²ÐèÒªÕë¶ÔÆÀ¼ÛË®ÌåµÄÌØµã£¬É¸Ñ¡ÓÅÏÈÄ¿±ê΢ÉúÎï.´ÓÕâÖÖÒâÒåÀ´Ëµ£¬Î£º¦¼ø¶¨»·½ÚÁíÒ»²½ÐèÒª×öµÄ¹¤×÷¾ÍÊÇÀûÓÃÎÛȾԴ²¡Ô΢ÉúÎï¼à²âÊý¾Ý(Ö²¡¾úµÄŨ¶Èˮƽ)¡¢Á÷Ðв¡µ÷²éÊý¾Ý(Ö²¡¾úµÄ¶¾ÐÔÇ¿Èõ)¡¢·çÏÕÊÜÌåµ÷²éÊý¾Ý(ÈçÀÏÈË¡¢Ð¡º¢¡¢Ôи¾¡¢ÃâÒßȱÏݲ¡»¼ÕßµÈÃâÒßÁ¦½Ï²î)£¬³õ²½Åжϲ»Í¬²¡Ô΢ÉúÎïµÄ·çÏÕ´óС£¬´ÓÖڶಡÔ΢ÉúÎïÖÐÕç±ðɸѡĿ±ê΢ÉúÎï.ÃÀ¹ú»·±£Êðͨ¹ý·á¸»µÄÎÄÏ××ÊÁ϶Բ¡Ô΢ÉúÎïµ¼Ö¼²²¡µÄ²¡ÀíѧºÍ²¡Ôѧ½øÐе÷²é£¬²¢×ܽáÕûÀí³öˮý½éÖг£¼ûµÄ²¡Ô΢ÉúÎï¼°ÆäÌØÕ÷£¬ÄÚÈݷḻÏêʵ.²¡Ô΢ÉúÎïÔÚË®Öдæ»îʱ¼äÖ±½ÓÓ°ÏìËüÒý·¢¼²²¡µÄ·çÏÕ£¬´æ»îʱ¼äÔ½³¤£¬ÆäÒý·¢¼²²¡µÄ·çÏÕÔ½´ó.²»Í¬µÄ²¡Ô΢ÉúÎï¾ßÓв»Í¬µÄÖ²¡¼ÁÁ¿£¬ÆäÏà¶Ô¸ÐȾ¼ÁÁ¿µÄ¸ßµÍÒ²Ó°Ïì×ŶÔË®Ì岡Ô΢ÉúÎïÖ²¡·çÏÕµÄÅжÏ.³ÂÑÇ骡¢²ÜÈØ¡¢ÕÔÖÙ÷ëµÈͨ¹ý×ܽáÎÄÏ××ÊÁÏ£¬ÕûÀí³öˮý½éÖг£¼û²¡Ô΢ÉúÎïµÄÏà¶Ô¸ÐȾ¼ÆÁ¿¼°ÆäÔÚË®Öдæ»îµÄʱ¼ä.ÕâЩÑо¿¹¤×÷ΪΣº¦¼ø¶¨¹¤×÷ÌṩÁËÓÐÁ¦²Î¿¼.
¡¡¡¡´ÓÁÙ´²Î¢ÉúÎïѧµÄ½Ç¶È¿´À´£¬²¡Ô΢ÉúÎïÌå¶ÔÈËÌ彡¿µ¿ÉÄܲúÉúµÄÓ°Ïì°üÀ¨£ºÎÞ·´Ó¦Ö¢×´¡¢¸ÐȾ¡¢¼²²¡¡¢Ö±ÖÁËÀÍö.²»Í¬Î¢ÉúÎï¾ßÓв»Í¬µÄÖ²¡Ð§Á¦£¬¶ø²»Í¬ÈËȺ¶ÔÓÚͬÖÖÖ²¡Î¢ÉúÎïµÄÃô¸ÐÐÔÒ಻Ïàͬ£¬ÔÚ¶¨Á¿Î¢ÉúÎï·çÏÕÆÀ¼ÛÖУ¬ÀÏÈË¡¢Ð¡º¢¡¢Ôи¾¡¢ÃâÒßȱÏݲ¡»¼ÕßµÈÃâÒßˮƽÏà¶Ô½ÏµÍµÄȺÌåÓ¦¸øÓè¸ü¶àµÄ¹Ø×¢.Òò´Ë£¬Î£º¦¼ø¶¨Ó¦¸ù¾Ý²¡Ô΢ÉúÎïÓ뱩¶ÈËȺµÄÌØÕ÷£¬¶Ô¿ÉÄܵ¼Ö½¡¿µ·çÏÕ×ö¶¨ÐÔÅжÏ.
¡¡¡¡Î£º¦¼ø¶¨ÕâÒ»²½Öè²»Êǵ±Ç°QMRAµÄÑо¿Èȵã.¶ÔÓÚ²¡ÔÌåµÄ·çÏÕ¶¨ÐÔÅжϣ¬¶à»ùÓÚÏÖÓÐÁ÷Ðв¡Ñ§¡¢ÁÙ´²Ò½Ñ§Ñо¿³É¹û.¶ÔÄ¿±ê²¡ÔÌåµÄÕç±ð£¬Ö÷Òª¾Û½¹ÓÚÈÝÒ×±¬·¢Á÷ÐС¢Ó°Ï췶Χ¹ã¡¢ÒÑÓкܶàÑо¿»ù´¡µÄ´ú±íÎïÖÖ.ͨ¹ý¶ÔÒÑ·¢±íÎÄÏ׵ĵ÷ÑзÖÎö£¬¼ÖµÚ±Þë³æ¡¢Òþæß×ӳ桢E.coli O157:H7¡¢É³ÃÅÊϾúºÍÍäÇú¸Ë¾úÒýÆðµÄ¼²²¡¾ßÓб¬·¢´ÎÊý¶à¡¢±¬·¢±ÈÀý¸ß¡¢ÖÎÁÆÐ§¹û²îµÈÌØµã£¬ÔÚÑо¿Öб»ÆÀ¼ÛÑо¿µÄƵ´Î×î¸ß.
¡¡¡¡3.2 ±©Â¶ÆÀ¼Û
¡¡¡¡±©Â¶ÆÀ¼ÛÊÇÑо¿ÈËÌåÓë·çÏÕý½é½Ó´¥µÄÐÐΪ·½Ê½ºÍÌØÕ÷£¬´Ó¶øÈ·¶¨±©Â¶ÈËȺ¶Ô½éÖÊ(Ë®¡¢Ê³Æ·µÈ)µÄÉãÈëÁ¿£¬ÔÙ¸ù¾Ý²¡ÔÌåÔÚ»·¾³½éÖÊÖÐŨ¶ÈºÍ·Ö²¼È·¶¨±©Â¶ÈËȺµÄ±©Â¶¼ÁÁ¿.±©Â¶ÆÀ¼Û°üÀ¨±©Â¶Í¾¾¶¡¢±©Â¶Çé¾°ºÍ±©Â¶Á¿¹ÀËã.±©Â¶Í¾¾¶ÊÇÖ¸²¡Ô΢ÉúÎï½øÈëÈËÌåµÄ;¾¶£¬Æ¤·ô±©Â¶¿ÉÄÜÊÇijЩ»¯Ñ§·çÏÕµÄÖØÒª¿¼ÂÇÒòËØ£¬µ«¶ÔÓÚ΢ÉúÎï·çÏÕÆÀ¹ÀÀ´Ëµ£¬×îÖ÷ÒªµÄ±©Â¶Í¾¾¶ÊÇ¿ÚÇ»ÉãÈëºÍ±ÇÇ»ÎüÈë.±©Â¶Á¿¹ÀËãÊÇÖ¸½øÈëÈËÌå²¢ÇÒ²ÎÓëг´úл·´Ó¦»òÉúÃü»î¶¯µÄÎïÖʵÄÁ¿.±©Â¶ÆÀ¹ÀÐèÒª½áºÏ¾ßÌåʼþºÍÈËȺ±©Â¶µÄ¾ßÌåÇé¿ö£¬µ÷²éÑо¿±©Â¶ÈËȺµÄÌØÕ÷¡¢±©Â¶»·¾³½éÖÊÖеÄÓк¦Òò×ÓµÄÇ¿¶È¡¢±©Â¶Ê±¼äºÍƵÂÊ£¬¹ÀËã»òÔ¤²âÓк¦ÎïÖʵı©Â¶¹ý³ÌºÍ±©Â¶Á¿£¬ÊÇQMRAÕâÖÖ×ÔÓ¼°²»È·¶¨ÒòËØ×î¶àµÄ»·½Ú£¬Ò²ÊÇĿǰÊý¾Ýȱʧ×î¶àµÄ»·½Ú.Ëü¾ßÌå°üÀ¨£º¼ì²â»·¾³½éÖÊÖдæÔÚµÄ΢ÉúÎïÊýÄ¿¡¢²âËãÆäÔÚÌØµã±©Â¶Çé¾°Ï´«²¥µ½ÈËÌåµÄÊýÁ¿.ÈËȺ±©Â¶ÆÀ¼ÛÊÇQMRAÖв»È·¶¨ÒòËØ±È½Ï¼¯ÖеÄÒ»¸öÁìÓò£¬Òò´ËÊǽ¡¿µ·çÏÕÆÀ¼ÛµÄ¹Ø¼ü²½Öè.ÆÚÍû±©Â¶¼ÁÁ¿
±íʾ.
¡¡¡¡ÒÔË®»·¾³Öв¡ÔÌåµÄ±©Â¶¼ÁÁ¿ÎªÀý£¬¦Ì±íʾËùÑо¿Ë®»·¾³Öв¡Ô΢ÉúÎïŨ¶È£¬m±íʾ±©Â¶ÈËȺһ´Î±©Â¶ËùÏûºÄµÄË®Á¿.¸ù¾Ý´Ë¹«Ê½ËùÏÔʾµÄ¹ØÏµ£¬ÒªÑо¿²¡ÔÌåµÄ±©Â¶¼ÁÁ¿£¬ÔÚ¹¹½¨ÍêÕûµÄ±©Â¶Í¾¾¶Ö®Í⣬ÓÐÁ½¸ö¹Ø¼üÒòËØ£º¢Ù²¡ÔÌåÔÚË®»·¾³ÖеÄŨ¶È£¬È·¶¨¦Ì;¢ÚÌØ¶¨ÈËȺ»ò¸öÌåÓë·çÏÕË®»·¾³½Ó´¥µÄÐÐΪ·½Ê½ºÍÌØÕ÷£¬È·¶¨m.ÒÔϾÍÕâ2·½ÃæµÄÑо¿½ø³ÌÕ¹¿ªÌÖÂÛ.
¡¡¡¡3.2.1 Ë®Öв¡ÔÌåŨ¶È
¡¡¡¡´Ó¼ì²â¶ÔÏóÀ´¿´£¬Ë®ÌåÖд«È¾ÐÔ²¡Ô΢ÉúÎïŨ¶ÈµÄÅжϷ½·¨Ö÷ÒªÓÐ3ÖÖ.
¡¡¡¡(1)Ë®Öв¡Ô΢ÉúÎïÖÖÀà¶à¡¢ÊýÁ¿ÉÙ¡¢·ÖÀëÁ¿»¯À§ÄÑ£¬¶øÖ¸Ê¾Î¢ÉúÎïͨ³£ÔÚË®»·¾³Öк¬Á¿¸ßÓÚ²¡Ô΢ÉúÎÇÒ¼ì²â·½·¨³ÉÊì.Òò´Ë¿Éͨ¹ý¼ì²â·à±ãָʾ΢ÉúÎï(Fecal Indicator Bacteria£¬FIB)µÄŨ¶È£¬½áºÏָʾ΢ÉúÎïÓ벡Ô΢ÉúÎïµÄŨ¶È±ÈÀý¹ØÏµ£¬µÃ³öË®»·¾³Öв¡Ô΢ÉúÎïµÄŨ¶È.¹úÄÚѧÕ߳𸶹ú¼´¸ù¾ÝÎÛË®Öзà´ó³¦¾úµÄ¼ì²â½á¹û¼°ÆäŨ¶È·Ö²¼º¯Êý£¬½è¼ø²¡¶¾Óë·à´ó³¦¾ú1 ¡Ã 105µÄÑо¿³É¹û£¬×öÁËÎÛË®»ØÓõÄ΢ÉúÎï·çÏÕÆÀ¹À.ÕâÖÖ·½·¨ËäÈ»°²È«ÐԸߡ¢ÇÒ¼ì²â·½·¨³ÉÊì±ã½Ý£¬µ«ÊÇÔ½À´Ô½¶àµÄÖ¤¾Ý±íÃ÷£¬Ö¸Ê¾Î¢ÉúÎïÓ벡Ô΢ÉúÎïÏà¹ØÐÔ²»Ç¿£¬²»Í¬Î¢ÉúÎïÔÚ»·¾³ÖÐÄÍÊÜÁ¦²»Í¬£¬µ±Ç°¼¸ºõûÓÐÈκÎÒ»ÖÖָʾ΢ÉúÎïÄÜÕæÊµ·´Ó³³öÌØ¶¨²¡²¡Ô΢ÉúÎïŨ¶È»òÆä±ä»¯Ë®Æ½.Òò´Ë£¬³öÓÚ¶ÔÆÀ¼Û½á¹û׼ȷÐԵĿ¼Á¿£¬ÕâÖÖ·½·¨ÕýÖð½¥±»ºóÁ½ÖÖ·½·¨ËùÌæ´ú.
¡¡¡¡(2)ÔÚ´ý²âË®ÌåÖв¡Ô΢ÉúÎïŨ¶ÈÌ«µÍ(Èç1¸ö/1000 L£¬²¢²»ÒâζûÓн¡¿µ·çÏÕ)£¬¼ì²âÊÖ¶ÎÁéÃô¶ÈÄÑÒÔ´ïµ½»ò׼ȷ¶È´ó´óϽµµÄÇé¿öÏ£¬¿É²É¼¯´ý²âË®ÌåÉÏÓεĸßŨ¶ÈË®ÌåµÄ²¡Ô΢ÉúÎïÊý¾Ý£¬È»ºóͨ¹ýÔ¤²â¿ÉÄÜÒýÆð²¡ÔÌåŨ¶È¸Ä±äµÄ´«Êä¹ý³Ì(transformation process)ºÍ´«Êä±ÈÂÊ(transformation ratio)£¬½¨Á¢´«Êä¹ý³ÌÄ£ÐÍ(transformation process model)£¬¸ù¾Ý²¡ÔÌåŨ¶ÈµÄʱ¿Õ±ä»¯Çé¿öÍÆËã³öÆÀ¼ÛË®ÌåÖеIJ¡Ô΢ÉúÎïŨ¶È.¿¼Âǵ½²¡Ô΢ÉúÎïÔÚË®»·¾³ÖеÄŨ¶ÈÆÕ±é½ÏµÍ£¬ÇÒÔÚµÍŨ¶ÈÏÂÏÖÓмì²âÊֶεÄÃô¸Ð¶ÈÓë׼ȷ¶ÈÓÐÏÞ£¬ËùÒÔÕâÖÖ·½·¨ÔÚÏÖÓÐQMRAÑо¿ÖÐÓ¦Óù㷺£¬ÓÈÆäÊÇÕë¶ÔÒûÓÃË®¡¢µØÏÂË®µÈ½ÏÇå½àË®ÌåµÄ¶¨Á¿Î¢ÉúÎï·çÏյįÀ¼Û.ÈçAn Wei¡¢Xiao Shumin¡¢CumminsµÈ¼´ÊÇͨ¹ý¼ì²âÒûÓÃˮˮԴµØÖв¡Ô΢ÉúÎïŨ¶È£¬ÔÙ¸ù¾Ý²»Í¬¸øË®³§´¦Àí¹¤ÒÕ»·½Ú¶Ô²¡Ô΢ÉúÎïµÄÃð»îÂÊÓëÉ豸ÔËÐÐÎȶ¨ÐԵȲÎÊý£¬¹¹½¨Ä£ÐÍÍÆËã³öÒûÓÃË®(tap water)Öв¡Ô΢ÉúÎïµÄŨ¶È.
¡¡¡¡(3)Ö±½Ó¼ì²âË®»·¾³Öв¡Ô΢ÉúÎïŨ¶È.Ïà½ÏÓÚǰÁ½ÖÖ·½·¨£¬Ö±½Ó¼ì²âË®»·¾³Öв¡Ô΢ÉúÎïŨ¶ÈµÄ·½·¨ÒªÇó¸ü¸ßµÄʵÑé·À»¤´ëÊ©ºÍÓÐЧµÄ¶ÔË®ÑùÖв¡Ô΢ÉúÎïŨËõ¸»¼¯ÊֶΣ¬ÊµÑéÇ¿¶È´ó.µ«ÆäÓÅÊÆÔÚÓÚÓÐЧ¼õСÁ˼ä½Ó²âËã·½·¨ÖеIJ»È·¶¨ÐÔ£¬ÔڵرíË®Ìå΢ÉúÎï·çÏÕÆÀ¼ÛÖжàÓÐÓ¦ÓÃ.
¡¡¡¡´Ó¼ì²âÊÖ¶ÎÀ´¿´£¬Ë®Öв¡Ô΢ÉúÎïŨ¶ÈµÄ¼ì²âÖ÷ÒªÓ¦Óô«Í³·½·¨¡¢ÃâÒßѧ·½·¨ºÍ·Ö×ÓÉúÎïѧ·½·¨.´«Í³·½·¨¿ÉÖ±½Ó¼ø±ð³ö¾ßÓÐÉúÎï»îÐÔµÄ΢ÉúÎ¼ÆÊý¾«È·£¬µ«±È½Ï·Ñʱ·ÑÁ¦£¬ÌرðÊǼì²â¶àÖÖ΢ÉúÎïʱ¸üÊÇÈç´Ë.½üÄêÀ´ÃâÒß·ÖÎö·¨ºÍ·Ö×ÓÉúÎïѧ΢ÉúÎï¼ì²â¼¼Êõ·¢Õ¹Î¢ÉúÎï¼ì²âÉîÈëµ½·Ö×Óˮƽ¡¢»ùÒòˮƽ£¬ÔÚË®»·¾³Î¢ÉúÎï¼ì²âÖеõ½¹ã·ºÓ¦ÓÃ.ÆäÖУ¬ÃâÒß·ÖÎö·¨¾ßÓпìËÙ¿ÉÅúÁ¿¼ì²âµÄÓŵ㣬¶àÊÊÓÃÓÚ²¡¶¾Å¨¶È½Ï¸ßʱ¼ì²â£¬¶ø»·¾³Ë®ÌåÖв¡ÔÌåŨ¶ÈµÍ£¬´Ë·¨µÄÓ¦ÓÃÊܵ½Ò»¶¨ÏÞÖÆ.PCR¼¼ÊõÒò¾ßÓÐÌØÒìÐԺá¢ÁéÃô¶È¸ß£¬²»ÊÜ»·¾³Ë®ÌåÆäËû²¡ÔÌå¸ÉÈŵÄÓÅÊÆ£¬Òѹ㷺ӦÓÃÓÚ¹úÄÚÍâµØ±íË®Ìå¡¢ÓéÀÖÓëÉú»îÓÃË®¡¢ÒûÓÃË®¡¢³ÇÊÐÎÛË®Öв¡Ô΢ÉúÎïµÄ¼ì²â.ĿǰPCR·½·¨Ò²´æÔÚ²»Äܽ«Ë®»·¾³ÖÐÒ׸ÐÐÔÓë·ÇÒ׸ÐÐԵIJ¡ÔÌåÇø·Ö¡¢ÈÝÒ׵õ½¼ÙÑôÐÔ½á¹ûµÄȱÏÝ.Ϊ¿Ë·þÉÏÊöȱÏÝ£¬ÒѳöÏÖ½«·Ö×ÓÉúÎïѧ·½·¨ÓëÃâÒßѧ¼ì²â·½·¨½áºÏ¿ª·¢³öеÄË®»·¾³²¡Ô΢ÉúÎï¼ì²â·½·¨(ÕÅСƼµÈ£¬2011;¸ßæ©æ©µÈ£¬2013)£¬ÈçIMSQPCR ¡¢FTAPCR¡¢PCRELISAµÈ·½·¨.
¡¡¡¡´ËÍ⣬ΪʹQMRA½á¹û¸ü¿É¿¿£¬ÔÚ»ñµÃÁËË®ÌåÖв¡Ô΢ÉúÎïŨ¶Èºó£¬»¹Òª¶ÔÔʼ¼ì²âÊý¾Ý½øÐд¦Àí.ÔʼÊý¾ÝµÄ´¦Àí°üÀ¨Á½²¿·Ö£¬Ò»²¿·ÖÊÇÓûØÊÕÂÊÐÞÕýÑùÆ·¼ì²â½á¹ûµÄ׼ȷÐÔ;ÁíÒ»²¿·ÖÊÇÓøÅÂÊ·Ö²¼½â¾ö²ÉÑùËæ»úÐÔ¼°Ë®Öʱ仯µÄÎÊÌâ.
¡¡¡¡3.2.2 ±©Â¶²ÎÊý
¡¡¡¡±©Â¶²ÎÊýÊÇÓÃÀ´ÃèÊöÈËÌ徺ôÎüµÀ¡¢Ïû»¯µÀºÍƤ·ô±©Â¶ÓÚ»·¾³ÎÛȾµÄÐÐΪºÍÌØÕ÷µÄ²ÎÊý.×÷Ϊ¿ÆÑ§ÆÀ¼Û»·¾³½¡¿µ·çÏյĻù´¡Êý¾Ý£¬±©Â¶²ÎÊýÑ¡ÓõÄ׼ȷÐÔÊǾö¶¨×îÖÕÆÀ¼Û½á¹û׼ȷÐԺͿÆÑ§ÐԵĹؼüÒòËØÖ®Ò».¾ÓסÌõ¼þ¡¢»î¶¯Ä£Ê½¡¢ÈËÌåÌØÕ÷²ÎÊý¡¢Éç»áÈË¿Úѧ²ÎÊýµÈ£¬ÊÇ»·¾³±©Â¶ºÍ·çÏÕÆÀ¼ÛµÄÖ÷Òª¹¤¾ßÖ®Ò».Òò´Ë£¬ÃÀ¹ú¡¢Å·Ã˵ȵØÔÚ½øÐл¯Ñ§·çÏÕÆÀ¼ÛÑо¿µÄͬʱ£¬¾Í½«±©Â¶²ÎÊýµÄÑо¿Ò²×÷ΪÖ÷Òª¹¤×÷À´Õ¹¿ª.
¡¡¡¡ÃÀ¹úÊÇÊÀ½çÉÏ×îÔ翪չ±©Â¶²ÎÊýÑо¿µÄ¹ú¼Ò.USEPAÔÚ´óÁ¿Ñо¿¹¤×÷¼°Ò»Ð©È«¹úÐÔ´ó¹æÄ£µ÷²éËù»ñÊý¾ÝµÄ»ù´¡ÉÏ£¬ÓÚ1989Äê³ö°æÁ˵Ú1°æ±©Â¶²ÎÊýÊֲᣬ²¢ÓÚ1997Äê¡¢2011Äê½øÐÐÁ½´ÎÐÞ¶©ÍêÉÆ£¬ÐγÉ×îеġ¶±©Â¶²ÎÊýÊֲᡷ.¿¼Âǵ½¶ùͯȺÌåµÄÌØÊâÐÔ£¬USEPA¸øÓè¸ü¸ßµÄÖØÊÓ£¬×¨ÃűàдÎļþÖ¸µ¼¿ÆÑй¤×÷ÕߺÏÀíÆÀ¹À¶ùͯ±©Â¶¼ÁÁ¿£¬²¢ÔÚ2008Äê·¢²¼ÁË¡¶¶ùͯ±©Â¶²ÎÊýÊֲᡷ.´ËÍ⣬USEPA»¹°ä²¼ÁËһϵÁС¶±©Â¶²ÎÊýÊֲᡷµÄÅäÌ×ÊÖ²á.±©Â¶²ÎÊýµÄÑо¿³É¹ûΪÃÀ¹ú»·¾³½¡¿µ¿ÆÑк͹ÜÀí¹¤×÷ÕßÌṩÁ˺ܺõIJο¼£¬ÔÚÍÆÐлùÓÚÕâЩ·çÏÕ¹ÜÀíºÍ·çÏÕ¾ö²ßµÄÖÆ¶ÈÖз¢»ÓÁËÖØÒª×÷ÓÃ.Å·ÃË¡¢ÈÕ±¾Ôڲο¼USEPA±©Â¶²ÎÊýÊÖ²á¿ò¼ÜµÄ»ù´¡ÉÏ£¬ÓÚ2007Äê·Ö±ð·¢²¼Á˱¾¹úÈËȺ±©Â¶²ÎÊýµ÷²é½á¹û.³ý´ËÖ®Í⣬º«¹ú¡¢°Ä´óÀûÑǵȵؾùÒÑ·¢²¼Á˱¾¹úÈËȺ±©Â¶²ÎÊýµ÷²é½á¹û.
¡¡¡¡ÎÒ¹ú±©Â¶²ÎÊýÊÖ²á±àÖÆ¹¤×÷Æð²½½ÏÍí.ÀúÊ·ÉÏ£¬½ö¿ªÕ¹¹ýһЩС¹æÄ£ÁãÉ¢µ÷²é£¬Ëù»ñµÃµÄ±©Â¶²ÎÊýÊý¾Ý·Ç³£ÓÐÏÞ.ÔÚÕâÖÖÇé¿öÏ£¬ÎÒ¹ú¿ÆÑлú¹¹ÔÚ»·¾³½¡¿µ·çÏÕÆÀ¼ÛµÄ¹ý³ÌÖжà²Î¿¼¹úÍâµÄ±©Â¶²ÎÊý.È»¶ø£¬ÓÉÓÚÈËÖÖ¡¢Éú»îϰ¹ß¡¢µØÀíÌõ¼þµÈÒòËØµÄ²»Í¬£¬¹úÍⱩ¶²ÎÊý²¢²»ÄܽϺõĴú±íÎÒ¹ú¾ÓÃñµÄ±©Â¶ÌØÕ÷.Ñо¿±íÃ÷£¬²»ºÏÀíµÄ²ÎÊý¿ÉÄܸø½¡¿µ·çÏÕÆÀ¼Û½á¹ûÔì³É½Ï´óµÄÎó²î£¬Ó°Ïì»·¾³·çÏÕÆÀ¼Û¹ÜÀíºÍ·çÏÕ¾ö²ßµÄ¿ÆÑ§ÐÔºÍÓÐЧÐÔ.2011ÄêÖÁ2012Ä꣬»·±£²¿Î¯ÍÐÖйú»·¿ÆÔºÕë¶ÔÎÒ¹ú18Ëê¼°ÒÔÉÏÈËȺ¿ªÕ¹ÁËÖйúÈËȺ»·¾³±©Â¶ÐÐΪģʽÑо¿£¬²¢ÔÚ2013Äêµ×·¢²¼ÁË¡¶ÖйúÈËȺ±©Â¶²ÎÊýÊֲᡷºÍ¡¶ÖйúÈËȺ»·¾³±©Â¶ÐÐΪģʽÑо¿±¨¸æ¡·£¬Ìî²¹Á˹úÄÚ±©Â¶²ÎÊýµÄ¿Õ°×.¸ÃÊÖ²áϵͳ·´Ó³ÁËÎÒ¹úÈËȺ»·¾³±©Â¶ÐÐΪµÄÌØµã£¬Æäʱ¼ä»î¶¯Ä£Ê½²ÎÊý¶Ô¹æ·¶ÎÒ¹úQMRA¹¤×÷Öб©Â¶²ÎÊýÑ¡ÓÃÓÐÖØÒªÒâÒå.¹ú¼Ê¹úÄÚµÄÕâЩ±©Â¶²ÎÊý¶¼´æÔÚן÷ÖÖ²»È·¶¨ÐԺͲ»Í걸ÐÔ£¬ÓдýÔÚ·çÏÕÆÀ¼ÛÁìÓò²»¶ÏÉîÈëÑо¿.
¡¡¡¡3.3 ¼ÁÁ¿·´Ó¦¹ØÏµÆÀ¼Û
¡¡¡¡¼ÁÁ¿·´Ó¦¹ØÏµÆÀ¼ÛÊÇQMRAµÄÖØÒª²¿·Ö£¬Ã»ÓÐ׼ȷ¿ÉÓõļÁÁ¿·´Ó¦¹ØÏµÊÇ·çÏÕ±íÕ÷µÄÖ÷ÒªÏÞÖÆÐÔÒòËØÖ®Ò».ÈËÌå¶Ô²¡ÔÌåµÄ·´Ó¦¿ÉÄÜÓиÐȾ¡¢Ö²¡¡¢ËÀÍöµÈÇé¿ö.ͨ³££¬¼ÁÁ¿·´Ó³Ä£ÐÍ×ÅÖØ¿¼ÂǵÄÊÇ΢ÉúÎï¼ÁÁ¿Óë¸ÐȾ·çÏÕ(Pinf)Ö®¼äµÄ¹ØÏµ.¸ù¾ÝÁ÷Ðв¡Ñ§ºÍÈËÌåÊÔÑé×ÊÁÏ£¬¿ÉÓÃÊýѧģÐÍÀ´ÃèÊö²¡ÔÌå¼ÁÁ¿ÓëÈËÌå¸ÐȾ·çÏÕÖ®¼äµÄ¼ÁÁ¿·´Ó¦¹ØÏµ.µ«¼ÁÁ¿·´Ó¦¹ØÏµÓÐÒÔÏÂȱµã£º¢Ù´ó¶àÊý²¡ÔÌåµÄ¼ÁÁ¿·´Ó¦×ÊÁϺÜÄÑͨ¹ýÁÙ´²Ñо¿ºÍÁ÷Ðв¡Ñ§µ÷²éµÃµ½£¬ËùÒԸ÷½·¨ºÜÊÜÏÞÖÆ.¢Ú²¡ÇéÔ½ÑÏÖØµÄ°¸ÀýÔ½ÈÝÒ×±»ÊÕ¼µ½Ò½ÁÆÎÀÉúͳ¼ÆÊý¾ÝÖУ¬¶ÔÓÚ¸ÐȾÈËÊýµÄͳ¼Æ¿ÉÄÜÃ÷ÏԵ͹À.¢Û»ùÓÚÈËÀàʵÑéÍâÍÆµÃµ½¼ÁÁ¿·´Ó¦¹ØÏµµÄ¹ý³Ì£¬Î´Ôø¿¼ÂÇÖ¾Ô¸ÕßÏÈǰÊÇ·ñ±©Â¶Óڴ˲¡ÔÌå.¢ÜÓɵÍŨ¶ÈÏò¸ßŨ¶È£¬Óɶ¯ÎïÊý¾ÝÏòÈËÀàÄ£Ð͵ÄÍâÍÆ¹ý³Ì£¬ÖÖÊô²îÒìÏÔÖø£¬´æÔںܴóµÄ²»È·¶¨ÐÔ.Òò´ËÕâÖÖ·½·¨Ò²ÓÐÒ»¶¨µÄ¾ÖÏÞÐÔ£¬µÃµ½µÄÄ£ÐÍ»¹ÓкܴóÐÞÕýÌáÉýµÄ¿Õ¼ä.
¡¡¡¡³£¹æÊµÑéÊÒÎÞ·¨¸»¼¯²â¶¨²¡ÔÌåºÍ²¡¶¾£¬Ö»Äܲâָʾ¾ú£¬Òò´ËÔçÆÚµÄÁ÷Ðв¡Ñ§Ñо¿Öо³£²ÉÓÃָʾ¾úΪÒÀ¾ÝÀ´ÆÀ¼Û¼ÁÁ¿·´Ó¦.ÒÔָʾ¾úΪ»ù´¡µÄ¼ÁÁ¿·´Ó¦¹ØÏµÒ²²»¶ÏµÄÊܵ½ÌôÕ½.µ±²¡ÔÌåµÄÖ±½Ó¼ì²â³ÉΪ¿ÉÄܵÄʱºò£¬¼ÁÁ¿·´Ó¦¹ØÏµÖ÷ÒªÓÐÁ½ÖÖ·½·¨£ºÒÔÉúÎï·´Ó¦»úÀíΪ»ù´¡µÄ¼ÁÁ¿·´Ó¦Ä£Ðͺ;ÑéÄ£.ÒÔ²¡ÔÌåÉúÎï·´Ó¦»úÀíΪ»ù´¡µÄÑо¿Êǽ¨Á¢ÔÚ¼ÙÉ財ÔÌå¿ÉÄܸÐȾÈËÀàµÄ×÷ÓûúÀíÖ®ÉϵÄ.×î³£ÓõÄÒÔÉúÎï·´Ó¦»úÀíΪ»ù´¡Á½ÖÖ¼ÁÁ¿·´Ó³¹ØÏµÄ£ÐÍÊÇÖ¸ÊýÄ£Ðͺͦ²´ËÉ·Ö²¼Ä£ÐÍ.ÕâÁ½ÖÖÄ£ÐÍÖУ¬¶¼¼ÙÉèÁËÁ½¸öǰÌáÌõ¼þ:¢Ù±©Â¶¼ÁÁ¿±»ÈËÌåÉãÈëµÄ¸ÅÂÊ·ûºÏpoisson·Ö²¼; ¢ÚÈÏ¿É singlehitµÄ¸ÅÄ¼´ÈÏΪһ¸ö²¡ÔÌå¾ÍÄÜÒýÆðËÞÖ÷µÄ¸ÐȾ.Á½¸öÄ£Ð͵IJî±ðÖ÷ÒªÔÚÓÚ£ºÖ¸ÊýÄ£ÐÍÈÏΪ²¡ÔÌåµÄ¸ÐȾ¼ÁÁ¿ÊÇÈ·¶¨µÄ£¬ÈËȺÖÐÿ¸ö¸öÌå¾ßÓÐÏàͬµÄ¸ÐȾ¸ÅÂÊ;¶ø¦Â²´ËÉ·Ö²¼Ä£ÐÍ¿¼ÂÇÁ˲¡ÔÌå¶Ô²»Í¬ËÞÖ÷¸ÐȾÄÜÁ¦µÄ²îÒìÐÔ£¬²¢¼ÙÉ財ÔÌåµÄ¸ÐȾ¼¸ÂÊrµÄȡֵ·ûºÏbeta·Ö²¼.Ò»°ãÀ´Ëµ£¬¦Â²´ËÉ·Ö²¼Ä£ÐÍÒª±ÈÖ¸ÊýÄ£ÐÍÆ½»ºÒ»Ð©.Ö¸ÊýÄ£Ðͼòµ¥·½±ã£¬µ«µÃµ½µÄ½á¹û½ÏΪ´Ö·Å£¬ÔÉú¶¯ÎïºÍ²¡¶¾¶àÑ¡ÓÃÖ¸ÊýÄ£ÐÍ.±í 2ÊáÀíÁËÎÄÏ×Öб¨µÀµÄ³£¼û²¡Ô΢ÉúÎï×îÊʼÁÁ¿·´Ó¦²ÎÊýÖµ.


±í2 ²»Í¬Î¢ÉúÎïµÄ×î¼ÑÄâºÏ¼ÁÁ¿·´Ó¦Ä£ÐÍÓë²ÎÊý
¡¡¡¡Óɱí 2²»ÄÑ·¢ÏÖ£¬Í¬Ò»²¡ÔÌå¿ÉÄܶÔÓ¦²»Í¬µÄ¼ÁÁ¿·´Ó¦Ä£ÐͺͶà¸ö²ÎÊýÖµ.ÕâÊÇÒòΪͬһ¼ÁÁ¿µÄÏìÓ¦½á¹û£¬³ýÈ¡¾öÓÚ΢ÉúÎïµÄ¶¾Á¦¡¢¸ÐȾÐÔµÈÒòËØÍ⣬»¹ºÍËÞÖ÷ÃâÒßÐÔÄÜ¡¢»·¾³µÈÒòËØÏ¢Ï¢Ïà¹Ø.¶øÇÒ£¬²»Í¬µÄÍÆµ¼¼ÁÁ¿·´Ó¦¹ØÏµÄ£ÐͲÎÊýµÄÁÙ´²ÊÔÑéÖ®¼äÒ²´æÔÚ²îÒì(Ö÷ÒªÊDz¡ÔÖꡢʵÑéÖ¾Ô¸ÕߵIJîÒì)£¬ÕâЩʵÑé½á¹û±¾Éí¾Í´æÔںܴóµÄ²»È·¶¨ÐÔ.ËùÒÔ£¬¶ÔÓÚ¼ÁÁ¿·´Ó¦Ä£ÐͺͲÎÊýµÄÑ¡Ôñ£¬Ó¦Çå³þÄ£ÐͺͲÎÊýÖµµÄÀ´ÁúÈ¥Âö£¬½áºÏµ±µØ²¡ÔÖêµÄÖ²¡Á¦ºÍ¸ÐȾ·¶Î§ÔñÑ¡ºÏÊʵIJÎÊýÖµ½øÐж¨Á¿¼ÆËã.¾ÑéÄ£ÐÍÊDz»ÓüÙÉ財ÔÌåµÄÉúÎï·´Ó¦»úÀí£¬¶øÊÇÒÔ»¯Ñ§Æ··çÏÕÆÀ¼ÛÖг£ÓõľÑéÄ£ÐÍÃèÊö²¡ÔÌåµÄ¼ÁÁ¿·´Ó¦¹ØÏµ.ÔÚ·çÏÕÆÀ¼ÛÖбȽÏÊܹØ×¢µÄÓÐloglogistic¡¢ logprobitºÍWeibullÄ£ÐÍ.
¡¡¡¡3.4 ·çÏÕ±íÕ÷
¡¡¡¡·çÏÕ±íÕ÷ÊÇΣº¦¼ø¶¨¡¢±©Â¶ÆÀ¼ÛºÍ¼ÁÁ¿·´Ó¦¹ØÏµ3¸ö²½ÖèµÄ×ۺϣ¬Í¬Ê±Ò²ÊÇÁ¬½Ó΢ÉúÎ。¿µ·çÏÕÆÀ¼ÛºÍ΢ÉúÎï·çÏÕ¹ÜÀíµÄÇÅÁº.·çÏÕ±íÕ÷ÀûÓÃÉÏÒ»²½ÖèµÄ¼ÁÁ¿·´Ó¦Ä£ÐÍ£¬½áºÏ±©Â¶Ñо¿£¬È·¶¨Óк¦½á¹û·¢ÉúµÄ¸ÅÂÊ£¬¿É½ÓÊܵķçÏÕˮƽ¼°ÆÀ¼Û½á¹ûµÄ²»È·¶¨ÐԵȣ¬²¢½øÐбíÊö£¬Îª·çÏÕ¹ÜÀíÕßÌṩÏêϸ¶ø×¼È·µÄÆÀ¼Û½á¹û.ÒòΪ²¡Ô΢ÉúÎï½øÈëеÄËÞÖ÷ºó£¬ËÞÖ÷¿ÉÄܳÉΪеĴ«È¾Ô´£¬ËùÒÔ²¡Ô΢ÉúÎï³ýÁË¡°»·¾³ÈË¡±µÄ´«²¥Í¾¾¶Í⣬»¹¿ÉÒÔͨ¹ý¡°ÈËÈË¡±»ò¡°ÈË»·¾³ÈË¡±µÈ¶þ¼¶´«²¥·½Ê½¸ÐȾ.»ùÓÚ´Ë£¬Óֿɽ«¶¨Á¿Î¢ÉúÎï·çÏÕÆÀ¹À·ÖΪ¶¯Ì¬QMRAºÍ¾²Ì¬QMRA.¶¯Ì¬QMRA¿¼ÂÇÁËÈËȺµÄ¶¯Ì¬Ë®Æ½£¬Ä£ÐͲÎÊýÉæ¼°ËùÓеĴ«²¥Â·¾¶.¾²Ì¬QMRA¾Û½¹ÓÚ¡°»·¾³ÈË¡±µÄµ¥Ò»±©Â¶Í¾¾¶£¬²¢ÈÏΪ¶àÖØ±©Â¶»òÑ»·±©Â¶µÄÇé¿öÊÇÏ໥¶ÀÁ¢µÄʼþ£¬ÕâÖÖÆÀ¹À·½Ê½Òþº¬µÄǰÌáÊǶþ¼¶´«²¥Í¾¾¶¿ÉºöÂÔ²»¼Æ.¶¯Ì¬QMRAËäÈ»½á¹û¸ü¾«È·£¬È´¹ýÓÚ¸´ÔÓ£¬ÆÀ¼Û³É±¾¸ß¡¢ÄѶȴó£¬Ä¿Ç°¶àÒÔ¾²Ì¬QMRAΪÖ÷.¿¼Âǵ½ÆÀ¼ÛÖÕµãÓ벻ȷ¶¨ÐÔ·ÖÎöµÄ·½·¨µÄ²»Í¬£¬·çÏÕ±íÕ÷ÓжàÖÖÐÎʽ.
¡¡¡¡3.4.1 ÆÀ¼ÛÖÕµã
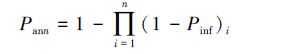
¡¡¡¡·çÏÕÆÀ¼Û×î³£ÓõÄÐÎʽÊÇPann£¬±íʾ¸öÌåÔÚ1ÄêµÄʱ¼äÄڵĸÐȾ·çÏÕ.¼ÙÉèÿ´Î±©Â¶Ìõ¼þÏ£¬ËÞÖ÷µÖ¿¹¸ÐȾµÄÄÜÁ¦¶¼²»±ä»¯£¬ÄÇôÒÔPann±íÕ÷Äê¸ÐȾ·çÏյļÆËã¿É±íʾΪ:
¡¡¡¡
¡¡¡¡ÆäÖУ¬nΪ1ÄêÄڵı©Â¶´ÎÊý£¬Pinf±íʾ1´Î±©Â¶¸ÐȾ²¡Ô΢ÉúÎïµÄ¸ÅÂÊ.ÕâÖÖÒÔ¸ÐȾ·çÏÕΪÆÀ¼ÛÖÕµãµÄ·½Ê½Êܵ½ÁËѧÕßÃǵĹ㷺ÖÊÒÉ£¬ÒòΪ²»ÊÇËùÓеĸÐȾ¶¼»áÖ²¡£¬PannÃèÊöµÄ¸ÐȾ·çÏÕPinf£¬²¢²»Äܺܺõķ´Ó³³öÕæÊµµÄÖ²¡·çÏÕPill.¸ù¾Ý¸ÐȾÈËȺÖеÄÖ²¡±ÈÀý£¬¿ÉµÃ³öPill£¬È»¶ø£¬Ö²¡·çÏÕÈ´²»ÄÜÇø·Ö¼²²¡ÑÏÖØ³Ì¶ÈµÄ²îÒì¶ÔÉíÌ彡¿µµÄÓ°Ïì.ËùÒÔ˵£¬²»Í¬²¡ÔÌå¶Ô²»Í¬ÃâÒß×´¿öÈËȺµÄ¸ÐȾ¿ÉÄܵ¼Ö²»Í¬µÄ¼²²¡£¬¼²²¡²»Í¬¶ÔÈËÌåµÄ½¡¿µÓ°ÏìÒ²¾Í²»Í¬£¬ÕâЩÐÅÏ¢ÔÚPannÖж¼ÄÑÒÔ»ñÈ¡.
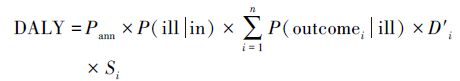
¡¡¡¡ÎªÁËÔÚÆÀ¼Û½á¹ûÖз´Ó³³ö¸ÐȾËùµ¼Ö½¡¿µÎÊÌâµÄÑÏÖØ³Ì¶È£¬Ô½À´Ô½¶àµÄQMRAÑо¿¿ªÊ¼²ÉÓÃÊÀ½çÎÀÉú×éÖ¯(WHO)ÍÆ¼öµÄ¼²²¡¸ºµ£¼ÆËã·½·¨¡ª¡ªÉ˲е÷ÕûÉúÃüÄêDALY(Disability Adjusted of Life Years£¬DALY)×÷ΪÆÀ¼ÛµÄÖÕµã.DALY ÊÇÒÔʱ¼äΪ³ß¶È£¬Óɼ²²¡ËÀÍöºÍ¼²²¡É˲жøËðʧµÄ½¡¿µÉúÃüÄêµÄ×ۺϲâÁ¿£¬ÒÔpppy(per person per year£¬pppy)Ϊµ¥Î».ËüÇÉÃîµØ°Ñ¸ÐȾ¸ÅÂʼ°¸ÐȾºó¿ÉÄÜÒý·¢µÄ²»Í¬Ö¢×´¿¼ÂÇÔÚÄÚ£¬¶øÇÒ½«¸ÐȾ·çÏÕÒÔ¼²²¡¸ºµ£µÄ;¾¶±íʾ³öÀ´.¼ÆËãij¸ø¶¨ÈËȺµÄDALY£¬¼´Êǽ«¸ÃÈËȺµÄËðʧÉúÃüÄêºÍÉ˲ÐÉúÃüÄê½øÐÐ×ۺϼÆË㣬ÔÙÒÔÉúÃüÄêµÄÄêÁäÏà¶ÔÖµ(ÄêÁäȨÊý)ºÍʱ¼äÏà¶ÔÖµ(discounting rate ÌùÏÖÂÊ)×÷¼ÓȨµ÷Õû.DALYÊÇÉúÃüÊýÁ¿ºÍÖÊÁ¿ÒÔʱ¼äΪµ¥Î»µÄ×ۺ϶ÈÁ¿.Æä±í´ïʽΪ£º
¡¡¡¡
¡¡¡¡Ê½ÖУ¬PannΪannual infection probabilityÄê¸ÐȾ·çÏÕ;P(ill|in)ΪÒѸÐȾµÄ¸öÌåµÃ²¡µÄ·çÏÕ;D¡äiΪµÚi´ÎÉú²¡³ÖÐøµÄʱ¼ä(ÒÔÄêΪʱ¼äµ¥Î»);SiΪ¼²²¡ÑÏÖØ³Ì¶ÈµÄÈ¨ÖØÏµÊý(Êý×ÖÔ½´ó±íʾ¼²²¡Î£º¦Ô½´ó£¬0´ú±íÉíÌ彡¿µ£¬1´ú±í¼²²¡ÑÏÖØµ¼ÖÂËÀÍö)
¡¡¡¡ÓëPannÏà±È£¬DALY²»½öÄÜʶ±ð¼±ÐÔ²¡µÄ·çÏÕ(È縹к)£¬Ò²ÄÜʶ±ð³ö¸üÑÏÖØµÄ¼²²¡·çÏÕ(ÈçÍäÇú¸Ë¾úÒýÆðµÄ¼ªÀ¼°ÍÀ××ÛºÏÕ÷)£¬ÇÒ±ãÓÚÓëÆäËû·çÏÕÆÀ¹ÀÀàÐ͵Ľá¹ûºáÏò¶Ô±È£¬ÆäÆÀ¼Û½á¹û±íÕ÷µÄÓÅÊÆÏ൱ͻ³ö.È»¶ø£¬DALYµÄ¸ÅÄî½ÏУ¬½ü¼¸Ê®ÄêÀ´£¬ËäÈ»¸÷¹úѧÕß¶ÔÉ˲Ð״̬ÏÂÉú´æµÄ·Ç½¡¿µÉúÃüÄêµÄ²âÁ¿½øÐÐÁ˲»ÉÙÑо¿£¬µ«È±ÉÙ¸ü¶àÁ÷Ðв¡Ñ§µÄÊý¾ÝÖ§³ÅÒÀÈ»ÊÇÏÞÖÆËüÓ¦ÓõÄÖ÷ÒªÒòËØÖ®Ò».
¡¡¡¡·çÏÕ±íÕ÷µÄ×îÖÕÄ¿µÄÊÇÅжϷçÏյĴóС£¬½ø¶ø¸ù¾Ý·çÏÕÆÀ¼Û½á¹û¾ö¶¨Ðж¯.¾¿¾¹¸ÃÒÔʲôÑùµÄ·çÏÕãÐÖµ×÷Ϊ¿É½ÓÊܵĽ¡¿µ·çÏÕˮƽ£¬½áÂÛ²»ÒË.¹ú¼Ê¹úÄڵĶàÊýÑо¿½«ÃÀ¹ú»·±£ÊðÔÚ»¯Ñ§·çÏÕÆÀ¹ÀÖÐÍÆ¼öµÄ°©Ö¢ãÐÖµ10-4ÓÃ×öQMRAÖÐPannµÄãÐÖµ.¶øUSEPAÉèÁ¢µÄ»¯Ñ§Ö°©·çÏÕ10-4¿É½üËÆµÈÓÚ10-5DALYs pppy£¬Òò´Ë£¬¿É½«10-5DALYs pppyÓÃ×÷·çÏÕãÐÖµ.ÊÀ½çÎÀÉú×éÖ¯ÍÆ¼öÁ˸üÑÏ¿ÁµÄˮý´«²¥²¡Ô΢ÉúÎï·çÏÕãÐÖµ10-6 DALYspppy£¬¸ÃãÐÖµÒѱ»°Ä´óÀûÑÇË®ÖʹÜÀíÏà¹Ø²¿ÃŲÉÄÉ.×ÜÖ®£¬ÎÞÂÛÊÇÓÃPannµÄÐÎʽ»¹ÊÇÓÃDALYµÄÐÎʽ±íÕ÷·çÏÕ£¬Ä¿Ç°ÉÐÇÒûÓÐÒ»¸öͳһִÐеķçÏÕãÐÖµ±ê×¼.
¡¡¡¡3.4.2 ²»È·¶¨ÐÔ·ÖÎö
¡¡¡¡QMRAËùÓõĻù±¾·çÏÕ±íÕ÷·½·¨ÓÐÁ½ÖÖ£º¢Ù¾ö¶¨ÐÔÆÀ¼Û£¬·çÏÕÊÇÒ»¸ö¹Ì¶¨µÄÊýÖµ.¢ÚËæ»ú·ÖÎö£¬ËüÊǶԱ©Â¶¼ÁÁ¿ºÍ·çÏÕ·Ö²¼½øÐмÆË㣬ÀûÓò»È·¶¨ÏµÍ³·ÖÎöµÄ·½·¨¼ÆËã³ö½¡¿µ·çÏÕ£¬´Ó¶øµÃµ½·çÏյķֲ¼·¶Î§¡¢¾ùÖµ¡¢¼«ÖµµÈ.
¡¡¡¡QMRA·¢Õ¹Ç°ÆÚ£¬µÚÒ»ÖÖ¾ö¶¨ÐÔÆÀ¼Û±»¹ã·º²ÉÓÃ.Ö÷ÒªÔÒòÊÇÕâÖÖµãÆÀ¼Û½á¹ûһĿÁËÈ»£¬¼òµ¥Ö±½Ó£¬·½±ã·çÏÕ¹ÜÀíÕß¹µÍ¨ÀûÓÃ.¿ÉÊÇ£¬Ò²ÕýÒòΪµãÆÀ¼ÛÌṩµÄÐÅÏ¢Á¿Ì«ÉÙ£¬·´¶øÈÝÒ×´«´ï´íÎóµÄÐÅÏ¢£¬ÈÃÈËÎóÒÔΪ·çÏÕÊÇÈ·¶¨µÄ;»òÕߣ¬Ôì³É²»¿ÆÑ§µÄ·çÏÕ½á¹ûÍÆË㣺ÎóÒÔΪµ±ÊäÈë¶Ë²ÉÓÃ×î´óµÄËæ»úÊýʱ£¬¼ÆËã³öÀ´µÄ½á¹û»á¿¿½ü·çÏÕ×î´óÖµ.
¡¡¡¡¾ö¶¨ÐÔÆÀ¼Û¶à´Ó·çÏÕ¿ØÖƵĽǶȳö·¢£¬Óñ£ÊصĴ¦Àí·½·¨²»È·¶¨ÐÔÎÊÌ⣬ÕâËäÈ»¾ßÓÐÒ»¶¨µÄºÏÀíÐÔ£¬È»¶ø´ÓÐÞ¸´ºÍ¹ÜÀí³É±¾µÄ½Ç¶ÈÀ´¿´ÏÔÈ»ÊDz»ºÏÀíµÄ.µÚ¶þÖÖËæ»ú·ÖÎöµÄ·½·¨Éæ¼°µ½¶ÔQMRAµÄ²»È·¶¨ÐÔ½øÐÐÑо¿£¬¾¡¿ÉÄܵÄÃèÊöÆÀ¼Û½á¹ûµÄ×ܵIJ»È·¶¨ÐÔ.×ܵIJ»È·¶¨ÐԼȰüÀ¨¶ÔÆÀ¼Û²ÎÊý¡¢Ä£ÐͺÍÌØ¶¨Ï¸½ÚÈÏÖªµÄȱ·¦¶øÔì³ÉµÄ²»È·¶¨ÐÔ£¬Ò²°üÀ¨Î¢ÉúÎïµÄʱ¿Õ±ä»¯¡¢¸öÌå²îÒìËù´øÀ´µÄ¶à±äÐÔ.²»È·¶¨ÐԺͶà±äÐÔ¶¼¿ÉÒÔÓøÅÂÊÃܶȷֲ¼º¯Êý±í´ï.ÖµµÃ×¢ÒâµÄÊÇ£¬²»È·¶¨ÐÔÀ´×ԶԿ͹ÛÊÀ½çÈÏÖªµÄ֪ʶ²»È«Ã棬²»Í걸£¬ÆÀ¼Û¹ý³ÌÖеÄÎó²î£¬¿ÉÒÔͨ¹ýÑо¿µÄÉîÈëÓë·½·¨µÄÓÅ»¯¼õÉÙ£¬¶ø¶à±äÐÔÒýÆðµÄÎó²îÀ´×Կ͹ÛÊÀ½çÄÚÔÚµÄËæ»úÐÔ£¬Ö»ÓÐͨ¹ý¸Ä±äÑо¿µÄϵͳ²ÅÓпÉÄܼõС.
¡¡¡¡Õû¸öÆÀ¼Û¹ý³ÌµÄÿһ²½¶¼´æÔÚ×ÅÒ»¶¨µÄ²»È·¶¨ÐÔ£¬Ö÷Òª¼¯ÖÐÔÚ±©Â¶ÆÀ¼ÛºÍ¼ÁÁ¿·´Ó¦Ä£ÐÍÁ½¸ö»·½Ú.·çÏÕÆÀ¼ÛÖеIJ»È·¶¨ÐÔÖ÷Òª·ÖΪÈýÀࣺ²ÎÊý²»È·¶¨ÐÔ¡¢Ä£ÐͲ»È·¶¨ÐÔ¡¢ÆÀ¼Û·½°¸²»È·¶¨ÐÔ.²ÎÊýµÄ²»È·¶¨ÐÔÖ÷ÒªÀ´Ô´ÓÚ¶Ô¸÷ÖÖÖ¸±êµÄ²âÁ¿ºÍ±íÕ÷.²ÎÊý²»È·¶¨ÐÔ°üÀ¨²âÁ¿Îó²î¡¢È¡ÑùÎó²îºÍϵͳÐÔÎó²î.³£Óõ͍Á¿·ÖÎö²ÎÊý²»È·¶¨ÐԵķ½·¨ÓУºlikelihood ratio£¬bootstrap£¬Bayesia£¬ÒÔ¼°Çø¼ä·¨.²»È·¶¨ÐÔϵͳ·ÖÎöµÄ·½·¨Ö±½Ó¹ØÏµµ½QMRAµÄ×îÖÕ½á¹û£¬ÊÇQMRAÑо¿¹¤×÷µÄÈȵãºÍÄѵã.ÃÀ¹ú¹ú¼ÒÑо¿Î¯Ô±»áÔøÖ¸³ö£¬²»È·¶¨ÐÔ·ÖÎöÊÇÒ»ÇзçÏÕÆÀ¹À×î¹Ø¼üµÄ²½Ö裬Ŀǰ¶à²ÉÓÃËæ»ú·ÖÎöµÄ·½·¨½â¾ö²»È·¶¨ÐÔÎÊÌ⣬¶ÔQMRAµÄ·çÏÕ½øÐж¯Ì¬±íÕ÷.ÆäÖÐÃÉÌØ¿¨ÂåÄ£ÄâÔËÓøÅÂÊÃܶȷ½·¨´«²¥²ÎÊýµÄ²»È·¶¨ÐÔ£¬±È½Ï·½±ãµØ´¦ÀíÁ˸´ÔÓÄ£ÐÍÖеIJ»È·¶¨ÐÔÎÊÌ⣬ÔÚ·çÏÕ±íÕ÷ÖÐÓ¦ÓÃÔ½À´Ô½ÆÕ±é.ÒòΪÃÉÌØ¿¨ÂåÄ£ÐÍÔÚËæ»úÊýµÄ²úÉúºÍÁªºÏ·Ö²¼µÄÈ·¶¨·½Ãæ¹ý¶àµÄÒÀÀµÓÚ¼Ù¶¨ºÃµÄ·Ö²¼£¬ËùÒÔ·çÏյķֲ¼½¨Á¢ÔÚ²¡ÔÌå·Ö²¼ÒÑÖªµÄǰÌáÏ£¬Õâ¾ÍÐèÒª¸ü¶àµÄÊý¾Ý¶ÔÆä·Ö²¼µÄÐÎʽ½øÐмìÑé.Ö»ÓÐÏÈÐγÉϵÁпɿ¿µÄËæ»úÊý£¬²ÅÄܳɹ¦ÊµÐÐÃÉÌØ¿¨ÂÞÄ£Äâ¼ÆËã.ºÜ¶à¹ØÓÚÃÉÌØ¿¨ÂÞÄ£Ð͵ÄÑо¿¼´ÊÇ×ÅÑÛÓÚ²úÉúËæ»úϵÊý·½·¨µÄÓÅ»¯.ÈçÕŽ¨ÁúµÈ(2010)ÀûÓÃLogistic »ìãçϵͳµü´ú²úÉúËæ»úÊý£¬ñîºÏÓÚÃÉÌØ¿¨ÂÞÄ£ÐÍ£¬ÆÀ¼ÛÁËÎ÷°²ÊÐijÎÛË®´¦Àí³§µÄÔÙÉúË®³öË®µÄ½¡¿µ·çÏÕ;¶øÓ¦Óù㷺µÄÂí¶û¿Æ·òÁ´ÃÉÌØ¿¨Âå·½·¨(MCMC)£¬¼´Êǽ«Markov ¹ý³ÌÒýÈëµ½ÃÉÌØ¿¨ÂåÄ£ÄâÖУ¬ÊµÏÖÁ˳éÑù·Ö²¼ËæÄ£ÄâµÄ½øÐжø¸Ä±äµÄ¶¯Ì¬Ä£Äâ.»ùÓÚ²ÎÊý²»È·¶¨ÐÔºÍÄ£ÐͲ»È·¶¨ÐÔ£¬µÃ³öµÄÆÀ¼Û·½°¸Ò²¾ßÓв»È·¶¨ÐÔ.Çé¾°·ÖÎöÊÇÒ»ÖÖ³£ÓõÄÃèÊöÆÀ¼Û·½°¸²»È·¶¨ÐԵķ½·¨.
¡¡¡¡4 QMRAÑо¿ÓëÓ¦Ó÷ÖÎö
¡¡¡¡1998¡ª2014Äê¼äSCIÊý¾Ý¿âÊÕ¼µÄÒÔˮý½é¶¨Á¿Î¢ÉúÎï·çÏÕÆÀ¹ÀΪÖ÷ÌâµÄÏà¹ØÑо¿129ƪ£¬Äê¶È·¢ÎÄÁ¿ÕûÌå³ÊÏÖÉÏÉýÇ÷ÊÆ.°Ä´óÀûÑÇ¡¢ÃÀ¹úÓëºÉÀ¼·¢ÎÄÁ¿ÃûÁÐǰÈý£¬¾ùÕ¼×Ü·¢ÎÄÁ¿µÄ15%ÒÔÉÏ.Öйú½öÖпÆÔºÉú̬»·¾³Ñо¿ÖÐÐÄ¡¢±±¾©ÁÖÒµ´óѧ¡¢ÖйúÈËÃñ½â·Å¾üµÚÈý¾üÒ½´óѧ¡¢ºÓÄÏÀí¹¤´óѧµÈÉÙÊý¼¸¼Ò¿ÆÑлú¹¹ÓÐÑо¿³É¹û¿¯³ö(.µ±Ç°¸ÃÀàÑо¿ÁìÓòÖ÷Òª¹Ø×¢ÓÚË®»·¾³»òË®´¦Àí¼¼ÊõÓëÈËÌ彡¿µµÄ¹ØÏµ.ÀýÈçµØ±íË®²¡ÔÌå·çÏÕÔ¤²â£¬ÒûÓÃˮˮÖÊ·çÏÕ£¬º£Ì²²¡ÔÌå·çÏÕ¹ÜÀí£¬µØÏÂË®·çÏÕ¹ÜÀí£¬ÖÐË®»ØÓ÷çÏÕ(Hamilton et al. 2005)£¬ÎÛË®¹à¸È£¬Èç±í 3Ëùʾ.ÃÜЪ¸ùÖÝÁ¢´óѧ½¨Á¢Ò»¸ö¿ª·ÅµÄQMRAµÄά»ù°Ù¿Æ(QMRA Wiki).QMRA WikiÌṩÁË´óÁ¿ÊµÓõÄQMRAµÄÊý¾Ý×ÊÁÏ£¬ÊýѧģÐÍ¡¢°¸ÀýÑо¿ÒÔ¼°·çÏÕÆÀ¼Û¹¤¾ß£¬ÎªQMRAµÄÑо¿ÓëÓ¦ÓÃÌṩÁËÓÐÁ¦µÄÖ¸µ¼.
±í3 ¹ú¼ÊQMRAµäÐͰ¸Àý·ÖÎö
¡¡¡¡×¢£º1.BMPbest management practise£¬ÁÙºÓÇøÓòÉèÖÃÕ¤À¸½ûÄÁ´ëÊ©¶ÔºÓÁ÷²¡Ô΢ÉúÎï·çÏÕµÄÓÐЧÐÔÆÀ¹À;2.MARmanaged aquifer recharge£¬º¬Ë®²ã²¹¸ø¹ÜÀí;3.¿¼²ìÔÚ˽ÈËÂ̵ؽ½¹àµÄÇ龰ϵÄÈýÖÖ±©Â¶Í¾¾¶£¬³£¹æ±©Â¶Ö¸Òò½Ó´¥Ö²Îï¡¢²ÝƺµÈÖ±½ÓÉãÈëµÄ£¬Ë®ÎíÉãÈëÖ¸½½Ë®Ê±ÎüÈëµÄÆøÈܽº;4.ÆäËû¼ÁÁ¿·´Ó¦Ä£ÐÍÓëÏà¹Ø²ÎÊý²Î¼û;5. ÈÕ³£ÒûË®2.72 LÖÐÉúˮռ±È5.65%£¬Å¼È»ÉãÈë°üÀ¨£ºË¢ÑÀ¡¢¹ûÊ߲;ߵȲÐÁôË®µÄÉãÈë;6.¶ÔÃâÒßȱÏÝÈËȺ²ÉÓÃÖ¸ÊýÄ£ÐÍ£¬ÃâÒß¹¦Äܽ¡È«ÈËȺ²ÉÓæ²´ËÉ·Ö²¼Ä£ÐÍ;7.ÓêÌì¾ÓÃñÇøÅÅË®¡¢¹¤ÒµÅÅË®¡¢Å©Òµ¾¶Á÷¡¢ºÏÁ÷ÖÆÒçÁ÷ÎÛË®¡¢Áֵؾ¶Á÷;8£ºÁ½³æÖ¸Î¢Ð¡Òþæß×Ó³æºÍÀ¶ÊϼֵڱÞë³æ;9.Ö¸ÊýÄ£ÐÍ£ºÏÙ²¡¶¾(r=0.4172)¡¢Òþæß×Ó³æ(r=0.05)¡¢¼ÖµÚ±Þë³æ²¡(r=0.02);²´ËÉ·Ö²¼Ä£ÐÍ£º³¦µÀ²¡¶¾(¦Á£¬¦Â=0.401£¬227.2)¡¢ÅµÍ߿˲¡¶¾(¦Á£¬¦Â=0.04£¬0.055)¡¢ÂÖ×´²¡¶¾(¦Á£¬¦Â=0.2531£¬0.4265)¡¢É³ÃÅÊϾú(¦Á£¬¦Â=0.33£¬139.9).
¡¡¡¡ÖÐÎĺËÐÄÆÚ¿¯·¢±íÂÛÎĵÄͳ¼Æ½á¹û±íÃ÷£¬½¡¿µ·çÏÕÆÀ¼ÛÔÚ»·¾³·çÏÕÆÀ¼ÛÁìÓòµÄÕ¼±È³ÊÏÖÖðÄêÉÏÉýÇ÷ÊÆ.µ±Ç°£¬¹úÄÚQMRAµÄÑо¿¶ÔÏó¶à²àÖØÓÚÔÙÉúË®ÀûÓ㬶ÔÒûÓÃˮ΢ÉúÎï·çÏÕÒ²ÓÐÉæ¼°£¬µ«¶Ô½ºÓºþ²´µÈµØ±íË®Ìå¼°µØÏÂË®µÄ΢ÉúÎ。¿µ·çÏÕÑо¿¿ªÕ¹½ÏÉÙ£¬¶øÑϸñ»ùÓÚQMRA¿ò¼ÜµÄÑо¿¸üÉÙ.±í 4ÁгöÁ˹úÄÚˮý´«²¥²¡Ô΢ÉúÎﶨÁ¿·çÏÕÆÀ¼ÛµÄµäÐͰ¸Àý.
±í4 ¹úÄÚQMRAµäÐͰ¸ÀýÑо¿
¡¡¡¡¹úÄÚQMRAÏà¹ØÑо¿Ïà¶ÔÖͺó£¬ÌåÏÖÔÚÆÀ¼ÛÁìÓòµ¥Ò»¡¢ÆÀ¼Û΢ÉúÎïÖÖÀ಻×㡢ˮÌ岡Ô΢ÉúÎï¼ì²âÊÖ¶ÎÂäºó¡¢²»È·¶¨ÐÔ·ÖÎöȱʧµÈ·½Ãæ.¹úÄÚˮý½éQMRAÑо¿¼¯ÖÐÓÚÖÐË®»ØÓÃÓëÔÙÉúˮ΢ÉúÎïÏÞÖÆ±ê×¼ÖÆ¶¨ÁìÓò£¬È´ÏÊÓÐѧÕß¶ÔºÓÁ÷¡¢ºþ²´µÈµØ±íË®ÌåµÄ΢ÉúÎï·çÏÕÏÖ×´½øÐÐÆÀ¼Û.΢ÉúÎïÖ¸±ê·½Ã棬¹úÄÚÑо¿¶à¹Ø×¢Á½³æ¡¢Ö¸Ê¾Î¢ÉúÎïÓëÉÙÊýµÄÖ²¡¾úÓ벡¶¾£¬Ö¸±ê·¶Î§ÓдýÀ©´ó.ÔÚ¼ì²â²ãÃæ£¬¹ú¼ÊÉÏ´ó¶àÑо¿ÒѾ»ùÓÚ²¡Ô΢ÉúÎïµÄŨ¶È»ò¼ÁÁ¿Êý¾Ý¿ªÕ¹;¶àÊý¹úÄÚѧÕßµÄÑо¿ÈÔÊÇ»ùÓÚ×ܴ󳦾ú(Total coliform£¬TC)¡¢·à´ó³¦¾ú(Fecal coliform£¬FC)µÈָʾ΢ÉúÎ↑չ.´ËÍ⣬¹úÄÚÏà¹ØÑо¿ËäȻҲ³ÐÈÏÆÀ¹À¹ý³ÌÖдæÔÚ¸÷ÖÖ²»È·¶¨ÐÔ£¬µ«ÒÀÈ»ÓÃ×îÃô¸ÐÔÔòѡȡ²ÎÊý£¬ÒÔÈ·¶¨ÐÔÆÀ¼Û³ÊÏÖ½á¹û£¬ÕâÑùµÄÆÀ¼Û½á¹ûÍùÍùÆ«¸ß.
¡¡¡¡QMRA·½·¨²»½ö¿ÉÒÔÆÀ¼Û¸ÉÔ¤´ëÊ©ÔÚ½µµÍÈËȺ·¢²¡·çÏÕÖеÄÒâÒ壬ҲÄܸù¾Ý¿É½ÓÊܵķçÏÕΪˮƽ½á¹ûµ¼ÏòÖ¸µ¼±ê×¼ÏÞÖµµÄÄⶨ.Èç¹ûÔÙ¿¼ÂǾ¼ÃÒòËØ£¬»¹¿ÉÒÔ½øÐгɱ¾Ð§Òæ·ÖÎö.Òò´Ë£¬×ÊÔ´¡¢»·¾³ºÍʳƷ¹ÜÀí²¿ÃÅÒ²¿ªÊ¼Ó¦ÓÃQMRAÀ´ÎªË®×ÊÔ´Ë®»·¾³ºÍʳƷ°²È«¹ÜÀíÌṩ¿ÆÑ§ÒÀ¾Ý.ÃÀ¹ú»·±£ÊðÊ×´ÎÓ¦ÓÃQMRAÎªÖÆ¶¨µØ±íË®´¦Àí¹æ³ÌÌṩ±Þë³æºÍ²¡¶¾µ¼ÖµĽ¡¿µ·çÏյĿÆÑ§ÒÀ¾Ý.ºÉÀ¼ÒÔÒþæß×ӳ桢¼ÖµÚ±Þë³æ¡¢ÍäÇú¸Ë¾ú¡¢³¦µÀ²¡¶¾Îª·çÏÕÔ´²âËãÆä¶ÔÒûÓÃË®µÄ½¡¿µ·çÏÕ£¬°Ä´óÀûÑÇÒÔÂÖ×´²¡¶¾¡¢ÏÙ²¡¶¾Ìæ»»³¦µÀ²¡¶¾×÷ΪÆäÔÙÉúË®·çÏÕ¹ÜÀíµÄÄ¿±ê²¡Ô΢ÉúÎï.ÃÀ¹úũҵ²¿¡¢ÊÀ½çÎÀÉú×éÖ¯µÈÒ²¶¼¿ªÊ¼Ó¦ÓÃQMRAΪ×ÊÔ´»·¾³±£»¤ºÍʳƷ°²È«Ìṩ¾ö²ßµÄ¿ÆÑ§ÒÀ¾Ý.
¡¡¡¡5 ½áÂÛ
¡¡¡¡QMRA·¢Õ¹¹ý³ÌÓÈÆäÊÇÔÚÎÒ¹úµÄÓ¦ÓÃÖÐÖ÷ÒªÃæÁÙÒÔÏÂÌôÕ½£º1)·çÏÕÆÀ¼ÛµÄ²»È·¶¨ÐÔ.QMRAµÄÿһ²½¶¼°üº¬´óÁ¿µÄ²»È·¶¨ÐÔ.¸÷ÖÖÊý¾ÝºÍÄ£ÐÍÒ²°üº¬²»È·¶¨ÐÔ.2)»ù´¡Êý¾Ý²»×㣬ÓÈÆäÊDZ©Â¶²ÎÊýÊý¾Ý.3)Ó¦ÓÃÑо¿Æ«ÉÙ.×ÊÔ´»·¾³ÎÀÉú²¿ÃÅÈçºÎÓ¦ÓÃQMRAÀ´½øÐзçÏÕ¹ÜÀíÊǷdz£¹Ø¼üµÄÒ»²½.¶øÓÉÓÚQMRA´æÔÚ´óÁ¿²»È·¶¨ÐԺͻù´¡Êý¾Ýȱ·¦£¬QMRAÔÚÎÒ¹ú»·¾³·çÏÕÆÀ¼ÛºÍ¹ÜÀíÖеÄÓ¦ÓÃÑо¿Æ«ÉÙ.Õë¶ÔÎÒ¹úQMRAÑо¿ÒÔ¼°Ó¦Óã¬Ó¦¸Ã¼ÓÇ¿ÒÔÏÂÈý¸öÁìÓòµÄÑо¿£º¢Ù²»È·¶¨ÐÔ·ÖÎö.¶¨Á¿·ÖÎöQMRAµÄ¹ý³ÌÖб©Â¶¼ÁÁ¿ºÍ¼ÁÁ¿·´Ó¦Ä£ÐÍÖеIJ»È·¶¨ÐÔÒÔ¼°¿É½ÓÊÜ·çÏյIJ»È·¶¨ÐÔÊÇÄÜΪ¾ö²ßÕßÌṩ½øÐзçÏÕ¹ÜÀíËùÐèÒªµÄ¸üÈ«ÃæµÄÐÅÏ¢.¢Ú»ù´¡Êý¾ÝµÄ»ýÀÛ.²¡Ô΢ÉúÎïµÄÖÖÀà·Ç³£ÅÓ´ó£¬ÕâЩ΢ÉúÎïµÄÉúÀí¶¾ÐÔÒÔ¼°ÈËȺµÄ±©Â¶²ÎÊýµÈ»ù´¡Êý¾ÝÊÇQMRAµÄ»ù´¡¹¤×÷.ÓÈÆäÊÇÈËȺµÄ±©Â¶²ÎÊýÊÜÉç»á¾¼Ã·¢Õ¹ÒÔ¼°ÎÄ»¯Ï°Ë׵ȸ÷ÖÖÒòËØµÄÓ°Ï죬ÎÞ·¨¼òµ¥µÄ²Î¿¼ÆäËû¹ú¼ÒµÄ±©Â¶²ÎÊý.¢Û¿ªÕ¹QMRAµÄÓ¦ÓÃÑо¿.QMRA¹é¸ùµ½µ×ÊÇÓ¦ÓÿÆÑ§£¬Ö»ÓÐÓ¦ÓÃQMRAÀ´ÎªÎÒ¹úµÄ»·¾³·çÏÕ¹ÜÀíÌṩ¿ÆÑ§ÒÀ¾Ý£¬QMRA²ÅÄÜÓÐÆä²»¶Ï·¢Õ¹µÄÉúÃüÁ¦.














