1.1ÏçÕòÉú»îÎÛË®ÎÛȾÏÖ×´
ÎÒ¹úÊÇÒ»¸öũҵÈ˿ڴó¹ú£¬ÏçÕòµØÓòÁÉÀ«£¬È˿ڷÖÉ¢£¬ÏÖÓÐ69.15Íò¸öÐÐÕþ´å£¬4.8Íò¸ö¼¯Õò¡£¹ú¼Ò¡°Ê®¶þÎå"¹æ»®Ìá³öÁË¡°°´ÕÕÍÆ½ø³ÇÏç¾¼ÃÉç»á·¢Õ¹Ò»Ì廯µÄÒªÇ󣬸ãºÃÉç»áÖ÷ÒåÐÂÏçÕò¹æ»®£¬¼Ó¿ì¸ÄÉÆÏçÕòÉú²úÉú»îÌõ¼þ"£¬²¢Ã÷È·ÁË¡°¸ÄÉÆÏçÕòÉú²úÉú»îÌõ¼þ"µÄÄ¿±ê¡£¼ÓÇ¿ÏçÕòÉú»îÎÛË®´¦ÀíÊÇ¡°¸ÄÉÆÏçÕòÉú²úÉú»îÌõ¼þ"µÄÖØÒª×é³É²¿·Ö£¬Ò²ÊÇÉç»áÖ÷ÒåÐÂÏçÕò½¨ÉèµÄÖØÒªÄÚÈÝ¡£
¾Ý²âË㣬ȫ¹úÏØ¡¢Õò¡¢´åÿÄê²úÉúÉú»îÎÛË®80¶àÒÚ¶Ö£¬Õ¼È«¹ú×ÜÅÅË®Á¿µÄ50%£¬´ó²¿·ÖµÄÉú»îÎÛË®¼¸ºõδ¾Èκδ¦ÀíÉèÊ©´¦ÀíÖ±½ÓËæÒâÅÅ·Å£¬ÑÏÖØ¶ñ»¯ÁËÏçÕòµÄÉú»î¾Óס»·¾³£¬Ôì³ÉÖܱߵرíË®¡¢µØÏÂË®µÄÑÏÖØÎÛȾ£¬¶øÇÒÕâЩδ¾´¦ÀíµÄÉú»îÎÛË®×ÔÁ÷µ½µØÊƵÍÍݵĺÓÁ÷¡¢ºþ²´ºÍ³ØÌÁµÈµØ±íË®ÌåÖУ¬ÎÛȾÁ˸÷ÀàˮԴ£¬ÓÈÆäÊÇÏçÕòÒûÓÃˮˮԴµØ£¬ÑÏÖØÓ°ÏìÁË´åÃñµÄÉíÌ彡¿µ¡£Î´¾´¦ÀíµÄÉú»îÎÛË®»¹»áÎÛȾÏçÕò¸ûµØ£¬Í¬Ê±¼Ó¾çµË®×ÊԴΣ»ú£¬Ê¹¸ûµØÎ£»úµÃ²»µ½ÓÐЧ±£ÕÏ£¬Î£º¦ÏçÕòµÄÉú´æ·¢Õ¹£¬Í¬Ê±£¬Î´¾´¦ÀíµÄÉú»îÎÛˮҲÊǼ²²¡´«È¾À©É¢µÄÔ´Í·£¬ÈÝÒ×Ôì³É²¿·ÖµØÇø´«È¾²¡¡¢µØ·½²¡ºÍÈËÐó¹²»¼¼²²¡µÄ·¢ÉúÓëÁ÷ÐС£
Òò´Ë£¬¼ÓÇ¿ÏçÕòÉú»îÎÛË®ÊÕ¼¯¡¢´¦ÀíÓë×ÊÔ´»¯ÉèÊ©½¨É裬±ÜÃâÒòÉú»îÎÛˮֱ½ÓÅŷŶøÒýÆðµÄÏçÕòË®Ìå¡¢ÍÁÈÀºÍÅ©²úÆ·ÎÛȾ£¬È·±£ÏçÕòˮԴµÄ°²È«ÊÇʵÏÖ¡°¸ÄÉÆÏçÕòÉú²úÉú»îÌõ¼þ"µÄÖØÒªÄÚÈÝ¡£
1.2ÏçÕòÉú»îÎÛË®ÌØµã
Ŀǰ£¬ÏçÕòÉú»îÎÛË®µÄÖ÷ÒªÀ´Ô´Êdzø·¿´¶ÊÂÓÃË®¡¢ãåÔ¡¡¢Ï´µÓºÍ³åÏ´²ÞËùÅÅ·ÅË®£¬ÕâЩˮ·ÖÉ¢ÅÅ·Å£¬ÎÞÈκÎÊÕ¼¯ÉèÊ©£¬ËæµØ±íÁ÷ÈëºÓÁ÷¡¢ºþÕÓ¡¢¹µÇþ¡¢³ØÌÁ¡¢Ë®¿âµÈµØ±íË®ÌåºÍµØÏÂË®Ì壬¶ÔÖܱ߻·¾³Ôì³ÉÑÏÖØµÄÎÛȾ£¬ÆäÖ÷ÒªÓÐÒÔÏÂÌØÕ÷¡£
1.2.1Ë®ÖÊÌØµã
(1)ÏçÕòµØÇøÈ˿ڴ󶼷ÖÉ¢¾Óס£¬·Ö²¼¹ã·ºÇÒ·ÖÉ¢£¬¼¯ÖÐÊÕ¼¯ÄѶȴó¡£
(2)À´Ô´¹ã£¬³ýÁËÀ´×ÔÈË·à±ã¡¢³ø·¿²úÉúµÄÎÛË®Í⣬»¹ÓмÒÍ¥Çå½à¡¢Éú»îÀ¬»ø¶Ñ·ÅÉøÂ˶ø²úÉúµÄÎÛË®¡£
(3)ÏçÕòÉú»îÎÛˮŨ¶ÈµÍ¡¢±ä»¯´ó£¬²»Í¬Ê±¶ÎµÄË®Öʲ»Í¬¡£
1.2.2Ë®Á¿ÌØÕ÷
(1)Ò»°ãÏçÕòµÄÉú»îÎÛË®Á¿¶¼±È½ÏС£¬³ýС³ÇÕòÍ⣬ÏçÕòÈ˿ھÓס·ÖÉ¢£¬Ë®Á¿Ïà¶Ô½ÏÉÙ£¬ÏàÓ¦²úÉúµÄÉú»îÎÛË®Á¿Ò²½ÏС¡£
(2)±ä»¯ÏµÊý´ó£¬¾ÓÃñÉú»î¹æÂÉÏà½ü£¬µ¼ÖÂÏçÕòÉú»îÎÛË®µÄÅÅ·ÅÁ¿ÔçÍí½Ï´ó£¬Ò¹¼äÅÅË®Á¿Ð¡£¬ÉõÖÁ¿ÉÄܶÏÁ÷£¬Ë®Á¿±ä»¯Ã÷ÏÔ£¬³Ê²»Á¬Ðø×´Ì¬£¬¾ßÓб仯·ù¶È´óµÄÌØµã¡£
1.2.3ÅÅ·ÅÌåÖÆÌØÕ÷
ÏçÕòÉú»îÎÛˮһ°ã³Ê´Ö·ÅÐÍÅÅ·Å£¬ºÜ¶àÏçÕòĿǰÉÐÎÞÍêÉÆµÄÎÛË®ÅÅ·Åϵͳ£¬ÎÛË®ÑØµÀ·±ß¹µ»òÂ·ÃæÅÅ·ÅÖÁ¾Í½üµÄË®Ì壬ÉÙ²¿·ÖµØÇø¾ßÓÐÍêÉÆµÄÎÛË®ÅÅ·Åϵͳ¡£ÏçÕòÉú»îÎÛË®ÖеÄÓлúÎﺬÁ¿¶à£¬ÈËÃÇÎÞÒâʶµØÅŷźÍÓêË®µÄ³åË¢£¬Ê¹´óÁ¿µÄÓлúÖʺÍN¡¢PµÈÎïÖÊÁ÷Èëºþ²´µÈË®Ì壬Èç¹û²»¼ÓÒÔ´¦Àí£¬¾Í»áÒýÆðË®Ìå¸»ÓªÑø»¯£¬´øÀ´²»ÀûÓ°Ïì¡£
2.ÏçÕòÉú»îÎÛË®´¦ÀíÉèÊ©½¨ÉèģʽµÄÑ¡Ôñ
µ±Ç°£¬ÎÒ¹úµÄÎÛË®´¦Àí½¨ÉèģʽÓÐÁ½ÖÖ£º¼¯ÖÐʽ½¨ÉèºÍ·Öɢʽ½¨Éè¡£
¼¯ÖÐʽÎÛË®´¦Àí½¨ÉèģʽһֱÊÇÊÐÕþ¹¤³ÌÖеıê×¼½¨Éèģʽ£¬Ò²ÊǾø´ó¶àÊý³ÇÊеÄÑ¡Ôñ£¬ÓÃÓÚÊÕ¼¯ºÍ´¦Àí´óÁ÷Á¿·ÏË®£»·ÖɢʽÎÛË®´¦Àí¸ÅÄîÔÚ20ÊÀ¼ÍÄ©²Å¿ªÊ¼Êܵ½ÈËÃǵÄ×¢ÒâºÍÑо¿¡£
2.1¼¯ÖÐʽ½¨Éèģʽ
ÎÛË®´¦Àí¼¯ÖÐʽ½¨Éèģʽ¼´Í¨¹ýÔÚ´åÄÚÆÌÉèÎÛË®¹ÜÍø£¬½«ÎÛË®ÊÕ¼¯µ½ÎÛË®´¦ÀíÕ¾ºó¼¯Öд¦Àí¡£ÕâÖÖģʽÊÊÓÃÓÚ´åׯ²¼¾ÖÏà¶ÔÃܼ¯¡¢¹æÄ£½Ï´ó¡¢µØÊÆÆ½»º¡¢¾¼ÃÌõ¼þºÃ¡¢´¦ÓÚˮԴ±£»¤ÇøÄڵĵ¥´å»òÁª´åÎÛË®´¦Àí¡£¸Ã·½Ê½¾ßÓÐÕ¼µØÃæ»ýС¡¢¿¹³å»÷ÄÜÁ¦Ç¿¡¢ÔËÐа²È«¿É¿¿¡¢³öˮˮÖʱê×¼¸ß¡¢Ë®ÖÊÎȶ¨µÈÌØµã¡£
¼¯ÖÐʽÎÛË®´¦Àí·½Ê½ÓŵãºÜ¶à£¬ÌرðÊÇÄܶÔË®³§»òÎÛË®´¦Àí³§½øÐпɿ¿ÇÒÓÐЧµÄ¹ÜÀíºÍ¿ØÖÆ£¬¼ÈÓÐÀûÓÚÓû§£¬Ò²ÓÐÀûÓÚ»·¾³±£»¤¡£´ËÍ⣬Ϊͬһ³ÇÇøÌṩͬÑùµÄ·þÎñʱ£¬´óÐÍÎÛË®´¦Àí³§ÔÚµ¥Î»Ë®Á¿Í¶×ʺÍÔËÐзѷ½Ãæ½ÏСÐÍÎÛË®´¦Àí³§ÓÐÃ÷ÏÔµÄÓÅÊÆ¡£
µ«¼¯ÖÐʽ½¨ÉèģʽҲ´æÔÚÖî¶àȱµã£¬Ö÷Òª±íÏÖÔÚÐèÒª½Ï´óµÄ¹¤³Ì·ÑÓÃÀ´½¨Á¢¸´ÔÓµÄÅÅË®ÊÕ¼¯¹ÜÍø£¬Í¬Ê±¼¯ÖÐʽ½¨Éèͨ³£ÐèÒª³¤Ô¶¹æ»®£¬Éè¼ÆµÄ´¦ÀíË®Á¿Í¨³£ÎªÔ¶ÆÚ¹æ»®Ë®Á¿£¬½üÆÚÄÚµÄÎÛË®ÅÅ·ÅÁ¿¿ÉÄÜ´ó´óµÍÓÚÉè¼ÆË®Á¿£¬´Ó¶øÐγɡ°´óÅ£ÀС³µ"µÄ×´¿ö£¬Ôì³É×ÊÔ´ÀË·Ñ¡£
2.2·Öɢʽ½¨Éèģʽ
ÎÛË®·ÖÉ¢½¨Éèģʽ£¬¼´½«ÏçÕò¾ÓÃñÎÛË®°´ÕÕ·ÖÇø½øÐÐÊÕ¼¯£¬Ã¿¸öÇøÓòÎÛË®µ¥¶À´¦Àí¡£·Öɢʽ½¨É跽ʽÖ÷ÒªÓÐÒÔÏÂÓŵ㣺½¨É跽ʽÁé»î£¬¿É·ÖÆÚ¡¢·ÖÅú½øÐн¨É裻½üÆÚͶ×ÊÉÙ£¬¿É²Ù×÷ÐÔÇ¿£»Ñ¡Ö·ÈÝÒ×£¬µ«Í¬Ê±´æÔÚÔËÐгɱ¾Æ«¸ßµÈȱµã¡£
Õë¶ÔÏçÕòµØÇøµÄÎÛË®´¦Àí£¬¹úÍâ½Ï¶à²ÉÓ÷ÖÉ¢´¦Àíģʽ£¬Å·ÖÞºÍÃÀ¹úÓÐ20%¡«30%µÄÈË¿ÚʹÓ÷ÖÉ¢ÎÛË®´¦ÀíÉèÊ©£¬ÈÕ±¾ÓÐ31%µÄÈË¿ÚʹÓþ»»¯²Û´¦ÀíÉú»îÎÛË®£¬·ÖÉ¢´¦Àí¼¼ÊõÔÚÕâЩ¹ú¼ÒÒѾӦÓóÉÊì¡£
ÓÉÓÚÎÒ¹úµÄÏçÕòÎÛË®ÅÅ·ÅÃæ¹ã¡¢´¦Àí¹æÄ£Ð¡¡¢È˿ھÓסÃܶȵ͡¢×¡Õ¬½ÏΪ·ÖÉ¢£¬Òò´Ë²»Ò˲ÉÓô«Í³µÄ³ÇÊÐÎÛË®ÊÕ¼¯¼°´¦Àíģʽ£¬Ðè¸ù¾ÝÏçÕòµÄÌØµã£¬½áºÏµØÐεØÃ²£¬ÒòµØÖÆÒ˵زÉÓöàÖÖÊÕ¼¯¼°´¦Àíģʽ£¬²ÅÄÜÓÐЧµØ½â¾öÏçÕòÎÛË®ÖÎÀíÎÊÌâ¡£
3.ÏçÕòÉú»îÎÛË®´¦Àí¹¤ÒÕ/ÉèÊ©µÄÑ¡Ôñ¼°¶Ô±È
´ÓĿǰµÄÇé¿öÀ´¿´£¬ËäÈ»µ±Ç°ÏçÕòÎÛË®´¦ÀíÈ¡µÃÁËÉÙÁ¿µÄЧ¹û£¬µ«ÈÔ´æÔÚÖî¶àÎÊÌ⣺
(1)´æÔÚ¹ÜÀíȱÏݵÄÎÊÌ⣬ÏçÕò»·¾³±£»¤»ú¹¹²»½¡È«£¬È±·¦×¨ÒµµÄ»·±£È˲š£
(2)´¦Àí¼¼ÊõÓë×ÊÔ´»¯Ä£Ê½´æÔÚÎÊÌ⣬ĿǰÎÒ¹úÏçÕòÎÛË®´¦Àí¼¼ÊõÈÔ´¦ÓÚ̽Ë÷½×¶Î£¬ÉÐȱ·¦´ó·¶Î§ÍƹãµÄ¼¼Êõ£¬ÏçÕòÎÛË®´¦Àí¹¤ÒÕÄÑÒÔÌ×ÓóÇÊÐÎÛË®ÖÎÀíģʽ¡£
(3)×ʽð¶Ìȱ£¬Éú»îÎÛË®´¦ÀíÉèÊ©µÄ½¨Éè¡¢ÔËÐС¢Î¬»¤µÈ·ÑÓøߣ¬¶ÔÓÚ¹ã´óÏçÕòÀ´ËµÊÇÒ»±Ê²»Ð¡µÄ·ÑÓã¬Õþ¸®Ï²¦µÄ×ʽðÓÐÏÞ£¬ÎÞ·¨ÍêÈ«Âú×ãʵ¼ÊÐèÇó¡£
Òò´Ë£¬µ±Ç°ÏçÕòÉú»îÎÛË®´¦Àí¹¤×÷µÄÖØµã¼¯ÖÐÔÚ¹¤ÒÕ¼¼ÊõµÄÑо¿ÉÏ£¬Ö÷ÒªÊÇÈçºÎÌá¸ß´¦ÀíЧ¹û£¬½µµÍͶ×ʺÍÔËÐгɱ¾£¬ÔöÇ¿ÔÚÏçÕòµØÇøµÄÊÊÓÃÐÔ£¬Ñ°ÕÒÕæÕýÊʺÏÏçÕòµÄ·ÖÉ¢ÐÔÎÛË®´¦Àí¼¼Êõ¡£
Ŀǰ¹úÄÚÓ¦ÓÃÏçÕòÉú»îÎÛË®ÖÎÀíµÄ´¦Àí¼¼Êõ±È½Ï¶à£¬´Ó¹¤ÒÕÔÀíÉÏͨ³£¿É¹éΪÁ½Àࣺ1)×ÔÈ»´¦Àíϵͳ¡£ÀûÓÃÍÁÈÀ¹ýÂË¡¢Ö²ÎïÎüÊÕºÍ΢ÉúÎï·Ö½âµÄÔÀí£¬ÓÖ³ÆÎªÉú̬´¦Àíϵͳ£¬³£ÓÃÓÐÈ˹¤ÊªµØ´¦Àíϵͳ¡¢¸ßЧÔåÀàÌÁµÈ£»2)ÉúÎï´¦Àíϵͳ£¬ÓÖ¿É·ÖΪºÃÑõÉúÎï´¦ÀíºÍÑáÑõÉúÎï´¦Àí¡£ºÃÑõÉúÎï´¦ÀíÊÇͨ¹ý¶¯Á¦¸øÎÛË®³äÑõ£¬ÅàÑøÎ¢ÉúÎï¾úÖÖ£¬ÀûÓÃ΢ÉúÎï¾úÖַֽ⡢ÏûºÄÎüÊÕÎÛË®ÖеÄÓлúÎï¡¢µªºÍÁ×£¬³£ÓÃÓУºÆÕͨ»îÐÔÎÛÄà·¨¡¢A/O·¨¡¢ÉúÎïתÅ̺ÍSBR·¨µÈ¡£
3.1¸ßЧÔåÀàÌÁ
¸ßЧÔåÀàÌÁÊÇÔÚ´«Í³Îȶ¨ÌÁµÄ»ù´¡ÉÏ·¢Õ¹ÆðÀ´µÄÒ»ÖָĽøÐÎʽ£¬Æä¸ü¼ÓÇ¿»¯ÀûÓÃÔåÀàµÄÔöÖµÀ´²úÉúÓÐÀûÓÚ΢ÉúÎïÉú³¤ºÍ·±Ö³µÄ»·¾³£¬Ðγɸü½ôÃܵÄÔå¾ú¹²Éúϵͳ£¬Í¬Ê±´´ÔìÒ»¶¨µÄÎﻯÌõ¼þ£¬´ïµ½¶ÔÓлúÎï¡¢²¡ÔÌ壬ÓÈÆäÊǵªºÍÁ×µÈÎÛȾÎïµÄÓÐЧȥ³ý¡£¸ßЧÔåÀàÌÁÄÚ´æÔڵľúÔå¹²ÉúÌåϵ£¬Ê¹ÌÁÄÚÈܽâÑõŨ¶È½Ï¸ß(±£³ÖºÃÑõ״̬)£¬¶øpHÖµÔò´æÔÚÖÜÆÚÐԱ仯£»¶ÔCODµÄƽ¾ùÈ¥³ýÂʿɴï70%£¬°±µªÖ÷Ҫͨ¹ýÏõ»¯×÷ÓÃÈ¥³ý£¬Á×ËáÑÎÖ÷Ҫͨ¹ý³Áµí×÷ÓÃÈ¥³ý¡£
¸ßЧÔåÀàÌÁÓ봫ͳÎȶ¨ÌÁÏà±È£¬¼ÈÓÐÔËÐгɱ¾µÍ¡¢Î¬»¤¹ÜÀí¼òµ¥µÈÓŵ㣬ÓÖ¿Ë·þÁË´«Í³Îȶ¨ÌÁÍ£Áôʱ¼ä¹ý³¤¡¢Õ¼µØÃæ»ý´óµÈȱµã£¬ÔÚ´¦ÀíÏçÕòÎÛË®·½Ãæ¾ßÓйãÀ«µÄÓ¦ÓÃǰ¾°£¬µ«ÓÉÓÚÊÜ·´Ïõ»¯Ìõ¼þµÄÏÞÖÆ£¬TNµÄÈ¥³ýÂʽϵ͡£
3.2È˹¤ÊªµØ
ÎÛˮʪµØ´¦Àíϵͳ·ÖΪ×ÔȻʪµØºÍÈ˹¤ÊªµØ´¦Àíϵͳ¡£×ÔȻʪµØ¾ÍÊÇ×ÔÈ»µÄÕÓÔ󵨣»È˹¤ÊªµØÎÛË®´¦Àí¼¼ÊõÊÇÒ»ÖÖ»ùÓÚ×ÔÈ»Éú̬ÔÀí£¬Ê¹ÎÛË®´¦Àí´ïµ½¹¤³Ì»¯¡¢ÊµÓû¯µÄм¼Êõ¡£½«ÎÛË®ÓпØÖƵØÍ¶Åäµ½ÍÁÈÀ¾³£´¦ÓÚ±¥ºÍ״̬¡¢Éú³¤ÓÐ«Ρ¢ÏãÆÑµÈÕÓÔóÖ²ÎïµÄÍÁµØÉÏ£¬ÀûÓÃÖ²Îï¸ùϵµÄÎüÊÕºÍ΢ÉúÎïµÄ×÷Ó㬲¢¾¹ý¶à²ã¹ýÂË´ïµ½½µ½âÎÛȾ¡¢¾»»¯Ë®ÖʵÄÄ¿µÄ¡£ÕâÊÇÒ»ÖÖ³ä·ÖÀûÓõØÏÂÈ˹¤½éÖÊÖÐÆÜÏ¢µÄÖ²Î΢ÉúÎï¡¢Ö²Îï¸ùϵ£¬ÒÔ¼°½éÖÊËù¾ßÓеÄÎïÀí¡¢»¯Ñ§ÌØÐÔ£¬½«ÎÛË®¾»»¯µÄÌìÈ»ÓëÈ˹¤´¦ÀíÏà½áºÏµÄ¸´ºÏ¹¤ÒÕ¡£
È˹¤ÊªµØÍ¨³£×÷Ϊ×éºÏ¹¤ÒÕÖеÄÄ©¶Ë´¦Àí¹¤ÒÕ£¬¾ßÓÐÈçÏÂÓŵ㣺Ͷ×ʺÍÔËÐзÑÓõͣ¬½öΪ´«Í³»îÐÔÎÛÄà·¨µÄ10%¡«30%£»¹ÜÀíά»¤½ÏΪ¼ò±ã£»¾ßÓо°¹Û¹¦ÄÜ[7-8]£»ÔËÐзÑÓõ͡¢¿ÉÓÐЧµØ½øÐзÏË®´¦Àí¡¢²úÉú¼ä½ÓµÄÐ§ÒæµÈ£¬µ«Í¬Ê±Ò²´æÔÚÖî¶àȱµã£º
(1)È˹¤ÊªµØµÄ½¨ÉèÐèÒªÕ¼ÓýϴóµÄÍÁµØÃæ»ý£¬Õâ¶ÔÓÚÎÒ¹ú£¬ÓÈÆäÊÇÎÒ¹úµÄÖÐÐijÇÊжøÑÔ£¬ÊÇÆä·¢Õ¹ºÍÍÆ¹ãÓ¦ÓõÄÒ»¸ö³¸Öâ¡£ÔÚÎÒ¹úÏÖÐгÇÊн¨ÉèºÍ¹æ»®·¢Õ¹µÄÌåÖÆÖУ¬ÊDz»¿ÉÄÜÔÚ³ÇÊÐÖÐÌÚ³öÒ»¿é½Ï´óµÄÍÁµØÓÃÓÚ½¨ÉèÈ˹¤ÊªµØµÄ¡£
(2)È˹¤ÊªµØ½¨ÉèµÄ¿ªÍÚÁ¿´ó£¬¶Ô»·¾³µÄÓ°Ïì½Ï´ó¡£Æä½¨ÉèÐè´ó¹æÄ£µÄÍÁ·½¿ªÍں͹̻¯³ØÌ彨É裬¶ÔÇøÓòÄÚµÄÉú̬»·¾³´æÔÚ×ÅÑÏÖØµÄÓ°Ïì¡£ÓÈÆäÊǶԹ¤³Ì½¨ÉèÇøÓòµÄ¸´¸û¾ßÓзdz£ÖØ´ó¶ø³¤Ô¶µÄÓ°Ïì¡£ÔÚÎÒ¹úĿǰµÄʪµØ½¨ÉèºÍ¹ÜÀíģʽÏ£¬½¨ÉèÐë½÷É÷£¬·¢Õ¹»ºÂý¡£
(3)ÎÒ¹ú¶ÔÓÚÈ˹¤ÊªµØµÄ¹ÜÀíÌåÖÆ²»ÍêÉÆ£¬ÒÔÖÁºÜ¶àÈ˹¤ÊªµØÔÚ½¨³Éºó£¬¼´½»¸¶Óɵ±µØÕþ¸®½øÐйÜÀí(Ö÷ÒªÊÇÏçÕò»ò´å×é)£¬¶øµ±µØÕþ¸®²¿ÃÅÈ´Äò»³öÒ»¶¨µÄ¾·Ñ¶ÔÆä½øÐÐÔ¤ËãºÍ¹ÜÀí£¬°üÀ¨¹à¸È¡¢Ö²Îï²ÐÌåÊո²¡³æ·ÀÖΡ¢È˹¤·ÑÓÃÖ§¸¶µÈ£¬Õâ¾Íµ¼ÖÂÁËÈ˹¤ÊªµØ³ÉΪµ±µØÕþ¸®µÄÒ»¸ö°ü¸¤¡£
(4)È˹¤ÊªµØ¹¤³Ì¹¤ÒÕ²»¹æ·¶¡£È˹¤ÊªµØ½øÈëÎÒ¹úµÄʱ¼äËä²»³¤£¬µ«ÆäËùÐγɵŤÒÕÀàÐÍÈ´²»ÉÙ¡£ÓÉÓÚÀíÂÛÑо¿ËùÕë¶ÔµÄÎÛË®ÀàÐͲ»Í¬£¬Ñо¿¹ý³ÌÖеĵØÀíλÖúÍÓ°Ïì»·¾³²»Í¬£¬Òò¶øËùÐγɵĴ¦Àí¹¤ÒÕÒ²²»¾¡Ïàͬ£¬¼ÓÖ®ÕâÃÅѧ¿ÆÇÐÈëµÄʱ¼ä½Ï¶Ì£¬Ã»ÓÐÐγÉÒ»¸ö¼È¶¨µÄ¹æ·¶ºÍ±ê×¼£¬Õâ¾Í¸øÈ˹¤ÊªµØ¹¤ÒÕµÄÕçÑ¡´øÀ´Á˺ܴóµÄÀ§ÄÓ¡£Ñ¡ÔñºÎÖÖ¹¤ÒÕÐÎʽ¸ü¼Ó·ûºÏ±¾ÇøÓòµÄ»·¾³ÌØÕ÷³ÉΪÁ˽¨ÉèÕߺ;ö²ßÕßÃÇÐèÒªÉ÷ÖØ¿¼ÂǵÄÎÊÌâ¡£
(5)Ê©¹¤¼¼ÊõÂäºó¡£È˹¤ÊªµØÎÛË®´¦Àí¼¼Êõ×÷ΪһÃÅѧ¿Æ£¬¾ßÓÐ×Ô¼ºµÄÊ©¹¤¼¼Êõ¹æ·¶£¬°üÀ¨²¼Ë®·½Ê½¡¢ÌîÁÏÑ¡Ôñ¡¢ÌîÁÏÆÌÉ衢ǽÌåµÄ¹¹½¨¡¢·ÀË®²ãµÄ½¨ÉèµÈ¡£ÕâЩ³ýÁ˱ØÒªµÄ¼¼Êõ¹æ·¶Í⣬»¹ÐèÒªÓнÏÉîµÄ¾Ñé»ýÀÛ¡£È»¶øÎÒ¹úĿǰ´ÓÊÂÈ˹¤ÊªµØ½¨ÉèÊ©¹¤µÄ¶ÓÎé²Î²î²»Æë£¬Ê©¹¤ÖÊÁ¿½Ï²î¡£
(6)È˹¤ÊªµØ½¨ÉèÊ±ËæÒâÐԽϴó¡£È˹¤ÊªµØ½¨ÉèʱӦ±ü³Ð¡°¾ßÌåÇé¿ö¾ßÌå·ÖÎö"µÄÔÔò£¬µ«Êµ¼ÊÔÚ½¨Éè¹ý³ÌÖУ¬×÷ΪҵÖ÷·½µÄ½¨É赥λȴ¾ßÓкܸߵľö¶¨È¨¡£Îª½µµÍ½¨Éè³É±¾£¬³£¶Ô¹¤³ÌµÄ½¨Éè½øÐйý·ÖµÄ¸ÉÔ¤£¬°üÀ¨Ê©¹¤¹¤Òյıä¸ü¡¢¹¤³Ì¹¤ÒÕµÄÔö¼õ¡¢Ö²ÎïµÄÅäÖÃÒÔ¼°¹¤³Ì²ÄÁϵÄÑ¡ÔñºÍÓ¦Óõȡ£Õâ¾Íµ¼ÖÂÁ˹¤³ÌÔËÐкó´æÔڽϴóµÄ©¶´ºÍÒþ»¼¡£
(7)È˹¤ÊªµØ¹ÜÀí¼¼Êõ²»ÍêÉÆ£¬²»Í¬»·¾³Ìõ¼þϵÄÈ˹¤ÊªµØÏµÍ³¹ÜÀí·½·¨²»¾¡Ïàͬ¡£ÓÉÓÚĿǰÎÒ¹úµÄÈ˹¤ÊªµØ´ó¶¼²ÉÈ¡Íи¶µ±µØÓйز¿ÃŹÜÀíµÄ·½Ê½£¬¶ø¹ÜÀíÈËÔ±µÄ×¨ÒµËØÖʽϵͣ¬Òò´Ë£¬Ò²¾Í²»¿ÉÄÜÓÐÁ¼ºÃµÄ¹¤³Ì¹ÜÀíÁË¡£
(8)Ö§³ÖÈ˹¤ÊªµØ½¨ÉèµÄ»ù´¡Êý¾ÝºÍÑо¿×ÊÁÏÌ«ÉÙ¡£ËäÈ»¹úÄÚ´ÓÊÂÈ˹¤ÊªµØÑо¿ºÍ½¨ÉèµÄ´ÓÒµÈËÔ±²»ÉÙ£¬µ«ÓÉÓÚÆä³É¹û¶¼ÊÇ»¨·ÑÁ˽ϴóµÄͶÈëËùÐγɵÄ֪ʶ²úȨ£¬ÔÚÎÒ¹úÏÖÐÐ֪ʶ²úȨÌåÖÆÉв»ÍêÉÆ¡¢ÖªÊ¶²úȨÒâʶµ±¡µÄ»·¾³Ï£¬ÕâЩ¸÷×ÔµÄÑо¿³É¹ûÄÑÒÔ×öµ½¹²Ïí£¬´Ó¶øµ¼ÖÂÁËÎÒ¹úÈ˹¤ÊªµØ»ù´¡Ñо¿µÄÊý¾Ý²»½öÁ¿ÉÙ£¬¶øÇÒ·ÖÉ¢£¬Ñо¿ÈËÔ±»¥²»¹µÍ¨¡£
È˹¤ÊªµØÓÉÓÚÉúÎïºÍË®Á¦µÄ¸´ÔÓÐÔ¼Ó´óÁË¶ÔÆä´¦Àí»úÖÆ¡¢¹¤ÒÕ¶¯Á¦Ñ§ºÍÓ°ÏìÒòËØµÄÈÏʶÀí½â£¬Éè¼ÆÔËÐвÎÊý²»¾«È·£¬Òò´Ë³£ÓÉÓÚÉè¼Æ²»µ±Ê¹³öË®´ï²»µ½Éè¼ÆÒªÇó»ò²»ÄÜ´ï±êÅÅ·Å£¬ÓеÄÈ˹¤ÊªµØ·´¶ø±ä³ÉÁËÎÛȾԴ¡£¾ÝÒÑÓеÄÊý¾Ý£¬µ±ÉÏϱíÃæÖ²ÎïÃܶÈÔö´óʱ£¬È˹¤ÊªµØÏµÍ³´¦ÀíЧÂÊÌá¸ß£¬ÔÚ´ïµ½Æä×îÓÅЧÂÊʱ£¬Ðè2¡«3¸öÉú³¤ÖÜÆÚ£¬ËùÒÔÐ轨³É¼¸Äêºó²ÅÄÜ´ïµ½ÍêÈ«Îȶ¨µØÔËÐС£Òò´Ë£¬Ä¿Ç°È˹¤ÊªµØ¼¼Êõ×î´óµÄÎÊÌâÔÚÓÚȱ·¦³¤ÆÚÔËÐÐϵͳµÄÏêϸ×ÊÁÏ¡£
3.3ºÃÑõ´¦Àíϵͳ
ºÃÑõÉúÎï´¦ÀíϵͳÊÇÏçÕòÎÛË®´¦ÀíÖÐ×î³£ÓõÄÒ»ÖÖ´¦Àí¼¼Êõ£¬Æä´¦Àí¹¤ÒÕÖڶ࣬¸÷ÓÐÓÅȱµã£¬Ñ¡ÔñʱҪ¸ù¾Ýʵ¼ÊÇé¿ö×ÐϸÂÛÖ¤ºÍ±ÈÑ¡£¬×¢Öؾ¼ÃÊÊÓá£
ÉúÎï´¦Àí·¨ÊÇͨ¹ý·ç»úµÈÉ豸¸øÎÛË®ÊäÑõ£¬ÅàÑøÉúÎï¾úÖÖºÍ΢ÉúÎͨ¹ý¾úÖÖºÍ΢ÉúÎï°ÑÎÛË®ÖеĴ󲿷ÖÓлúÎï·Ö½âΪÎÞÎÛȾµÄ¶þÑõ»¯Ì¼¡¢Ë®µÈÎïÖÊ£¬ÉÙ²¿·ÖºÏ³ÉΪϸ°ûÎïÖÊ£¬´Ùʹ΢ÉúÎïÔö³¤£¬²¢ÒÔÊ£ÓàÎÛÄàµÄÐÎʽÅųö£¬Ê¹ÎÛË®µÃÒÔ¾»»¯ÅÅ·Å¡£ÈçSBR·¨£¬¼¯ÆØÆø¡¢³Áµí¡¢ÅÅË®¹¦ÄÜÓÚÒ»Ì壬²»¶ÏµØ×ª»»£¬Ê¡È¥ÁË´«Í³µÄÎÛÄà»ØÁ÷É豸£¬´ó´ó½µµÍÁ˽¨Éè·ÑÓã»AAO·¨¾ßÓÐÍѵª¡¢³ýÁ×¹¦ÄÜ£¬»¹ÓÐÈçÉúÎïתÅÌ´¦Àí¹¤ÒÕ¡¢Ä¤ÉúÎï·´Ó¦Æ÷´¦Àí¹¤Òյȡ£ÉúÎï´¦Àí·¨Óë×ÔÈ»´¦Àíϵͳ±È½Ï£¬ÆäÕ¼µØÃæ»ýС¡¢¿¹ÆøºòµÈÍâ½çÓ°ÏìµÄÄÜÁ¦Ç¿£¬½¨ÉèµÄµØµãÑ¡Ôñ·¶Î§¹ã£¬´¦ÀíÎȶ¨£¬´¦ÀíЧÂʸߡ£µ«Æä»ù½¨Í¶×Ê¡¢ÔËÐгɱ¾Òª¸ßÓÚ×ÔÈ»´¦Àíϵͳ¡£
µ±Ç°µÄ´«Í³¹¤ÒÕ¾ù´æÔÚ²»Í¬³Ì¶ÈµÄȱÏÝ£¬Òò´ËÉè¼Æ¡¢Ñз¢Ò»ÖÖÐÂÐ͵ÄÊʺÏÓÚÏçÕòÉú»îÎÛË®´¦ÀíµÄ¹¤ÒÕ¶ÔÓÚÖÎÀíÏçÕòÉú»îÎÛË®ÏÔµÃÓÈÎªÖØÒª¡£
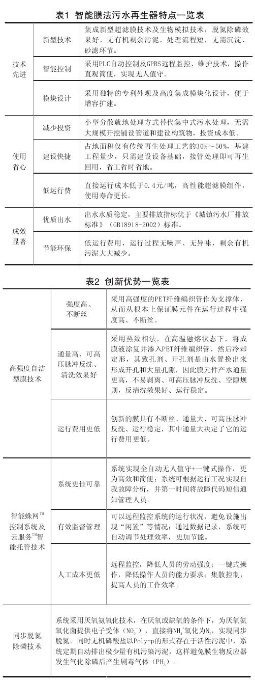
4.ά°î®£»·ÖɢʽһÌ廯ÖÇÄÜĤ·¨TMÎÛË®ÔÙÉúÆ÷
ά°î®£»·ÖɢʽһÌ廯ÖÇÄÜĤ·¨TMÎÛË®ÔÙÉúÆ÷ÊǹúÄÚÆóÒµÕë¶ÔÏçÕòÎÛË®µÄÌØµãÔÚ×ܽᵱǰÎÛË®´¦Àí¹¤ÒÕ/ÉèÊ©ÓÅȱµãµÄ»ù´¡ÉÏ£¬Í¨¹ý×ÔÖ÷´´Ð¡¢¿ª·¢³öÀ´µÄÒ»ÖÖÐÂÐÍÎÛË®´¦ÀíÉèÊ©£¬¾ßÓд¦ÀíЧ¹ûºÃ¡¢ÔËÐÐÎȶ¨¿É¿¿¡¢ÔËÐзÑÓõ͡¢°²×°¿ì½Ý·½±ã¡¢²Ù×÷¼òµ¥¡¢ÄÜʵÏÖÎÞÐèÈ˹¤ÖµÊصÈÖî¶àÓŵ㣬¿É¼«ºÃµÄÂú×㵱ǰÏçÕòÎÛË®´¦ÀíµÄÒªÇó¡£
·ÖɢʽһÌ廯ÖÇÄÜĤ·¨ÎÛË®ÔÙÉúÆ÷Õë¶Ôµ±Ç°ÏçÕò¾ÓÃñ·Ö²¼½ÏΪ·ÖÉ¢£¬²»±ã½¨Éè°º¹óµÄÎÛË®ÊÕ¼¯¹ÜÍøµÄÌØµã£¬²ÉÓ÷ÖɢʽµÄ½¨Éèģʽ¡£
ÔÚ¹¤ÒÕÉÏ£¬ÆäÊǽ«ÉúÎï´¦Àí¼¼ÊõÓëĤ·ÖÀë¼¼ÊõÓлúÏà½áºÏµÄÒ»ÖÖй¤ÒÕ£¬ÎÛË®ÔÚ·´Ó¦Æ÷ÖоÉúÎï´¦ÀíÍê³É¶ÔÓлúÎÛȾÎïµÄ·Ö½âÓëת»¯ºó£¬ÀûÓýþÈëʽ³¬ÂËĤ(SMF)µÄ¸ßЧ·ÖÀëÍê³ÉÎÛË®µÄ¹ÌÒº·ÖÀ룬´Ó¶ø´ïµ½ÎÛË®µÄ×îÖÕ¾»»¯Ð§¹û¡£ÉèÖÃÓÚ·´Ó¦Æ÷ÖеÄĤ×é¼þ¿ÉÍêȫȡ´ú´«Í³¹¤ÒÕÖеĶþ³Á³ØºÍ³£¹æ¹ýÂËÎü¸½µ¥Ôª£¬Ê¹Ë®Á¦Í£Áôʱ¼ä(HRT)ºÍÎÛÄàÁä(SRT)ÍêÈ«·ÖÀ룬³öË®¿ÉÖ±½Ó´ï±êÅÅ·Å»ò¾ÍµØ»ØÓá£
ά°î®£»·ÖɢʽһÌ廯ÖÇÄÜĤ·¨TMÎÛË®ÔÙÉúÆ÷½«Ô¤¹ýÂË¡¢È±Ñõ¡¢ºÃÑõÉú»¯¡¢³¬ÂËĤ¹ýÂ˼¼Êõ¼¯ÓÚÒ»Ì壬¿Ë·þÁË´«Í³´¦Àí¹¤ÒÕÁ÷³ÌÈß³¤¡¢Õ¼µØÃæ»ý´ó¡¢²Ù×÷¹ÜÀí¸´ÔÓµÈȱµã¡£
ÎÛË®´¦ÀíÐèÒª·Ö±ð¾¹ýË®½âËữ(ȱÑõ)¡¢·´Ïõ»¯(ȱÑõ)¡¢ÆØÆø(ºÃÑõ)¡¢½þûʽ³¬ÂË(ºÃÑõ)Ëĸö½×¶Îºó´ï±êÅÅ·Å»ò»ØÓá£
(1)Ë®½âËá»¯Çø(ȱÑõÇø)Öа²×°ÓÐÉÏÁ÷ʽÉúÎïÂË´²£¬ÂË´²ÖÐÌîÓÐÈç¾ÛÏ©ÌþÀàºÍ¾Ûõ£°·µÈ²ÄÖʵĵ¯ÐÔÌîÁÏ£¬ÆäÖ÷Òª×÷ÓÃÊǶÔË®ÌåÖеÄÐü¸¡Îï½øÐÐÔ¤¹ýÂË£¬²¢ÀûÓÃË®½âºÍ²úËá¾úµÄ×÷Ó㬽«²»ÈÜÐÔÓлúÎïË®½âΪ¿ÉÈÜÐÔÓлúÎ´ó·Ö×ÓÎïÖÊ·Ö½âΪС·Ö×ÓÎïÖÊ£¬Ìá¸ßÎÛË®µÄ¿ÉÉú»¯ÐÔ£¬ÎªÏÂÒ»²½µÄºÃÑõ´¦ÀíÌṩÁ¼ºÃÌõ¼þ¡£ÆäÌØÕ÷»¹ÔÚÓÚË®½âËữ³ØÖа²×°ÓÐÆØÆø×°Ö㬲ÉÓõÄÊǼäÐªÊ½ÆØÆø·¨£¬ÆØÆøµÄ×÷ÓÃÖ÷ÒªÊǽÁ°è£¬·Àֹˮ½â³ØÖеÄÎÛÄà³Á»ý£¬Í¬Ê±¼ÓÇ¿ÎÛË®ÓëÎÛÄàµÄ½Ó´¥£¬ÆØÆøÊ±¼äΪÿ2Сʱһ´Î£¬Ã¿´Î5·ÖÖÓ£¬Á÷Á¿ÎªË®Á÷Á¿µÄ10±¶¡£
(2)·´Ïõ»¯Ï¸¾úͨ¹ýÔÚȱÑõ״̬Ͻ«ÏõËáÑλ¹Ô£¬Êͷųö·Ö×Ó̬µª(N2)»òÒ»Ñõ»¯¶þµª(N2O)ʵÏÖÍѵª£¬Ä¤Â˳ØÖеÄÎÛÄà»ØÁ÷ÖÁ·´Ïõ»¯³Ø£¬½øÐз´Ïõ»¯Íѵª£¬²¢ÓÉDZˮ½Á°è»ú½øÐнÁ°è£¬·ÀÖ¹ÎÛÄà³Á»ý£¬Í¬Ê±¼ÓÇ¿ÎÛË®ÓëÎÛÄàµÄ½Ó´¥¡£
(3)ÆØÆøÇø(ºÃÑõ)ͨ¹ý¶ÔÎÛË®½øÐÐÆØÆø£¬Ìṩ¸ßŨ¶ÈµÄÈܽâÑõ£¬ÀûÓúÃÑõ¾ú¶Ô·ÏË®ÖеÄÓлúÎÛȾÎï½øÐнµ½â¡£
(4)MBRĤÉúÎï·´Ó¦Çø(ºÃÑõ)£¬¾¹ý´¦ÀíµÄÎÛË®£¬Í¨¹ý½þûʽ³¬ÂË£¬³¬ÂËĤ¿×¾¶Îª0.001¡«0.1¦Ìm£¬³¬ÂËĤ²ÄÖÊΪPTFE¡¢PVDF¡¢PES¡¢PVCµÈ£¬½þûʽ³¬ÂË×é¼þÏ·½°²×°ÓÐÆØÆø¹ÜµÀ£¬ÔÚ±£Ö¤Ë®ÌåÖÐÓкÃÑõϸ¾úËùÐèµÄ¸ßŨ¶ÈÈܽâÑõµÄǰÌáÏ£¬¶ÔĤ±íÃæ½øÐÐʵʱÇåÏ´£¬±£Ö¤ÁËĤͨÁ¿µÄÎȶ¨ÐÔ£»Í¬Ê±½þûʽ³¬Â˳ØÖеĸßŨ¶ÈÎÛÄྐྵýÎÛÄà»ØÁ÷¹ÜµÀ»ØÁ÷£¬½øÈë·´Ïõ»¯³Ø£¬½µµÍĤ³ØÖеÄÎÛÄàŨ¶È£»Ä¤×é¼þ²úË®Óë·´Ï´¹²ÓÃͬһ̨±Ã£¬Í¨¹ý·§ÃÅÇл»£¬ÊµÏÖÔÚÏß·´³åÏ´¡£
ͬʱÉ豸ÅäÌ×ÖÇÄÜÖëÍøTM¿ØÖÆÏµÍ³£¬¿É¶ÔÎÛË®´¦ÀíÉèÊ©½øÐÐÔ¶³Ì¼à¿Ø¡¢Ô¶³Ì²Ù×÷ºÍά»¤¡¢Êý¾Ý´«Êä¡¢É豸×Ô¶¯ÐÞ¸´µÈ£¬´Ó¶øÊµÏÖÎÞÈËÖµÊØ£¬ÍêÈ«ÃÖ²¹Á˵±Ç°ÎÛË®´¦ÀíÉèÊ©´æÔÚµÄȱµã¡£Æä¾ßÓеÄÌØµã¼û±í1£¬´´ÐÂÓÅÊÆ¼û±í2£¬¼¸ÖÖ³£ÓõÄÏçÕòÎÛË®´¦Àí¹¤ÒձȽϼû±í3¡£


5.½áÓï
¡°¸ÄÉÆÏçÕòÉú²úÉú»îÌõ¼þ"Êǽ¨ÉèÉç»áÖ÷ÒåÐÂÏçÕòµÄÖØÒªÄÚÈÝ£¬¶øÏçÕòÉú»îÎÛË®µÄÖÎÀíÊÇÕâÏîÄÚÈݵÄÖØÖÐÖ®ÖØ£¬µ±Ç°ÏçÕòÉú»îÎÛË®µÄÖÎÀíÈÎÎñÊÆÔÚ±ØÐУ¬ÈÎÖØ¶øµÀÔ¶¡£¶ÔÓÚÏçÕòÉú»îÎÛË®£¬Ò˲ÉÓÃÒÔ·ÖÉ¢´¦ÀíΪÖ÷£¬·ÖÉ¢´¦ÀíÓ뼯Öд¦ÀíÏà½áºÏµÄ´¦Àíģʽ£¬ÔÚµ±Ç°ÖÚ¶àµÄÎÛË®´¦Àí¹¤ÒÕÖУ¬Î¬°î®£»·ÖɢʽһÌ廯ÖÇÄÜĤ·¨TMÎÛË®ÔÙÉúÆ÷ÓëÏÖÓÐÎÛË®´¦Àí×°ÖÃÏà±È¾ßÓÐÏÔÖøµÄÓÅÊÆ£¬ÃÖ²¹ÁËÏÖÓÐÎÛË®´¦ÀíÉèÊ©µÄȱµã£¬¿É½ÏºÃµØÂú×ãÎÒ¹úÏçÕòÉú»îÎÛË®µÄ´¦ÀíÒªÇó£¬ÖµµÃ´óÁ¦Íƹ㡣














