造纸工业废水排放量大、组分复杂、色度高、化学需氧量高、可生化性差,特别是含有木质素、纤维素、半纤维素、单糖等难降解有机物,易造成严重污染,处理难度大,美国将造纸废水列为六大公害之一。常见的造纸废水处理方法主要有物理法、物理化学法、生化法等。但是这些方法均存在处理效果有限、可能产生二次污染、成本高等缺点,不能达到较为满意的处理效果。据统计,中国造纸行业的废水排放量和COD(化学需氧量)排放量分别占到了全国工业污水排放总量和CODCr排放量的17%和35.2%[2-3]。因此,开发高效、节能、低成本的造纸废水处理技术已成为国内外十分关注的前沿研究领域。
高级氧化技术(简称AOPs)又称深度氧化技术,是运用氧化剂、电、光照、催化剂等在反应中产生活性极强的自由基(如.OH等),再通过自由基与有机化合物间的加合、取代、电子转移、断键、开环等作用,使废水中难降解的大分子有机物氧化降解成为低毒或者无毒的小分子,甚至直接分解成为CO2和H2O,达到无害化的目的。与传统的处理方法相比具有明显的优势,如可产生具有强氧化性的羟基自由基(HO.)、设备简单、反应速度快、无剩余污泥和浓缩物产生、对废水中不可生化的有机污染物的降解能力强等优点,近年来引起越来越多的关注,并相继开展了研究与开发的工作[5-7]。
1 芬顿法与类芬顿法
芬顿法及类芬顿法是利用Fe2+或紫外光(UV)、氧气等与H2O2之间发生链式反应,催化生成具有很高氧化能力的羟基自由基(.OH),它不仅能够氧化打破有机共轭体系结构,破坏发色基团,还可以使有机分子进一步矿化成CO2和H2O等小分子;另外,生成的Fe(OH)3胶体具有絮凝、吸附功能,可去除水中部分悬浮物和杂质。
刘汝鹏等采用Fe0-H2O2法对草类制浆造纸中段废水进行深度处理,在反应时间45min、pH值3.0、Fe/C=2.0、H2O2投加量50mg/L及载入空气0.6L/min的条件下,废水色度从160倍降到20倍,CODCr从420mg/L降到14mg/L,紫外吸收光谱表明该工艺可有效去除或降解氯化木素。徐美娟等采用高效节能的Fenton和光-Fenton技术对二次纤维制浆废水的处理进行了对比研究。结果表明,Fen-ton和光-Fenton技术处理该废水非常有效,在最佳实验条件下(Fenton试剂最佳摩尔比为10∶1、H2O2用量1678.75mg/L、温度为30℃、Fenton和光-Fenton反应体系的最佳pH值分别为2.8和3.0),经过90min的反应,可使二次纤维制浆废水的最大吸光度降低约92%和99%,并可去除87%和95%的CODCr。此外,减小Fenton试剂比可加快有机物的降解速率,增加H2O2用量可以增加有机物的降解程度。另有中试试验表明,在最佳运行条件下运行,造纸混合废水经混凝-Fenton氧化-絮凝法处理后,CODCr从5826mg/L降低到200mg/L,去除率达96.6%;色度从800倍降到2倍,去除率99.7%;SS从582mg/L降到3mg/L,去除率达99.3%。该方法处理后出水无色无味,清澈透明,各项水质指标均达到了国家造纸废水排放标准,可直接回用或排放。在非均相光-Fenton反应中,针铁矿与H2O2对有机物的降解具有很好的协同效应。在针铁矿用量200mg/L,H2O2用量1500mg/L,pH值3.0和35℃的条件下,经过90min的处理后,TOC从33213mg/L降低到10960mg/L,去除率达67%,且无需设置后续除铁工序。Tam-bosiJL等采用H2O2/Fe3+体系处理造纸废水,在400mg/LFe3+、500~1000mg/LH2O2、pH值2.5的条件下,CODCr去除率达75%,色度去除率98%。
2 超临界水氧化法
超临界水氧化法(SCWO)是20世纪80年代中期美国学者Modell提出的一种能彻底破坏有机污染物结构的新型高效废水废物处理技术。它具有反应速度非常快、氧化分解彻底等优点。一般只需几秒至几分钟即可将废水中的有机物彻底氧化分解,去除率可达99%以上。废水中的有机物和氧化剂(O2、H2O2)在单一相中反应生成CO2和H2O。出现在有机物中的杂原子氯、硫和磷分别被转化为HCl、H2SO4和H3PO4,有机氮主要形成N2和少量N2O。超临界水氧化法反应为自由基反应,其作用机理为[16-17]:
RH+O2→R.+HO2.
RH+HO2.→R.+H2O2
H2O2+M→2HO.
M可以是均质或非均质介面。羟基具有很强的亲电性(586kJ),几乎能与所有的含氢化合物反应。
RH+HO.→R.+H2O
以上各步反应过程产生的自由基(R.)能与氧气作用生成过氧化自由基。过氧化自由基能进一步获取氢原子生成过氧化物。
R.+O2→ROO.
ROO.+RH→ROOH+R.
过氧化氢通常分解生成分子较小的化合物,这种断裂迅速进行直至生成甲酸或乙酸。甲酸或乙酸最终也将转化成二氧化碳和水。
戴航等利用超临界水反应系统,在250~440℃和20~24MPa的条件下,对超临界水氧化法处理造纸废水进行了初步研究,处理后造纸废水的TOC从6603.5mg/L降低到13.2mg/L,去除率达99.8%。TOC去除率随温度增加而增加。在超临界状态下,样品中TOC去除率可接近100%。研究表明,超临界水氧化法在400~650℃和25.5MPa的条件下,能将制浆废水中的二恶英、呋喃及氯仿等有毒物质氧化成CO2、H2O等。实验结果表明,用超临界水氧化法处理制浆废水,总有机碳和有机氯化合物可减少99.0%~99.5%,二恶英减少95.0%~99.9%,大大降低了有毒物质的排放,减少了对环境的污染。董磊等以工业纯氧为氧化剂,用自制的间歇式超临界水氧化系统处理造纸黑液。实验结果表明,在过氧量450%,处理CODCr175000mg/L的黑液,处理量5mL、反应温度560℃、反应时间90s,反应压力为27MPa时,黑液中CODCr降低到170mg/L,色度从287000倍降低到1350倍,它们的去除率分别为99.9%和99.5%。李瑞虎等人以工业纯氧为氧化剂,采用自制的间歇式超临界水氧化系统对麦草制浆黑液进行处理,根据实验数据分析了超临界水氧化过程中不同反应温度、时间、氧气浓度对该废水COD处理效率的影响。实验结果表明,在过氧倍数为2.0、反应温度为450℃、压力为24~25MPa,反应时间60s时,对黑液进行处理,CODCr从175000mg/L降低到170mg/L,去除率达99.9%。
3 臭氧氧化法
臭氧氧化法是利用臭氧在不同的催化剂条件下产生羟基自由基(.OH)的一种新型水处理氧化工艺,它在改善水的气味、去除色度及氧化有机和无机微污染物等方面发挥了较大作用,且处理后废水中的臭氧易分解,不产生二次污染。臭氧具有极强的氧化能力,能与许多有机物或官能团发生反应,如芳香化合物、杂环化合物、CC、C≡C、NN、CN、—CHO等。通常认为臭氧与水中有机物的反应主要有两条途径:即臭氧直接反应(D反应)和臭氧分解产生羟基自由基(.OH)的间接反应(R反应)。D反应速度较慢且有选择性,是去除水中污染物的主要反应;R反应产生的羟基自由基氧化能力更强,且无选择性。
直接反应(D反应):
污染物+O3→产物或中间产物间接反应(R反应):
污染物+HO.→产物或中间产物臭氧在水中可以发生下列反应:
O3→O+O2,O+H2O→2HO.
在碱性介质中,O3可与OH-反应,产生自由基的速度很快:
O3+OH-→HO2.+O-2
O3+HO2.→HO.+2O2
2HO2.→O3+H2O
产生的HO.具有比O3更强的氧化能力,能使有机物发生反应:
HO.+RH→R.+H2O
R.+O2→RO2.
RO2.+RH→ROOH+R.
ROOH+HO.→CO2+H2O+其他氧化产物然而,由于臭氧在水中的溶解度很小且不稳定,它的这一物理化学特性决定了单一的臭氧化技术有较大的局限性。这主要表现在两个方面:一是臭氧不能氧化一些难降解的有机物,如氯仿等;二是臭氧会被水中的竞争基质消耗,单一的臭氧化技术不能将有机物彻底分解为CO2和H2O,而是通过直接反应将它们转化成中间产物,难以达到较高的COD去除效果。为此,出现了各种臭氧联用技术,如O3/H2O2、O3/BAC和O3/UV/TiO2等,通过它们的协同作用可以促进臭氧的分解,产生更多的羟基自由基,提高其利用率和适用范围。
易封萍采用臭氧-混凝法处理造纸废水,CODCr、SS和色度分别从1576mg/L、429mg/L、952倍降低到4mg/L、1.2mg/L和2.24倍,主要污染物去除率均高达99%以上,出水中未检出细菌和臭味,各项指标超过一级排放标准,水质完全可以回收利用。万兰玉等以物化/臭氧氧化/生物活性炭工艺对某造纸厂的中段废水进行试验,结果表明,废水的处理效果显著,废水CODCr从1600mg/L降低到157.6mg/L,BOD5从150mg/L降低到55.8mg/L,色度从2000倍降到20倍,CODCr、BOD5和色度的去除率分别为90.2%、62.8%和99.6%,各项指标均达到国家排放标准。王娟等采用复合混凝剂对造纸废水二级出水(CODCr:350~450mg/L;色度:400~500倍)进行了预处理,再用臭氧进行氧化处理。结果表明,臭氧氧化效果随臭氧量、反应时间的增加而增强,但增强幅度越来越小,臭氧投加速率为13.98mg/min,停留时间为30min时,CODCr和色度去除率分别可达62.3%和99.5%,去除效果明显。刘剑玉等采用臭氧预氧化-BAF工艺对某钞票纸厂废水进行深度处理。结果表明,臭氧预氧化处理能提高废水的可生化性,废水经臭氧预氧化-BAF工艺处理后(臭氧用量100mg/L,臭氧与废水接触时间5min,BAF水力停留时间2.0h),出水CODCr浓度降至约40mg/L,色度几乎完全去除,能够达到较高的废水排放标准或作为中水回收利用,臭氧预氧化-BAF处理成本为3.7元/t水。张尊举等采用斜网-混凝-厌氧/好氧-臭氧-曝气生物滤池深度处理组合工艺处理高浓度制浆造纸废水,废水中的CODCr从9000mg/L降到80mg/L,BOD5从3000mg/L降到18mg/L,SS从2500mg/L降到20mg/L;经过1年的运行实践,系统出水CODCr小于100mg/L,BOD5小于20mg/L,SS小于20mg/L,各项指标均达到了国家造纸废水排放新标准(GB3544—2008),且出水水质稳定。
4.光催化氧化法
光催化氧化法是近20多年来发展迅速的一种高级氧化技术,是一种环境友好的催化氧化新技术,它的反应条件温和、氧化能力强、适用范围广,利用该法处理难降解毒性有机污染物已成为国内外研究的热点。光催化氧化(非均相)是以n型半导体(如TiO2、ZnO、WO3、CdS等)作催化剂的氧化过程,当催化剂受到紫外光照射时,表面的价带电子(e-)就会被激发到导带上,同时在价带产生空穴(h+),形成电子-空穴对(h+-e-)。这些电子和空穴迁移到粒子表面后,由于空穴有很强的氧化能力,使水在半导体表面失去电子生成氧化能力极强的羟基自由基(HO.),羟基自由基再与水中有机污染物发生氧化反应,最终生成CO2、H2O及无机盐等物质,从而使废水得到净化。以TiO2为例,其氧化作用机理为:
TiO2+hv→e-+h+
h++H2O→HO.+H+
e-+O2→.O2→HO2.
2HO2.→O2+H2O2
H2O2+.O2→OH.+OH-+O2
有机物+HO./HOO.(或H2O2/O3)→…→降解产物
徐会颖等在紫外光照射、初始pH值4、连续通氧、催化剂用量1.5g/L的反应条件下,使用不同Ni掺杂量的TiO2作为催化剂光催化降解造纸废水。实验表明,当Ni掺杂量为2%时,造纸废水的光催化降解效果最佳。以Ni掺杂量为2%的TiO2为催化剂,光催化降解造纸废水,光照12h后,废水的色度从淡黄色变为无色,CODCr从500mg/L降低到83mg/L,其去除率分别达到100%和83.4%。席北斗等研究了以TiO2为基本活性组分、空心玻璃珠为载体、硅酸钠为黏合剂的负载型催化剂对五氯苯酚钠(PCP-Na)的光催化氧化效果。研究发现,在适当条件下(TiO2、空心玻璃珠、40%硅酸钠溶液质量比为4∶20∶2,650℃下烧3h)所制备的催化剂不仅光催化活性高,且负载牢固,易与水分离。对初始CODCr为400mg/L,PCP-Na为10mg/L的反应液,在光照强度为30kW/m2下反应2h,CODCr去除率大于65%,PCP-Na去除率大于92%。Pintar等在间歇式反应器中分别以纳米TiO2和Ru/TiO2作催化剂,对漂白废水进行光催化降解。实验结果表明,以纳米TiO2为催化剂进行光催化时,废水中的TOC大幅度降低。以Ru/TiO2为催化剂进行光催化时,可进一步提高TOC的去除率(大于99.6%),并使废水完全脱色,处理后的水中仅含有微量的乙酸。史月萍等用光还原沉积法制备了掺铂的TiO2纤维催化剂(Pt/TiO2),并将其作为光催化剂用于光催化降解氯仿反应。结果表明,当掺铂量(质量分数)0.5%,催化剂用量为0.5g/L,预先溶氧至饱和状态,Co(CHCl3)=1mmol/L,pH值5,用300W中压汞灯光照120min时,氯仿的降解率可达98.4%。M.CristinaYeber等将TiO2和ZnO固定在玻璃上,对漂白废水进行了光催化氯化处理,经过120min处理后,废水的色度可完全去除,总酚含量减少了85%,TOC减少了50%,处理后残留有机物的急性毒性和AOX比处理前大为减少,高分子化合物几乎全部降解。
5 湿式催化氧化法
与超临界水氧化法相比,湿式催化氧化法氧化反应条件较温和(T<320℃,P<20MPa)。湿空气氧化技术(WAO)是由Zimmerann在1944年提出的,并在1958年首次将WAO用于造纸黑液废水处理,CODCr去除率达90%以上。该方法是在高温(125~320℃)高压(0.5~20MPa)条件下通入空气,使废水中的高分子有机化合物直接氧化降解为无机物或小分子有机物。WAO反应比较复杂,主要包括传质和化学反应两个过程,目前的研究结果普遍认为WAO反应属于自由基反应:
RH+O2→R.+HOO.
2RH+O2→2R.+H2O2
H2O2+M→2OH.(M为催化剂)
RH+OH.→R.+H2O
R.+O2→ROO.
ROO.+RH→ROOH+R.
R.+R.→R-R
ROO.+R.→ROOR
ROO.+ROOH→ROH+RCOR2+O2
Moddl等人认为,有机物的湿式氧化首先生成O.自由基,O.自由基与水反应生成HO.自由基,然后与有机RH反应生成低级酸RCOOH,RCOOH进一步氧化形成CO2和H2O。
湿式催化氧化是对湿式氧化的一种改进,催化剂的存在能提高氧化速率,缩短处理时间,降低设备腐蚀和投资费用,是一种对高浓度、难降解有机废水的处理有效且可回收能源的先进治理技术。在湿式催化氧化反应引发期,氧攻击有机物RH形成R.,在传播期R.与氧结合形成过氧化物自由基ROO.,它使原始有机物RH脱氢形成新的自由基R.和过氧化物,该过程属于控制步骤;过氧化物分解生成低分子醇、酮、酸和CO2等;非均相催化剂通过下式的氧化-还原催化循环引起过氧化物分解:
还原:ROOH+Me(n-1)+→RO.+Men++OH-
氧化:ROH+Men+→ROO.+Me(n-1)++H+
尽管湿式催化氧化工艺的处理效果比较理想,但是其操作条件比较苛刻,因此研制新型高效催化剂以降低反应条件,使得反应条件比较温和成为当前湿式催化氧化工艺的研究热点。
日本研究人员用湿式氧化法分别在170、190、210℃下对造纸废水预处理1h。在210℃时,总COD和纤维素的去除率最高,分别为40%和69%;在190℃时,木素的去除率最高,为65%。对190℃预处理后的废水进行甲烷发酵时,甲烷转化率最高,CODCr去除率59%、纤维素去除率为74%~88%。有研究表明,使用500mg/LCuSO4作催化剂,以(NH4)2SO4作助催化剂处理造纸黑液,CODCr转化率可达95%。刘学文等以过渡金属氧化物CuO为活性组分,采用湿式催化氧化法处理CODCr为3250mg/L、色度400倍和SS为600mg/L的造纸废水。结果表明,固定氧气分压在2.5MPa和反应时间3h,催化剂用量为3g,Cu负载量为4%,反应温度为220℃,造纸废水的CODCr去除率为90%,色度去除率为89%,pH值由9.6变为7.8。另外,对催化剂进行再生处理和稳定性测试。结果表明,450℃下活化3h,在上述相同反应条件下,对原废水的CODCr去除率降低为88%,重复使用9次后对废水的CODCr去除率仍能保持在85%左右。

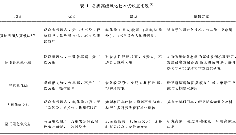
6 存在的问题与解决方案
高级氧化水处理技术最大的特点是使用范围广、处理效率高、反应速度快、二次污染小、可回收能量及有用物质。但在实际使用中也存在一些问题,表1列出了上述几类高级氧化技术的优缺点及其解决方案。
7 结 语
造纸工业是我国国民经济的重要产业之一,然而随着社会对纸制品需求量的急剧增加,造纸工业对我国水环境所造成的严重污染,已成为全国工业污染防治的焦点、热点和难点问题。高级氧化技术是近20年来发展起来的一种新兴水处理技术,由于其在污染物降解中具有高效性、普适性和氧化降解的彻底性等优点,已成为国内外水处理研究领域的热点课题。高级氧化技术的关键在于产生强氧化性的羟基自由基。
但就目前来说,单一使用某种高级氧化技术彻底去除造纸废水中的COD和色度,还存在着处理成本较高的问题,与实现产业化应用还有相当距离。因此,在我国积极开展高级氧化技术的研究与应用,及其与其他水处理工艺的联合应用研究(如张尊举等采用斜网-混凝-厌氧/好氧-臭氧-曝气生物滤池深度处理组合工艺处理高浓度制浆造纸废水,出水各项指标均达到了国家造纸废水排放新标准),不仅对解决我国高浓度难降解有机废水生化处理效果差和出水水质不达标等问题具有现实意义,而且对发展我国环境保护行业的高新技术也具有更加深远的意义。














