残疾

一种心身状态,处于这种状态的人(残疾人),由于躯体功能的或精神心理的障碍,不能或难以适应正常社会的生活和工作。因病致残称为病残(这样的人称为病残人)。因伤致残称为伤残(这样的人称为伤残人)。残疾者经过康复,绝大多数可以回归社会,享有与健全人一样的权利。因此,作为贬义的“残废”一词,现已废用。目前,全世界大约有5亿多残疾人,分别占居住国人口的 2~14%不等。据中国国家统计局1987年公布的《全国残疾人调查主要数据公报》,中国仅视力、听力语言、智力、肢体4类残疾和精神病1种残疾就有5164万人,占全国人口的4.9%,大体上每5个家庭中就有一位残疾者。研究致残原因及功能损伤机制,可以预防残疾,减少残疾伤害;研究残疾的功能评定、训练、补偿、增强和替代,以及各种社会救助方式与政策,可以使残疾者在不同程度上“重返社会”。研究残疾人群体在人口中的发生率、增长率、自然变动,也是人口系统工程中的重要分支。残疾人应当得到社会的理解、尊重、关心和帮助。残疾人事业是人道主义事业。

残疾的构成要素

构成残疾的要素有三个:

(1)有由于疾病或外伤所导致的一种现代医学条件下尚无法使之完全“复原”的器官或组织的“终局状态”。这种终局状态的存在,是残疾的病理要素,或称病理损害。如脊髓损伤造成下肢或四肢瘫痪。病理损害是残疾的必备要素。

(2)有病理损害导致的躯体生理功能或精神心理功能的低下或丧失。如截瘫引起的运动、感觉及性功能的障碍。这是残疾的生理功能障碍要素,或称生理功能障碍。

(3)有由于生理功能障碍或病理损害而造成的在完成与其年龄、性别、文化相适应的社会角色方面的困难。如截瘫的运动障碍和性障碍,导致学习、就业、婚姻、生活自理、人际交往的困难。这是残疾的社会角色障碍,或称社会功能障碍。社会功能障碍同时也受制约于社会经济、文化、医疗条件等因素,故也称为社会环境障碍。据P.H.N.伍德认为,在有病理损害的人中,大约有1/3合并有生理功能(含躯体生理及心理生理)的障碍,而生理功能障碍者中,也有1/3左右合并社会角色障碍。因此,既无生理功能障碍又无社会角色障碍的单纯病理损害者,不作为残疾人对待。狭义的残疾人主要指同时具备三要素的或以社会角色障碍为主的残疾者,他们是政府和社会关注的残疾对象。但从医学、医用工程学角度来看,由于侧重点在于人体生理功能的补偿和替代,因此,还应当把那些虽无明显社会功能障碍但已有生理功能障碍的人包括进去。故广义的残疾人实际上指生理功能残疾人。广义的残疾也泛指生理功能残疾。

残疾的分类和标准

1978年世界卫生组织 (WHO)拟订了供疾病统计使用的 《 WHO国际残疾分类(ICIDH)》(1980年颁布)。各国残疾人组织实际采用的分类则各不相同。中国于1986年正式颁布5类《残疾标准》,它立足于中国国情,突出社会功能角色障碍这个主因素,具体指标也与国际上习惯采用的标准相一致或类似(表1、表2、表3、表4、表5、表 6)。

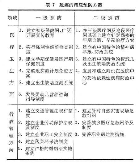
表1 表2 表3 表4 表5 表6 残疾的预防

采取各种积极可行的措施,预防残疾的发生(一级预防)或使之在早期消除(二级预防),是《联合国残疾人世界行动纲领(1983~1992)》中规定的首要任务和目标。为此,首先要建立地方的致残原因流行学的动态分析和研究系统。即对致残的十大原因(疾病、遗传变异和先天畸形、营养不良、药物毒物伤害、社会和家庭变革中的心理冲击、交通事故职业病和职业劳动事故、环境污染、自然灾害、战争),进行有地区针对性的逐年的统计分析,从而为地区具体的预防决策提供依据。其次要从医疗卫生、行政管理两个方面,推行综合性的两级预防方案(表 7),并使之逐步落实。

图

从中国国情看,残疾的预防战略要抓两个方面,一是农村,一是儿童。中国农村约有残疾人3848万,占残疾人总数的75%。这还不包括县镇居民中的 770多万残疾人(占15%)。农村残疾人又是全国贫困人口的 1/5或1/4 。因此,在发展农村经济的基础上,做好农村残疾预防工作,是根本上改变中国残疾状况的必由之路。不少先进的经验证明,只要做好农村的初级保健,搞好计划生育,推行计划免疫,严格执行婚姻法和开展各种形式的城市医疗队下乡活动,传染性疾病是可以获得控制的,并且大体上也可以杜绝出生缺陷。中国0~14岁残疾儿童现有817万,占残疾人总数的15.8%,占儿童总数的2.66%。其中聋童及智残童所占比例最大,前者占14.2%,后者高达66%,而且每年新生缺陷儿有38万之多。可见,儿童残疾预防的关键是控制先天性及遗传性疾病。严格控制近亲结婚,有计划有步骤地开展妊娠遗传学检查,是预防工作的中心。

残疾的评定与全面康复

要对残疾状态从心理、生理功能和社会适应性 3个层次进行全面的、标准化的、定量的判断和分析(表8),贯穿于康复的全过程中,前期评定的目的是确定该残疾人回归社会应当采取什么样的医学的、工程学的及社会的康复措施(方案),预测或评价其康复效果。后期评定的目的则是为了作终局鉴定,为其选择最佳的职业种类或生活方式,并给予政策性照顾和扶持。残疾评定有向专科疾病深入发展的倾向,如有人提出预测和评定脑血管意外康复成功的标准等。可望不久将出现专业化的残疾工作者。

图

残疾的康复狭义上指生理功能的补偿、训练、增强及替代。主要采用医学的和工程技术的手段,包括各种物理医疗(含医疗体育)、作业治疗、心理治疗、言语训练、传统医学治疗和假肢、人工器官及矫形术。广义上则含为重返社会而实施的教育的、职业训练的、家庭的、社区的以至社会的救助手段。广义的康复即为“全面康复”,成为当今的重要原则。因为人们逐渐认识到,即使是严重的伤残者,如果得到必要的支持性服务,在很大程度上也能独立生活。尤其应当重视社区康复的方式。这种依靠社区人力、物力和技术资源,组织包括家属在内的残疾人家庭,发挥残疾人才干,推动群众扶残意识,起了巨大的作用。中国发展的街道医疗站、农村医疗所、各种福利工厂或作坊,已经显示出很强的生命力,就是一个证明。还应当重视康复“心理优先”原则,促使残疾人自重、自强、自立的原则,康复工作网络化的原则,以及开发残疾人高级智力劳动优于体力劳动的原则等。

残疾人与社会平等

残疾人在家庭生活、教育、就业、住房、参加政治社团、利用公共设施、谋求经济自主等方面,有权充分参与社会并获得和健全人同等的机会,这是联合国《残疾人权利宣言》(1978.12.9)所规定的基本宗旨。社会的偏见和社会物质文化实体的人为障碍,是残疾人不能享有平等机会的基本原因。1987年4月中国进行大规模的残疾人抽样调查。1988年3月11日,在中国残疾人福利基金会、中国盲聋哑人协会和联合国残疾人十年中国组委会秘书处的基础上,组建残疾人自己的组织──中国残疾人联合会,1989年除台湾外,全国已有30个省、自治区、直辖市和11个计划单列市成立各级地方残疾人联合会。中国残疾人事业的宗旨和目标是:创造良好的物质条件和精神条件,使残疾人在事实上成为社会平等的一员,享有全面参与社会生活的权利,履行公民义务,共享由于劳动和社会经济发展所带来的物质文化成果。中国特殊教育学校已发展到近700所,在校生近 7万。普通学校、企事业单位“对残疾人开放”的原则也一步一步地落实。

参考文章