一类是回收法,另一类是消除法。
回收法主要有炭吸附、变压吸附、冷凝法及膜分离技术;
回收法是通过物理方法,用温度、压力、选择性吸附剂和选择性渗透膜等方法来分离VOC的。
消除法有热氧化、催化燃烧、生物氧化及集成技术;
消除法主要是通过化学或生化反应,用热、催化剂和微生物将有机物转变成为CO2和水。

回收技术
(1)炭吸附法
炭吸附是目前最广泛使用的回收技术,其原理是利用吸附剂(粒状活性炭和活性炭纤维)的多孔结构,将废气中的VOC捕获。将含VOC的有机废气通过活性炭床,其中的VOC被吸附剂吸附,废气得到净化,而排入大气。
当炭吸附达到饱和后,对饱和的炭床进行脱附再生;通入水蒸汽加热炭层,VOC被吹脱放出,并与水蒸汽形成蒸汽混合物,一起离开炭吸附床,用冷凝器冷却蒸汽混合物,使蒸汽冷凝为液体。若VOC为水溶性的,则用精馏将液体混合物提纯;若为水不溶性,则用沉析器直接回收VOC。因涂料中所用的“三苯”与水互不相溶,故可以直接回收。
炭吸附技术主要用于废气中组分比较简单、有机物回收利用价值较高的情况,其废气处理设备的尺寸和费用正比于气体中VOC的数量,却相对独立于废气流量;因此,炭吸附床更倾向于稀的大气量物流,一般用于VOC浓度小于5000PPM的情况。适于喷漆、印刷和粘合剂等温度不高,湿度不大,排气量较大的场合,尤其对含卤化物的净化回收更为有效。
(2)冷凝法
冷凝法是最简单的回收技术,将废气冷却使其温度低于有机物的露点温度,使有机物冷凝变成液滴,从废气中分离出来,直接回收。但这种情况下,离开冷凝器的排放气中仍含有相当高浓度的VOC,不能满足环境排放标准。要获得高的回收率,系统需要很高的压力和很低的温度,设备费用显著地增加。
冷凝法主要用于高沸点和高浓度的VOC回收,适用的浓度范围为>5%(体积)。
(3)膜分离技术
膜分离系统是一种高效的新型分离技术,其流程简单、回收率高、能耗低、无二次污染。
膜分离技术的基础就是使用对有机物具有选择渗透性的聚合物膜,该膜对有机蒸气较空气更易于渗透10-100倍,从而实现有机物的分离。
最简单的膜分离为单级膜分离系统,直接使压缩气体通过膜表面,实现VOC的分离,但单级膜因分离程度很低,难以达到分离要求,而多级膜分离系统则会大大增加设备投资。
MTR开发了一种新型的集成膜系统,仅使用单级膜,就可以大大提高回收率,并降低系统的费用。
该技术结合压缩冷凝和膜分离两种技术的特点,来集成实现分离。用压缩机先将进料气提高到一定压力,然后将进料气送到冷却器冷凝,使部分VOC冷凝下来,冷凝液直接放入储罐。离开冷凝器的非凝气体仍含相当数量的有机物,并具有很高的压力,可以作为膜渗透的驱动力,使膜分离不再需要附加的动力。将非凝气送到膜系统,有机选择渗透膜将气体分成两股物流,脱除了VOC的未渗透侧的净化气被排放;渗透物流为富集了有机物的蒸汽,该渗透物流循环到压缩机的进口。系统通常可以从进料气中移出VOC达99%以上,并使排放气中的VOC达到环保排放标准。
该系统的特点是末渗透物流的浓度独立于进料气的浓度,该浓度由冷凝器的压力和温度决定。
(4)变压吸附技术
该技术利用吸附剂在一定压力下,先吸附有机物。当吸附剂吸附饱和后,进行吸附剂的再生。再生不是利用蒸汽,而是通过压力变换来将有机物脱附。当压力降低时,有机物从吸附剂表面脱附放出。其特点是无污染物,回收效率高,可以回收反应性有机物。但是该技术操作费用较高,吸附需要加压,脱附需要减压,环保中应用较少。
回收技术的适用范围
粒状活性炭主要用于脂肪和芳香族碳氢化合物、大部分含氯溶剂、常用醇类、部分酮类和酯类等的回收。常见的有:苯、甲苯、二甲苯、己烷、庚烷、甲基乙基酮、丙酮、四氯化碳、醋酸乙酯等,活性炭纤维吸附则可回收苯乙烯和丙烯晴等反应性单体,但费用较粒状活性炭吸附要高的多。吸附法已广泛用在喷漆行业的“三苯”、醋酸乙酯、制鞋行业的“三苯”,印刷行业的甲苯、醋酸乙酯、电子行业的二氯甲烷和三氯乙烷的回收。炭吸附法要求废气中的VOC不能超过5000PPM,并且湿度不能>50%;当浓度>5000PPM时,则需在吸附前稀释,对部分酮、醛、酯等含活性的物质不适用,该类VOC会与活性炭或在活性炭表面发生反应,堵塞炭孔,使活性炭失活。
冷凝法对高沸点的有机物效果较好,对中等和高挥发的有机物回收效果不好,该法适合VOC浓度>5%的情况,回收率不高。而大部分废气中均存在水分,温度低于0℃时会结冰,降低系统的可靠性,故很少单独使用。
膜分离方法适合于处理较浓的物流,即0.1%
工业上已经从聚烯烃装置的冲洗气中回收烯烃单体和氦气。在环保领域,从加油站回收碳氢化合物;从制冷设备、气雾剂及泡沫塑料的生产和使用过程中回收CFC,从PVC加工中回收氯乙烯单体。此技术非常有前途,随着新高效膜的出现和系统造价的降低,它会成为一种重要的回收手段。
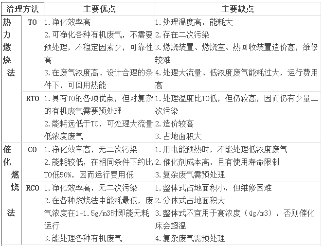
消除技术
(1)热氧化
热氧化系统就是火焰氧化器,通过燃烧来消除有机物的,其操作温度高达700℃-1,000℃。这样不可避免地具有高的燃料费用,为降低燃料费用,需要回收离开氧化器的排放气中的热量。回收热量有两种方式,传统的间壁式换热和新的非稳态蓄热换热技术。
间壁式热氧化是用列管或板式间壁换热器来捕获净化排放气的热量,它可以回收40%-70%的热能,并用回收的热量来预热进入氧化系统的有机废气。预热后的废气再通过火焰来达到氧化温度,进行净化,间壁换热的缺点是热回收效率不高。
蓄热式热氧化(简称RTO)回收热量采用一种新的非稳态热传递方式。主要原理是:有机废气和净化后的排放气交替循环,通过多次不断地改变流向,来最大限度地捕获热量,蓄热系统提供了极高的热能回收。
在某个循环周期内,含VOC的有机废气进入RTO系统,首先进入耐火蓄热床层1(该床层已被前一个循环的净化气加热),废气从床层1吸收热能使温度升高,然后进入氧化室;VOC在氧化室内被氧化成CO2和H2O,废气得到净化;氧化后的高温净化气离开燃烧室,进入另一个冷的蓄热床层2,该床从净化排放气中吸收热量,并储存起来(用来预热下一个循环的进入系统的有机废气),并使净化排放气的温度降低。此过程进行到一定时间,气体流动方向被逆转、有机废气从床层2进入系统。此循环不断地吸收和放出热量,作为热阱的蓄热床也不断地以进口和出口的操作方式改变,产生了高效热能回收,热回收率可高达95%,VOC的消除率可达99%。
(2)催化燃烧
催化燃烧是一种类似热氧化的方式来处理VOC的,它净化有机物是用铂、钯等贵金属催化剂及过渡金属氧化物催化剂来代替火焰,操作温度较热氧化低一半,通常为250℃-500℃。由于温度降低,允许使用标准材料来代替昂贵的特殊材料,大大地降低设备费用和操作费用。与热氧化相似,系统仍可分为间壁式和蓄热式两类热量回收方式。
间壁式催化燃烧是在催化床后设一个换热器,该换热器在降低排放气温度的同时,也预热含VOC的有机废气,其热回收达60%—75%。该类氧化器早已用于工业过程。
蓄热催化燃烧(简称为RCO)是一种新的催化技术。它具有RTO高效回收能量的特点和催化反应的低温操作及能量有效性的优点,将催化剂置于蓄热材料的顶部,来使净化达到最优,其热回收率高达95%-98%。
RCO系统性能的关键是使用专用的催化剂,浸渍在鞍状或是蜂窝状陶瓷上的贵金属或过渡金属催化剂,允许氧化发生在RTO系统温度的一半,既降低了燃料消耗,又降低了设备造价。
现在,有的国家已经开始使用RCO技术进行有机废气的消除处理,很多RTO设备已开始转变成RCO,这样可以削减操作费用达33%-75%,并增加排放气流量达20%-40%。
(3)集成技术(炭吸附+催化氧化)
对于大流量、低浓度的有机废气,单一使用上述方法处理费用太高,不经济。利用炭吸附具有处理低浓度和大气量的优势,先用活性炭捕获废气中的有机物,然后用小得多流量的热空气来脱附,这样可使VOC富集10—15倍,大大地减少了处理废气的体积,使后处理设备的规模也大幅度地降低。把浓缩后的气体送到催化燃烧装置中,利用催化燃烧适于处理较高浓度的特点来消除VOC。催化燃烧放出的热量可以通过间壁换热器,来预热进入炭吸附床的脱附气,降低系统的能量需要量。
该技术利用炭吸附处理低浓度和大气量的持点,又利用催化床处理适中流量、高浓度的优势,形成一种非常有效的集成技术。国内也已开始利用此技术,用于喷漆、印刷和制鞋等排放大流量、低浓度有机废气行业的治理。
消除技术的使用范围
(1)热氧化
热氧化系统在700℃-1000℃下操作,适于流量为2000-50,000m3/h,VOC浓度为100-2000PPM的情况。
间壁式较蓄热式的优点是,用简单的金属换热器来捕获热量,仅在几分钟即达到所需的操作条件,最适于循环操作。
蓄热热氧化具有非常高的氧化温度,可以处理难以热分解的有机物,该系统98%-99%的VOC消除率是很常见的。热回收效率为85%-95%。仅需少量或不需燃料即可运行,特别是对具有相对低VOC含量的气体,它们比间壁热氧化费用更低。
热氧化的缺点是:
①在高温燃烧中产生了NOx,它也为危险排放物,需要进一步治理;
②较慢的热反应;
③不能满意地处理卤化物,必需加后处理装置洗涤塔,来处理酸性气体;
④进气浓度不能>25%LEL;
⑤高的设备投资费用。
(2)催化氧化
催化氧化是在比热氧化低的温度下进行,通常为250℃-500℃,其处理能力为2000-20,000m3/h,适于VOC浓度为100-2000PPM,其消除效率高达95%以上。低的操作温度结合间壁换热器,可以降低启动所需的燃料。
催化燃烧较热氧化有几个优点:
①反应温度较热氧化低一半,节省了燃料;
②停留时间短,降低了设备尺寸;③由于燃料减少,生成的CO也少,CO和VOC一起被转换;
③较热氧化系统需更少的启动和冷却时间;
④低的操作温度,排除了NOx的生成;
⑤因温度降低,允许使用标准材料来代替昂贵的特殊材料,RCO系统的整个机械寿命将增加。
催化氧化也有不足:
①催化剂易被重金属或颗粒覆盖而失活;
②处理卤化物和硫化物时,会产生酸性气体,需用洗涤塔进一步处理;
③废催化剂如不能循环使用,也要处理;
④进气浓度不能>25%。
(3)集成技术(炭吸附+催化燃烧)
炭吸附进行VOC回收已广泛用于喷漆、印刷和电子工业等行业,消除率可达90%-95%,但对低浓度废气,从经济上考虑,回收不经济,故采用消除技术。
集成技术的优点就是用较低的费用来处理低浓度、大气量的废气,通过浓缩废气,降低了需处理废气的体积,用较小体积的催化燃烧氧化器来处理大流量的废气,降低设备费用和操作费用。
该法也有不足,此技术均不适合废气中含有高活性、易反应的VOC和相对湿度大于50%的情况,对含卤化合物的废气仍需使用后处理设备。














